经管之家App
让优质教育人人可得
立即打开
全部版块
我的主页
›
论坛
›
计量经济学与统计论坛 五区
›
计量经济学与统计软件
›
LISREL、AMOS等结构方程模型分析软件
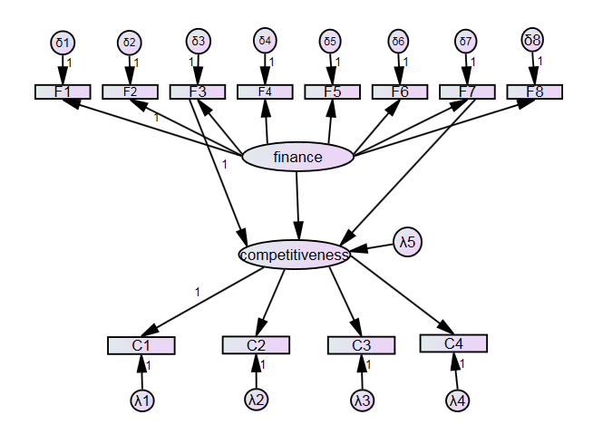
求问AMOS 不出结果,只是read data 这个该怎么办啊?我的模型是不是有问题啊,
楼主
有我无人
799
1
收藏
2017-04-05
悬赏
50
个论坛币
未解决
扫码加我 拉你入群
请注明:姓名-公司-职位
以便审核进群资格,未注明则拒绝
全部回复
沙发
有我无人
2017-4-5 11:11:21
下面是图片
附件列表
11.PNG
原图尺寸 53.12 KB
这是图片
扫码加我 拉你入群
请注明:姓名-公司-职位
以便审核进群资格,未注明则拒绝
栏目导航
LISREL、AMOS等结构方程模型分析软件
经管文库(原现金交易版)
学术道德监督
房地产专版
金融实务版
外语学习
热门文章
告别熬夜头秃!3天论文特训,实现从“无从下 ...
一点写代码的心得:“你可别再重构了!”
助力高阶认证备考!CDA 三级新上线第一套官 ...
CDA数据分析脱产就业班于2025年12月08日开班 ...
2026价值投资者白皮书
《财经论丛》投稿与录用过程
英伟达CES+2026PPT:计算的炼金术PART1:物 ...
贾俊平《统计学》考点精讲+讲义
人工智能—历史、现状和未来
2026年世界经济形势与展望(英)
推荐文章
26年寒假天津站|Gemini论文写作&数据分析 ...
2026JG学术冬训营:从Stata初高到Python机器 ...
关于如何利用文献的若干建议
关于学术研究和论文发表的一些建议
关于科研中如何学习基础知识的一些建议 (一 ...
一个自编的经济学建模小案例 --写给授课本科 ...
AI智能体赋能教学改革: 全国AI教育教学应用 ...
2025中国AIoT产业全景图谱报告-406页
关于文献求助的一些建议
几种免费下载文献的方法----我的文献应助经
说点什么
分享
微信
QQ空间
QQ
微博
扫码加好友,拉您进群
各岗位、行业、专业交流群