全部版块 我的主页
论坛 提问 悬赏 求职 新闻 读书 功能一区 真实世界经济学(含财经时事)
1418 8
2017-04-25

争抢公募牌照
来源于 《财新周刊》 2017年第16期 出版日期 2017年04月24日
各路资本竞相申请公募基金牌照,恰逢监管新规频出,旱涝保收盈利模式难以为继
《财新周刊》2017年第16期

《财新周刊》 文| 财新记者 岳跃
  大资管时代,公募基金牌照被视为业务标配,引各路资本群雄逐鹿。
  证监会公示信息显示,目前有44家拟设立公募基金管理公司在证监会机构部排队审批,此数字创历年新高。从已披露的部分申请人股东可以看出,保险、信托、券商、PE、上市公司等是争抢公募牌照的主力军。
  据财新记者了解,在这44家之外,还有数十家公司正在排队等待证监会办公厅接收申请材料。
  “通过公募业务来扩充管理规模,获取‘旱涝保收’的管理费,或是这些机构的真正目的。”北京一家私募基金的合伙人对财新记者表示,“表明这些机构中长期看好中国资本市场,公募是大资管业务的核心,所以大家需要这块牌照;另外,银行理财资金在强监管下需另寻出路,公募基金前景可期,具有布局意义。”
  不过,亦有公募基金市场人士认为,“旱涝保收”的盈利模式将成为过去式。“近来多部门针对委外基金和货币基金发布新规,业务面临萎缩;同时,牌照发得越多、竞争者越多,新基金公司的压力就越大。”
各路资本竞相争抢
  自1998年首批公募基金公司获批至今,这一市场主体已有110家,资管规模至今年2月底逼近9万亿元。
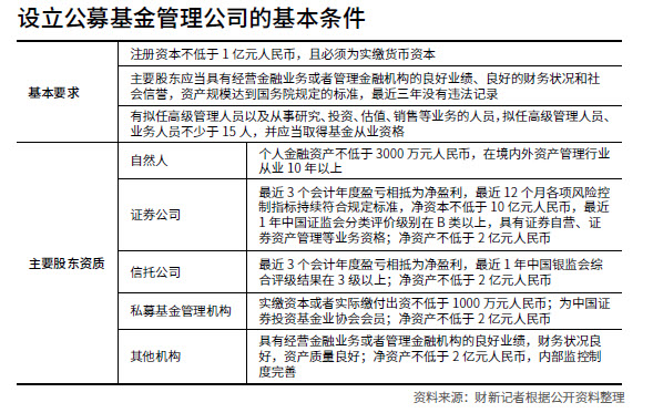
  起初,设立公募基金公司有着严格的准入门槛;在2013年新《基金法》实施,以及国务院同年12月发布《关于管理公开募集基金的基金管理公司有关问题的批复》后,行业门槛进一步降低,明确支持符合条件的各类市场主体申请设立公募基金管理公司;此前并未允许的自然人、私募机构均可参与。
  2013年共有13家公募基金公司获批,也是迄今为止最多的一年。最近几年排队的申请人数虽然增加,但审批节奏放慢、获批家数减少:2014年6家,2015年5家,2016年9家,今年截至目前只有1家获批。
  在目前排队的申请人中,有“保险系”安邦人寿拟设立的安邦基金,“券商系”湘财证券的湘财基金、太平洋证券的太平洋基金、联储证券的联储基金,“信托系”西藏信托的嘉盛基金,“上市公司系”泛海控股(000046.SZ)的民生基金、东方财富(300059.SZ)的西藏东财基金,“PE系”昆吾九鼎的瑞泉基金、弘毅投资的弘毅远方基金等。
  颇为引人注目的是,房地产公司也现身基金公司大股东。证监会去年10月8日核准设立的格林基金,是首家也是惟一一家由房地产商独资成立的公募基金公司,其惟一股东为河南省安融房地产开发有限公司。
  天相投顾发布研究观点认为,随着监管政策的放开和业务范围的扩展,基金公司的发展空间得以拓展,加之目前国内居民资产管理需求的日益增长,公募基金行业的前景仍不可估量,“面对大资管市场,促使其他机构加入公募行业激战的不仅是尚能切分的规模蛋糕,补足自身业务短板也是一大动力。”
  “很多基金公司成立是在金融加杠杆的特殊时期,给人这个行业很好做的假象。但做了之后才发现很难,连续几年亏损,股东就退出了,比如美邦服饰(002269.SZ)。”前述北京私募基金合伙人对财新记者表示。
  美邦服饰于2011年和长安国际信托等共同出资2亿元设立长安基金,但此后长安基金经营状况不佳:2011年营收117万元,亏损2698万元;2012年营收548万元,亏损3310万元;2013年营收6198万元,亏损1629万元。2014年8月11日美邦服饰公告,拟转让持有的长安基金6000万股权,交易价格6600万元。
  一般来说,有三种途径可以参与公募基金管理业务:一是申请设立基金管理公司,二是根据《资产管理机构开展公募证券投资基金管理业务暂行规定》向证监会申请公募基金管理业务资格,三是受让现有基金管理公司股权。在实际操作中,拿业务资格对申请主体限制较多,受让股权具有一定的被动性;于是,更多机构选择主动申请设立基金公司。
  据财新记者了解,公募基金公司设立申请的受理机构是证监会办公厅,审核机构是证监会机构部。申请审核工作流程主要包括材料受理、征求意见、反馈意见、现场检查、批复设立五个环节。
  44家正在审批的申请人中,排队时间最长的是由海航投资集团和渤海国际信托任主要股东的本源基金,申请材料2014年12月就已递交,至今未批复决定;最近的一次动态是今年2月17日第二次反馈意见,若一切顺利,本源基金的设立将在六个月内有结果。
  另据财新记者了解,目前还有数十家公司排队等待接收申请材料。如上市公司汉鼎宇佑(300300.SZ)2016年3月31日公告称,拟与九家机构共同出资1亿元,设立鼎丰基金管理股份有限公司,但一年过去了,鼎丰基金至今仍未上受理名单。
  此外,新三板挂牌企业开源证券(832396.OC)也于去年3月公告称,拟与炼石有色(000697.SZ)、新国都(300130.SZ)等共同出资设立浦江开源基金管理有限公司,但此后无下文了。金固股份(002488.SZ)、滨江集团(002244.SZ)、智度股份(000676.SZ)去年9月共同出资1亿元拟设立的证源基金管理有限公司,也没在证监会机构部的受理名单之列。
  “申请条件放宽后,各路资本都蜂拥递交公募牌照申请,机构部确实有点措手不及,受理审批节奏放缓也在情理之中。”基金业协会的一位人士称。
“私转公”的代价
  4月12日,知名私募机构重阳投资公开表示,已撤回公募基金牌照申请,决定暂不开展公募基金管理业务。重阳基金的申请材料于2015年12月17日上报,至今有16个月——相较其他公司,候审时间不算很长。
  据财新记者不完全统计,2015年至今,至少有十家拟设立的公募基金公司撤回申请,包括高瓴投资和腾讯设立的高腾基金,映雪投资与上市公司发起设立的瑞富基金,歌斐资产创始合伙人殷哲和以诺教育董事长谭文清发起的歌斐基金等。不难发现,撤回公募牌照申请的机构,发起股东为私募机构的不在少数。
  在监管层申请公募牌照需要“剥离私募业务”的要求下,私募机构不得不再权衡公募牌照的价值;再加上近期针对公募基金的多项新规出台,这块大蛋糕也不再如往常诱人,难免让觊觎此业务的机构动摇。
  重阳投资内部人士对财新记者表示,重阳投资一直立足并专注于权益投资;相较而言,公募基金业务更为多元化,“经反复讨论研究,公司认为现阶段应专注于当前业务,发挥自己的强项,有利于更好地服务客户,体现‘客户利益第一’的经营理念,因此决定暂不开展公募基金管理业务。”
  值得一提的是,目前获批的公募基金公司中,“私转公”的仅有鹏扬基金和凯石基金两家。接近监管层的人士告诉财新记者,这两家私募获得公募牌照条件是完全剥离私募业务,“虽然现行政策上没有明确规定必须剥离,但一家公司同时做私募和公募的业务,要想不发生利益冲突和输送,会非常难。”
1492841319479721.jpg
  鹏扬基金总经理杨爱斌被市场称为阳光私募转型公募基金的第一人。他于2011年创办的私募机构鹏扬投资专注债市,五年里资管规模达400亿元。2015年4月,鹏扬基金递交公募牌照的申请,杨爱斌个人持股55%,上海华石投资持股45%;2016年6月获批。
  “我们本想以鹏扬投资的名义申请公募业务,但难度很大;后来我们另起炉灶,重设鹏扬基金。”杨爱斌曾公开表示,甘愿彻底放弃经营多年的私募公司。
  据了解,鹏扬投资从2015年上半年开始清理旗下的私募基金产品,顾问管理型产品也增加了变更投顾条款。“个别产品是一对多的资管计划,做重大变更需所有的持有人同意,为此我们费了很大周折。”杨爱斌表示。
  证监会于今年4月12日批复了“鹏扬汇利债券型证券投资基金”的申请报告,“私转公”基金公司的首只产品即将发行。
1492841310867481.jpg
  继鹏扬基金之后,第二家“私募系”的公募基金凯石基金于今年3月3日获批成立,这也是今年以来惟一获批的公募基金公司。值得一提的是,该公司股东全部为自然人,持股65%的陈继武为公司董事长。陈继武是公募基金行业的老人,曾任富国基金投资总监。2009年陈继武“公奔私”,成立上海凯石益正资产管理有限公司,2015年9月开始申请公募牌照。
  此次公募牌照的获批,凯石亦免不了剥离私募业务。由于凯石此前的私募业务涵盖证券投资、股权投资、创业投资等,剥离相对容易。陈继武公开表示,为杜绝可能存在的利益冲突和道德风险,“未来,一级半和二级市场的业务都会转到公募基金上来,而私募将会专注于一些PE、VC的股权投资业务。”
  尽管重阳基金筹备组负责人陈心此前对财新记者表示,“重阳投资的公募与私募业务将严格进行完全隔离,相互完全独立运作”,但上海一位私募人士告诉财新记者,和鹏扬、凯石不同,重阳投资以权益类产品为主,面对监管层剥离私募业务的条件,他们付出的代价太大,所以不得不放弃了公募牌照。
  “公募基金业务中,债券基金是绝对的大头,而且主要以机构客户为主。债券投资一直是鹏扬的强项,所以剥离与否,对其来说也就是换个市场做同样的事,相对没那么难,转成公募基金后也比较容易快速发展。但重阳是擅长股票投资,对债券市场没有太多经验,为了公募牌照而放弃私募,对重阳来说不值得。”前述上海私募人士说。
  目前排队审批的拟设立公募基金公司中,朱雀基金、博道基金、国鑫基金的股东都有私募背景。博道投资和朱雀投资分别于2016年6月和9月递交了公募牌照申请;国鑫基金拟由上市公司爱施德(002416.SZ)与深圳国鑫创沅资本管理有限责任公司掌门人张礼庆合资设立,在2015年12月就递交申请。
  朱雀投资相关人士表示,“申请公募事宜仍在进行之中。”博道投资相关人士称,“我们目前尚无撤回的打算。”爱施德尚未公告公募牌照申请的进展情况。
管理费不再为王
  管理费向来是公募基金公司最主要的收入来源。前述北京私募机构合伙人对财新记者表示,各路资本竞相争抢公募牌照,无非是看中“旱涝保收”的管理费。
  至今年3月31日,公募基金2016年年度报告全部披露完毕。
  据Wind资讯数据,基金公司去年共收取管理费498亿元,较2015年增加23亿元,增幅5%。有16家基金公司的管理费收入超过10亿元,其中华夏基金、天弘基金、工银瑞信基金和易方达基金都超过20亿元。
  通过梳理基金公司上市公司股东年报数据可以管窥一二:2016年,具有可比数据的33家公募基金公司合计收入为447.69亿元,其中管理费收入共255.92亿元,占比为57.17%——有上市公司股东背景的公募基金公司,超四成收入并非来自管理费。
  具体而言,各家公司的情况迥然。比如,升华拜克(600226.SH)持有30%股份的财通基金,2016年管理费收入为1.55亿元,仅占全年营业收入20.96亿元的7.48%,即92.52%的收入为非管理费收入;财通基金也成为公募基金中非公募业务收入占比最高的一家。升华拜克年报称,“财通基金在发展传统公募基金的同时,积极拓展专户业务,坚持以期货专户和定增业务为特色的发展路线。”财通基金在市场亦有“定增王”之称。
  此外,南京高科(600064.SH)旗下的鑫元基金、国盛金控(002670.SZ)的江信基金、第一创业(002797.SZ)的创金合信基金,其非管理费收入都达到营业总收入的八成,分别为83.38%、82.22%和81.13%。
  不过,就一些老牌的公募基金公司来说,存量老基金产品较多,管理费收入仍占绝对的大头。如光大证券(601788.SH)持股25%的大成基金,2016年管理费收入6.16亿元,占总收入的82.91%,在目前有可比数据的基金公司中最高。其次是华商基金和华泰柏瑞基金,管理费收入占比分别达82.55%和81.1%。
  管理费收入占比近年持续下滑是不争的事实。晨星中国基金研究中心总监王蕊认为,产品结构的多元化,尤其是费用率相对较低的固定收益类基金和灵活配置型基金的出现,以及权益类基金发行的放缓,使基金公司的管理费用占其管理规模的比重整体呈下降趋势;此外,日趋激烈的公募基金市场竞争,也使基金管理人通过降低管理费来增强其在市场中的竞争力。
  一位公募基金公司中层表示,近年专户的兴起也让非公募业务的收入占比增加。基金业协会数据显示,至2016年12月31日,基金公司及其子公司专户业务规模达16.89万亿元,同比增速为33.9%;同期公募基金规模为9.16万亿元,同比增速仅8.74%。
  不过,管理费收入面临的更大挑战,是今年以来监管层对委外基金和货币基金的严监管。这类产品动辄上十亿元的规模,可带来不菲的管理费收入。
  证监会机构部在今年3月17日下发的《机构监管通报》中表示,要约束公募基金“通道化”,明确单一投资者持有基金份额比例达到或者超过50%的基金,应当封闭运作或定期开放运作,并采取发起式基金形式。
  随即,银监会于3月29日下发《关于开展银行业“监管套利、空转套利、关联套利”专项治理工作的通知》,对以券商资管、基金子公司为载体的通道业务提出整改要求,也对涉及银行委外的资产加强监管,主要针对同业、投资、理财业务等跨市场、跨行业交叉性金融产品存在的杠杆高、嵌套多、链条长、套利多等问题。
  两天之后,证监会于3月31日发布《公开募集开放式证券投资基金流动性风险管理规定(征求意见稿)》(下称《规定》),进一步对委外定制类基金提出监管要求,并要求控制货币基金规模的无序增长。
  根据《规定》,发行委外基金需满足以下条件:一是公司自有资金、股东资金认购产品不少于1000万元,将产品设立间接与公司资本挂钩,限制随意无序发行;二是非货币产品的运作方式限定为封闭式或者定期封闭(封闭周期不低于三个月),限制委外资金快进快出、同向操作对基金流动性的冲击;三是新设产品在披露文件中明示类别,不向个人投资者公开发售,避免不公平对待个人投资者。
  北京一家公募基金的销售总监此前对财新记者表示,“基金公司做发起人是要出钱的,1000万元都是真金白银,这条主要是在倒逼基金公司控制定制基金的规模,不能再像以前那样随便发。”
  “这些规定主要是针对委外定制类基金。之前都是开放式的,可以随时申购赎回,现在考虑封闭运作就是为防止流动性风险。尤其是在去年底爆发的货币基金风波中,定制基金有扰乱市场之嫌。”一家大型公募基金公司的风控人士此前对财新记者表示。
  由于定制基金规模一般较大,可有效提升管理规模,基金公司乐于为机构量身定做。银行之所以青睐定制基金,主要是出于避税的考虑。前述风控人士告诉财新记者,以一家银行50亿元、5%收益的债券投资需求为例,定制债券型公募基金,可节省所得税6250万元、增值税1500万元。
  前述北京私募机构合伙人表示,目前委外基金产品的规模已出现了一定的萎缩迹象,高度依赖此类业务的基金公司势必会受到影响,“对于那些想拿公募牌照抢食这款蛋糕的人来说,目前的市场格局已定型,未来也无太大空间,新成立的公募基金需要探索新的路径。”■
二维码

扫码加我 拉你入群

请注明:姓名-公司-职位

以便审核进群资格,未注明则拒绝

全部回复
2017-4-25 12:47:48
争抢沙发
二维码

扫码加我 拉你入群

请注明:姓名-公司-职位

以便审核进群资格,未注明则拒绝

2017-4-25 13:40:32
谢谢楼主分享!
二维码

扫码加我 拉你入群

请注明:姓名-公司-职位

以便审核进群资格,未注明则拒绝

2017-4-25 13:41:49
二维码

扫码加我 拉你入群

请注明:姓名-公司-职位

以便审核进群资格,未注明则拒绝

2017-4-25 13:53:10
二维码

扫码加我 拉你入群

请注明:姓名-公司-职位

以便审核进群资格,未注明则拒绝

2017-4-25 17:32:31
谢谢分享
二维码

扫码加我 拉你入群

请注明:姓名-公司-职位

以便审核进群资格,未注明则拒绝

点击查看更多内容…
相关推荐
栏目导航
热门文章
推荐文章

说点什么

分享

扫码加好友,拉您进群
各岗位、行业、专业交流群