“萨缪尔森苦恼”问题试解
张丰羽 张国忠
摘 要:以“一线两段”宏观分析模型为基础,解析了多年以来困扰宏观经济学学习者和宏观经济问题研究者的“萨缪尔森苦恼”问题,试图藉此理清宏观经济学中收入核算和收入决定的基本逻辑关系,确立较为明确清晰的逻辑框架和原理表述方式。
关键词:萨缪尔森苦恼;“一线两段”模型;国民收入核算;国民收入决定
中图分类号: F014.4 文献标识码: A 文章编号: 1004-9487( 2017)03-0060-06
宏观经济学中的国民收入核算与国民收入决定二者关系问题,是理解宏观经济学原理、理性分析现实经济问题的关键。但恰恰在这个问题上,现行的宏观经济学还没有简明的逻辑表达,以萨缪尔森名著《经济学》为代表的“教科书讲法”也没有说清楚,这给学习者和研究者带来了一定困难。本文通过对“一线两段”宏观分析模型(以下简称“‘一线两段’模型”)与通行的“萨缪尔森讲法”的比较分析,试图来解决这个问题。
一、“一线两段”模型中,对国民收入核算与国民收入决定的解释
“一线两段”模型是旨在简化宏观经济分析方法的模型(张国忠,2006)。它把整个宏观经济分析过程分为两段,核算段讲的是总需求(总支出)和总供给(总收入)的恒等,分配段讲的是收入分配和与之相关的国民收入决定机制。现在看来,这个模型为如何清晰处理收入核算与收入决定关系问题——即“萨缪尔森苦恼”问题提供了思路。图1为经多年完善成为今天状态的“一线两段”模型。
图1 “一线两段”宏观分析模型
图1为“一线两段”模型,它表示的是一个从需求开始,需求拉动生产和供给,带来收入,收入的分配又生发需求的不断循环过程。图中箭头指示逻辑进路。
在“一线两段”模型的分配段上,首端的Y(AS)分为C+S+T,为初次分配,C+S+T又变为C+I+G+(X-M),为再分配。这样,企业通过出卖产品获得的总收入Y(AS),经过初次分配和再分配的货币流动管道,经过货币使用的计划和配置过程后,形成尾端的总需求E(AD)。这个总需求,引导生产和供给(由下部带箭头的长折线表示),并决定了宏观经济总规模的变动方向。在分配段中,S+T是使总需求变小的漏出量,I+G+(X-M)是使总需求变大的注入量。根据注入量和漏出量之间的量的相对关系,可判断总需求和由之引起的经济总规模【∑(P×Q)】的变动方向:若I+G+(X-M) >S+T,注入量大于漏出量,则经济总规模扩张,GDP增加;若I+G+(X-M) <S+T,注入量小于漏出量,则经济总规模收缩,GDP减少;若I+G+(X-M)=S+T,注入量等于漏出量,则经济总规模不变,GDP不再变动,达到均衡状态。
在分配段,作为分配结果的尾端的总支出或总需求,并不总是与作为被分配总体的首端的总收入相等。因为参与收入分配的各市场主体承担不同的功能,面临着各自不同的动态的外部环境,有着不同的利益追求和行为动机,其选择各不相同(见图1分配段中决定计划消费C、计划储蓄S、计划投资I、出口X、进口M等等变量的函数式或行为方程)。其选择最后形成的支出总量,与当初的总收入相比,可能相等是偶然的,不相等是经常的。正是这种不相等,引起了宏观经济总规模的扩张与收缩,经济繁荣与萧条的变更,导致了经济增长或衰退。
因为一国或一地区的生产可能性边界由它的资源禀赋、生产技术条件和经济体制状况等因素(它们相异相依,相互影响,其综合结果为生产率)决定,所以,E(AD)的增减,依据实际产量与生产可能性边界的接近程度,引起P(物价水平)或Q(产量)的变动。资源价格水平的变动、生产率和成本(包括生产成本和交易成本)的变动,也会引起产品价格进而价格总水平的变动。
因为“一线两段”宏观分析模型表示的是一个循环过程,所以,经济的核算,经济的扩张、收缩和均衡机制,这里说的很清楚了。
二、何为“萨缪尔森苦恼”
萨缪尔森在其名著《经济学》中,先是用45°线与计划支出线的交叉图(曼昆称之为凯恩斯交叉图)来告诉大家,只有在交点才是均衡的,在其它地方是不均衡的:在其他地方,产出大于或小于计划支出,需要产出调整以适应需求。
图2 凯恩斯交叉图
图2就是凯恩斯交叉图,图中45°线是实际支出线,也是产出线(在45°线上,各点到横轴和纵轴的距离相等),比45°线略平一点的线是计划支出(亦称意愿支出)线,在三部门经济中,计划支出E=C+I+G,两线的交点A即为均衡点,它对应的国民收入就是均衡收入。由于45°线是固定的,均衡收入就由计划支出线决定,也就是由计划消费C、计划投资I、政府购买G等需求因素决定: C、I、G等的变化,使计划支出线上下移动,或使其斜率发生变化,从而使计划支出线和实际支出线的交点变动,引起均衡收入变动。
在《经济学》第18版,进行了上面的设定之后,萨缪尔森得出结论:“只有当产出水平处于计划支出等于计划产出的时候,产出、收入或支出才不存在继续变动的趋势。”对于均衡,多恩布什说,“当生产的数量等于需求的量时,产出等于均衡水平。因此,当Y=AD=C+I+G+NX时,经济处于均衡产出水平。”(多恩布什:《宏观经济学》第七版)
从“一线两段”模型上看,在45°线上,由于实际支出和实际产出总是相等且恒等的,因而45°线代表的是“一线两段”模型的核算段(实际上,受生产可能性边界的制约,实际产量不是无限增加的。为分析方便,这里忽略这一点)。计划支出是一条斜率小于45°线的线(其斜率由边际消费倾向b、税率t、边际进口倾向m等Y的系数决定,通常小于1),它和45°线有一个交点。从收入决定机制上说,在图中交点的左侧或右侧,E大于Y或小于Y,决定了国民收入的增大或变小的变动方向,在交点,生产正好满足需求,产量和收入不再变动,达到均衡。由于两线交叉,45°线上必有某一点与计划支出线相遇,至于是哪一点,则由计划支出线的斜率和在纵轴上的截距来决定。而后者则是由分配段内决定计划消费C、计划税收T、计划投资I、政府购买计划G和转移支付计划TR、进出口等等计划量的函数式或行为方程决定的。具体地说,45°线上的这个点是这样“被选中”的:
Y=f(计划支出)=f(AD)=C+I+G+(X-M),而C= a+b(Y-T),T=T0+tY-TR,M= M0+mY,代入得:
Y=(a-M0-bT0+bTR+I+G+X)/[1-b(1-t)+m],这就是均衡国民收入决定的表达式。
但在很多教材上,计算国民收入决定时,出现了这样的话:“根据恒等式Y=C+I+G+(X-M),即可求得均衡收入……”(例见高鸿业主编《西方经济学·宏观部分》第五版第393页)。这个表述有些难于理解,恒等式是一条线,均衡收入或产量则是恒等式众多Y中恰好等于计划支出E的那一个点,一个被计划支出决定的产量。45°线一条线不能决定一个点,尽管这个点是这条线里面的。这样计算,得数是不错的,根据的原理则是错的。这样做的人,显然是把恒等的相等和均衡的相等弄混了,把核算段的事和分配段的事弄混了。知道有核算段和分配段的人,这个区分是简单自然的,但不知道这种划分,只听说事先计划的、意愿的量的不相等和均衡,而事后的、实际的量永远相等,是恒等,不糊涂才怪。
为此,萨缪尔森在《经济学》第18版第24章,还专门写了一个“清醒者和糊涂者的对话”,特意强调这个问题。但看来没起作用,因为很多教材仍在用恒等式来求解均衡收入。
出现这个问题的原因,是缺乏一个恰当的表达方式。萨缪尔森、曼昆和多恩布什当然不会出现对经济学原理理解上的错误,但由于缺乏对经济学原理恰当的表述、表达方式,只好反复不停告诫学习者:恒等和均衡绝对不是一回事!虽然他们自己明白,却难于向读者表达清楚,令读者莫名所以,这就是“萨缪尔森苦恼”。很多宏观经济学的学习和研究者都遇到过这方面的困惑。张五常教授2004年4月在新浪博客有一篇“储蓄等于投资的均衡理念”的文章,讲到四十四年前他在美国当学生的时候,他和他的同学们就没有听懂这个问题。按此计算,这个难题困扰大家至少已有五十多年了。
通过使用“一线两段”方法,用45°线代表实际收支恒等,让计划支出线在计划段内决定,我们看到了解决“萨缪尔森苦恼”问题的一线曙光。下面,我们沿此思路继续前行,看能否最终解决问题。
三、以“一线两段”模型试解“萨缪尔森苦恼”问题
图3为按“一线两段”模型修订的凯恩斯交叉图。在45°线上,实际支出E恒等于总收入Y,因此它可以代表核算段。又因为核算段的Y(AS)同时是分配首端的Y(AS),所以它同时是代表分配段首端的Y(AS)线。斜率小于1的比45°线略平的总支出线,就是“一线两段”模型分配段作为分配结果的E(AD)线,即计划支出线。
图3 按“一线两段”模型修订的凯恩斯交叉图
在四部门经济中,计划总支出E(AD)由四个部分构成。在分配段里,我们看看它们分别是如何让决定的。第一部分,计划消费支出,其函数式(行为方程)为C=a+b(Y-T),表明其数额由收入水平、边际消费倾向、税收、转移支付以及其他因素(a为自主性消费,表示由收入以外的其它因素决定的消费量)决定,它决定了总支出线的斜率(主要由消费倾向b和暗含的税率t决定)和在纵轴上的截距的重要部分a。第二部分,计划投资支出,函数式(行为方程)为I=e-dr,表明其数值由利息率及其它因素(e为自主性投资或意愿投资,表示由利率r以外的其它因素决定的投资量)决定。在“一线两段”模型中,利息率本身还由货币的供求决定。第三部分,政府购买,以G表示,其数额取决于政府的支出计划。第四部分,净出口(X-M)或国外支出,其数额大小取决于本国产品在国际市场上的竞争力,本国和国外的收入水平、以及汇率等因素。总支出线的在纵轴上的截距则由a+I+G+(X-M)来衡量。总支出的所有这四个部分,政府都可以通过宏观经济政策来施加影响。
政府用经济政策影响E(AD),在凯恩斯交叉图上表现为总支出线的移动和均衡的变化。正如前面所述,E(AD)的增减,依据实际产量与生产可能性边界的接近程度,引起P(物价水平)或Q(产量)的变动。政府正是利用这一点,通过使用财政、货币等宏观经济政策,对总支出的四个部分施加影响,力图使GDP稳定在充分就业且物价平稳的状态上。
仅看此交叉图,还会发现有三个问题需要解释。
第一个问题是,在凯恩斯交叉图上,根据函数式C=a+b(Y-T),收入决定消费,而以消费为主要成分的计划支出又反过来决定收入水平,这似乎是一个循环决定,令人莫名所以。但根据“一线两段”模型所示(图1),这个问题很容易理解。这恰是支出和收入之间的一种反馈关系——支出的变动会影响生产和收入,收入的变动又会对支出发生影响。在“一线两段”模型上,通过分配段显示收入分配过程和作为其结果的总支出,通过核算段显示总支出对价格和产量的作用,接着又在分配段又继续进行收入分配。这样,各段、各变量之间的关系变得非常清晰自然,思路顺畅无碍,人们不会感受到有任何困惑。
接着,第二个问题。在图3中,我们还会发现,分配段收支不相等时,收入会向支出靠近,但最后均衡的结果,收入并不就是等于计划支出的量,而是比支出更大(收入小于计划支出时)或更小(收入大于计划支出时)的量。这是为什么呢?现在,我们使用“一线两段”模型,以两部门经济(假定只有居民和厂商的经济)为例,来具体演示国民收入核算和国民收入决定之间相互区别又相互联系的动态过程。大家会看到,这不仅使著名的“乘数原理”问题变得简明易懂,也使“与计划支出相等的产出就是均衡产出”这句话变得不那么肯定。
图4 为“一线两段”模型下国民收入核算和决定过程演示,它重点在模拟过程和解释原理。图中左侧E(AD)——P×Q——Y(AS)为核算段,右侧Y(AS)——C+S——C+I——E(AD)为分配段。在核算段,设最初总支出E(AD)为100,它拉动企业生产出100的产品,企业通过产品出卖得到100的收入。在分配段,这100的收入作如下分配:Y(AS)=C+S=100,其中C=a+bY=10+0.8Y=10+0.8×100=90,S=-a+(1-b)Y=-10+(1-0.8) ×100=10,当I=10时,I=S,注入量等于漏出量,E(AD)=C+I=90+10=100= Y(AS),总需求等于原来的P×Q,经济总规模不变,处于不再变动的均衡状态。
现在假设由于投资者前景看好,意愿投资由10变为20,则在分配段中,I>S,注入量大于漏出量,E(AD)=C+I=90+20=110,E(AD)大于分配前的Y(AS),110>100,总需求大于原来的P×Q,厂商意愿存货减少,会促使P或Q上升,使Y(AS)由原来的100变为110。接着,已实现的110的收入又要分为C和S两个部分:C=a+bY=10+0.8Y=10+0.8Y=10+0.8×110=98,S=Y-C=-a+(1-b)Y=110-98=12。设投资不变仍为20,则投资(为20)仍大于储蓄(现为12),注入量仍大于漏出量。新的总需求为E(AD)= C+I=98+20=118,E(AD)大于分配前的Y(AS),新的总需求大于原P×Q,118>110,总需求仍会带动P或Q上升,使Y(AS)由110变为118……在b、I不变的条件下,这个过程会一直持续下去。随着Y(AS)变大,作为Y(AS)分配结果的C和S也变大。当S=I,即当S也变为20时,漏出量和注入量相等,E(AD)= C+I= Y(AS),经济规模不再变动,达到稳定不变的均衡状态。
图4 “一线两段”模型下国民收入核算和决定过程演示
当达到均衡时,S=I,就是-a+(1-b)Y=I,由此得到Y=(a+I)/(1-b)=(10+20)÷(1-0.8)=150,这就是均衡的国民收入。公式Y=(a+I)/(1-b)就是两部门国民收入决定计算公式。在分配段,当S=I时,也可推知:Y(AS)=C+I,这就是均衡的另一个表达式。
本例中,投资由10变为20,增加了10,由此使国民收入Y(AS)由100变为150,收入增量为投资增量的5倍,这就是投资乘数。投资乘数是投资增量和由投资增加引起的国民收入增量间的倍数关系。它表明,收入因支出的变动而变动,但经过图4所示的系列过程后,被支出拉动的收入的变动量要大于作为起因的支出的变动量。此例中,投资乘数=∆Y/ ∆E=1/(1-b)=1/0.2=5。
接下来第三个问题。根据图4,还可以看出通行宏观经济学教材中关于国民收入均衡的定义似乎不妥。前面我们提到过萨缪尔森、多恩布什关于均衡的定义,国内被广泛使用的高鸿业教授主编的《西方经济学》宏观部分第五版中也有与之类似的定义:和总需求相等的产出称为均衡产出或收入。那么,这个均衡产出是图4各行中的哪一个产出呢?在图4的Y(AS)下面,除第一行外,各行的产出,如100、110、118……150等,都分别与同行的E(AD)相等,但他们并不都是均衡产出,只有150这个才是均衡产出,因为只有此时储蓄和投资才相等,漏出量和注入量才相等,经济才达到稳定不变的均衡状态。就是说,只有当S=I时,Y(AS)=C+I才能表示均衡。可见,核算段和分配段这两段是相异相依、密切联系、不可分开的,它们是在过程中相互说明的,否则就可能出现原理理解上的错误。这正如恩格斯所说的:“一个民族要想站在科学的最高峰,就一刻也不能没有理论思维。”“没有理论思维,就会连两件自然的事实也联系不起来,或者连二者之间所存在的联系都无法了解。”(《马克思恩格斯全集》第二十卷人民出版社1971年版第384页和第399页)
有此三个问题,我们发现,尽管用“一线两段”方法做了一些说明和解释,用凯恩斯交叉图来作为国民收入核算与决定原理的表述方式还是不合适的:它容易造成误解,甚至出现定义错误。看来,纯朴简明无歧义的宏观经济学原理表达和逻辑表述方式,只能使用原本意义上的“一线两段”模型。这就是“道法自然”,“论卑而易行”。
在“一线两段”模型(图1)中,有两个循环圈:横着看,从左边的E(AD)直到右边的E(AD),再通过由下部带箭头顺时针的长折线回到E(AD),描绘的是商品市场机制,简称商品环;竖着看,从右上角的L(按箭头顺序)到分配段的I,再通过I影响到E(AD),E(AD) 通过由下部带箭头顺时针的长折线影响到Y(AS),再通过Y(AS)影响到货币需求L,描绘的是货币市场机制,简称货币环。
在商品环中,计划支出各因素之和C+I+G+(X-M)构成商品总需求,总需求影响到总供给和总收入Y(AS),总收入的变动影响到对货币的交易需求( L=L1+L2=kY+u-hr),这又影响到利率和投资,由此可衡量总需求变动的全面影响,从中也可以看出财政政策的全面影响,看到财政政策乘数的原理。
在货币环中,货币市场供求关系的变动,影响到利率,利率又影响到投资,投资作为总需求的重要部分,其变动作为需求影响到Y(AS),而Y(AS)的变动又导致货币需求L1变动。视货币供给的变动情况,L1的变动又导致货币供求关系进而利率的变动,这又影响到投资……,在这个不断的循环过程中,可看到货币政策的全面作用,也可以看到货币政策乘数的原理。
在这里,投资起到的连接商品市场和货币市场的作用。在一般宏观经济学教材中,先假定投资为常数。这时的模型被称为简单凯恩斯模型、或称为收入——支出模型。取消投资不变的假定,货币供求和利率因素进入,这时的模型被称为扩展的凯恩斯模型,也就是IS-LM模型。
利用“一线两段”模型,可对IS-LM模型做具体的有说服力的地说明。举例来说,如果政府使用宏观经济政策,在财政上通过减税、增加政府购买,成功地增加了总需求,增大了GDP。则增大的GDP(收入)会使得消费、储蓄、政府的税收都有所增加,同时也使公众对货币的交易需求增加了。在IS-LM模型图上,这表现为IS曲线右移,利率上升。为适应货币需求的增加,中央银行应相应地增发货币,以避免可能出现的资金紧张、利率上升,抑制需求的问题。当然,如果此时有流动性滞存,经济中存有大量的滞存货币,也可不必增加货币供给。类似的商品市场和货币市场综合机制分析的问题,使用“一线两段”模型,可以模拟、分析并提出解决思路。这可以说是针对解决“萨缪尔森苦恼”问题的一个面向真实世界的思路拓展。
“一线两段”分析模型是《宏观经济学原理一页通》的核心内容,它给了宏观经济学一个清晰简明的逻辑构架,解决了“萨缪尔森苦恼”问题,避免了研究者和学习者的困惑和误解,为宏观经济学理论研究、为宏观经济现实状况分析、为专业教学提供了逻辑和内容依据。图 1中的任何一个变量的变动,其直接和间接影响,初级和次级影响,从图上都可以直接地观察到,从而避免了只根据几个因素做判断下结论的局限性。
参考文献:
[1] 张国忠.“一线两段”宏观分析模型——含义和应用(J).金融理论与教学,2017.(1):32-33
[2] 张国忠,张丰羽.应用型财经类院校经济学教学方法创新﹝J﹞.金融理论与教学,2015.(5):75-77
[3] 张五常. 储蓄等于投资的均衡理念.新浪博客.http://blog.sina.com.cn/s/blog_47841af7010000v2.html
[4] 保罗·萨缪尔森,威廉·诺德豪斯.宏观经济学﹝M﹞.北京新曲线出版咨询有限公司,2008.
[5] 格里高利·曼昆.宏观经济学﹝M﹞.中国人民大学出版社,2005.
[6] 鲁迪格·多恩布什,斯坦利·费希尔,理查德·斯塔兹.宏观经济学﹝M﹞. 中国人民大学出版社,2010.
[7] 奥利维尔·布兰查德.宏观经济学﹝M﹞.清华大学出版社.2010.
[8] 高鸿业主编.西方经济学﹝M﹞.中国人民大学出版社,2011.
——《金融理论与教学》2017年第3期
那是本科生一年级学的凯恩斯学派分析,说宏观经济的均衡点是意图的储蓄量(intended saving)与意图的投资量(intended investment)相等。但书本又说,实际的储蓄量(actual saving)与实际投资量(actual investment)永远相等。为什么实际的永远相等,但意图的只在均衡点相等呢?这是问题。
让我从经济学的供与求的类同比喻说起吧。市场成交,购买量(quantity bought)与出售量(quantity sold)永远相等。这两个「量」是同一回事,只是角度不同。你卖我买,是同样的物品,同样的量,怎可以不相同呢?这是「嚤啰上街在嚤啰下街之上」的套套逻辑,可能因为太浅而不容易明白,不要想入非非了。重要的是购买量与出售量是可以观察到的,真有其量,不是经济学者想象出来的。
但经济学的供求分析,供应量(quantity supplied)与需求量(quantity demanded)是空中楼阁,是经济学者想出来的,真实世界没有这些量。是意图之量,价格不同意图之量不同,但我们无从观察任何人的意图是什么。换言之,如果西方从来没有经济学,供应量与需求量不会存在。另一方面,理论不是事实,是为解释事实而被想象出来的,不一定很有用处。今天用得头头是道的理论,到了明天可能被用途较佳的理论淘汰了。
回头说实际的储蓄量与投资量,像购买量出售量那样,是可以观察到的永远相等,因为只是不同角度看同一之物。今天的收入,花不完留存下来的,是储蓄。今天的收入,留下一些给明天享用,是投资。二者是同物,真有其物,是可以观察到的。但意图的储蓄量与意图的投资量是另一回事。像供应量与需求量那样,是经济学者为了理论的需要而发明的理念,真实世界不存在,是无从观察的。
新古典经济学的传统,是理论要有一个均衡点。凯恩斯之前的今天所说的微观经济,重心的理论均衡点是供应量等于需求量,皆真实世界不存在的意图之量也。凯恩斯学派的宏观经济,要找一个重心的理论均衡点,就发明了整个经济的意图储蓄量与意图投资量相等,也是真实世界不存在的。
意图储蓄量等于意图投资量这个均衡理念的构思,有点牵强,而解释经济整体的运作,其功效到今天还不明显。然而,对经济整体而言,逻辑上说得通。要储蓄,其它因素不论,利息率愈高,我意图的储蓄量愈大。但利息从何而来呢?要赚取利息,社会上总要有人付出代价,或借到钱,去产出而获取回报。后者乃投资也。利息率愈高,意图的投资量愈小。见不到的均衡点于是成为见不到的意图储蓄量等于见不到的意图投资量,而见得到的市场利率就是理论上的均衡利率了。
http://blog.sina.com.cn/s/blog_47841af7010000v2.html
生产三要素论或四要素论,其产品销售收入,是按各要素的“贡献”分配的。
马克思认为,生产商品消耗了物质设备、原材料和人的劳动,生产出来的商品,其价值也包括这些内容。若商品按价值卖出去了,叫价值实现。没有卖出去,或低价卖出去,叫价值没有完全实现。
这些是生产上的要素投入和投入的报酬的关系。
真实世界的商品买卖,一个出钱,一个交货,货币收支是相等的。
这就是凯恩斯交叉图上的45°线,它表示实际收支客观上的恒等关系,它代表核算段。
而计划支出,如张五常所说,是经济学者构造理论时“想出来的”,“是经济学者为了理论的需要而发明的理念”。所以叫"计划的、或意愿的、意图的”。所以分配段里的那些方程叫“行为方程”,是经济学者用头脑分析人的动机、行为和影响时所构造的工具。如爱因斯坦所说,是学者们“用头脑把握世界”的方式。
例如,消费方程式C=a+by,就是凯恩斯坐在扶手椅上想出来的。计量经济学家们经常研究这一方程式,试图证实或证伪它。
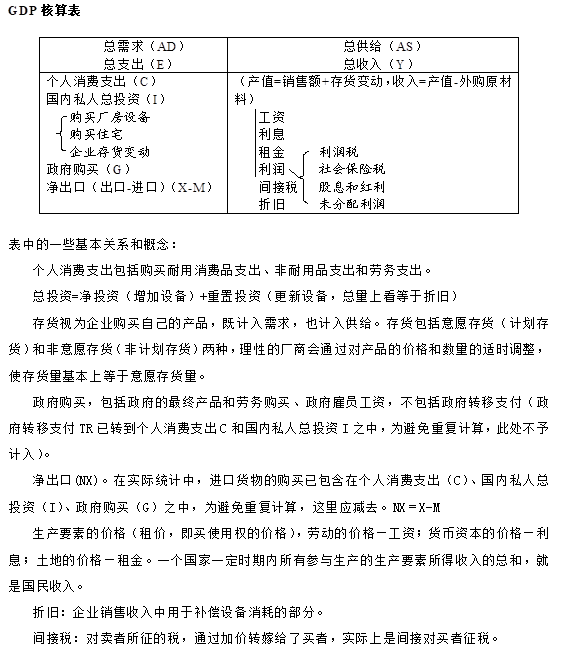
请看如下的GDP核算表,或点:https://bbs.pinggu.org/thread-3543952-1-1.html下载附件查看。
可以看出,在GDP核算表中,存货视为企业购买自己的产品,既计入需求,也计入供给。存货包括意愿存货(计划存货)和非意愿存货(非计划存货)两种。当企业出现非意愿存货出现时,就出现了商品卖不出去的情况,即便如此,在GDP核算表中,根据核算规则,由于“存货视为企业购买自己的产品”,两边依然相等。
“有效需求不足或生产过剩”就是出现了非意愿存货。出现了此情况,会有什么影响,怎么办?这就要看“一线两段”模型的右段“分配段”了,这就是“一线两段”模型的“精巧”之处。
爱因斯坦 : 探索的动机 ( 节选 )
扫码加好友,拉您进群



收藏
