全部版块 我的主页
论坛 新商科论坛 四区(原工商管理论坛) 商学院
1790 3
2017-08-31

TOC制约理论在项目管理中的应用

高德拉特在《关键链》中将TOC制约理论引入项目管理,得到了“关键链”这个项目管理的方法。关键链就是用时最长的路径,它是项目的瓶颈,关键链用时越长,项目完工期限越长,关键链上的时间节省就是项目时间的节省,非关键链上时间的节省不影响项目的完工期限。每一各项目都必然有扰动,即墨菲效应影响项目的顺利进行,高德拉特引入3种时间缓冲来应对墨菲效应,以保证项目能够按时完成。

第一种是项目缓冲,放在关键链的最末尾,用来应对整个项目的扰动,当扰动发生时,可以使用项目缓冲的这段时间处理(如图6-113所示)。

图6-113.jpg

6-113 关键链的项目缓冲框图

第二种是接驳缓冲,放在各分支路径和关键链连接的地方,防止各分支路径出现扰动,将其传导给关键链,从而消耗关键链的时间(如图6-114所示)。

图6-114.jpg

6-114 关键链的接驳缓冲框图

第三种是资源缓冲,有时某个资源是制约整个项目的瓶颈,那么就需要在这个资源之前加接驳缓冲,以保证这个资源的最大产出,使其不挨饿(如图6-115所示)。

图6-115.jpg

6-115 关键链的资源缓冲框图

在项目的关键链末尾增加项目缓冲,来应对关键链上的扰动;在支路与关键链之间增加接驳缓冲,来防止支路的扰动影响关键链的进行;在制约资源X之前增加接驳缓冲,来保证制约资源不挨饿,防止制约资源受到影响而影响关键链的进行(如图6-116所示)。

图6-116.jpg

6-116 关键链的实例

高德拉特的关键链是为了解决什么问题呢?

关键链是为了解决项目中出现的以下三个问题:

1)成本超出预算;

2)时间超出期限;

3)项目的规模或设计内容被牺牲。

在项目失败时,正式的解释都说是其他人的错,如天气,供应商,环境等等(事业环境因素)。不确定因素是所有项目的典型特征。不确定因素导致了项目出现各种问题,所以需要增加时间缓冲(如图6-117所示)。

图6-117.jpg

6-117 项目的安全时间

以横坐标表示完成需要的时间,以纵坐标表示完成的概论,50%的竖线表示可能完成,但是有挑战,而80%的竖线表示完成此事的概论很高,它们之间就是安全时间。实际人民在估算时留有安全时间,将完工时间设在80%的位置。因为墨菲是存在的。缺乏经验的人才会选择中间值。尤其是大部分机构,提前完工不会获得奖赏,但延误却需要层层解释。也就是说,为了8成,9成的成功机会,加进了几乎200%的安全时间。

可是项目中的每一步都加入了缓冲时间来应对墨菲效应,为什么还会出现以上三个问题呢?因为缓冲时间没有起到应付墨菲效应的作用。

高德拉特在“三进三出”列举了三种增加时间缓冲的原因和三种浪费时间缓冲的原因。

安全时间增加的三个原因包括:

1)预估时间是根据以往惨痛经历来制定的,即分布曲线的最末端。

2)涉及管理层越多,完工时间预估会越长,因为每层都会加紧各自的安全因素。

3)预料到高层会削减整体完工时间,各人预先加大安全时间以自保。

而浪费安全时间的三个原因包括:

1)学生症候群,不用急,到最后一刻才动工。

2)多任务,横跨在各项目之间,导致不专注。

3)各步骤之间的依存关系令延误累积,也令提早赚得的时间付诸流水。

为了解决上述问题,《关键链》中引入TOC五步法。

步骤一:识别制约因素。

在一个项目中,制约因素就是关键路径。

步骤二:决定怎样挖尽制约因素的潜能

不浪费关键路径上的时间,因为关键路径上的任何延误都会拖累项目。

对策是把每个步骤的预估时间削减,这样就可以释放出足够的时间来建立一个项目缓冲。比如说把每个步骤的时间减少一半,然后将减少的时间的一半作为项目缓冲(project  buffer)。

步骤三:其他一切都迁就制约因素

这有这样才能真正挖尽制约因素的潜能。不懂得迁就,其他路径遇到的麻烦便会直接连累制约因素,令它损失时间,换言之,没有好好保护制约因素。

迁就制约因素的方法就是在每条接驳路径与关键路径回合的地方插入时间缓冲,即接驳缓冲。方法就是在每条接驳路径上,将各步骤原来的预估时间减少一半。然后将减少的时间总和的一半作为该路径的接驳缓冲(feedingbuffer)。

另外,在某些时候,关键路线上的步骤准备就绪,唯独欠缺相关资源,因为他正忙着其他事情。为了避免这类冲突,可以使用资源缓冲(resourcebuffer)。在资源缓冲之前加入接驳缓冲。缓冲的作用就是为了防止墨菲效应发生对项目进度的影响,缓冲的时间就是为了处理墨菲效应。

步奏四:将制约因素松绑。

步骤五:回到步骤一。

书中举了一个例子来说明什么是关键链。有两条支路,一条是兴建建筑物>另建筑物发挥各种功能>在建筑物内安装机器,另一条是挑选机器供应商>制造所需机器>在建筑物内安装机器(如图6-118所示)。

图6-118.jpg

6-118 项目的最长路径

很明显,[兴建建筑物->发挥各种功能->在建筑物内安装各种机器]是关键路径,共需150天。由于关键路径决定了整个项目的完工期,关键路径上的任何延误都会延误整个项目,所以项目经理一定要特别留意它。

那么对于另一条路径应该在什么时候开始呢?

第一种是晚开始,晚开始的话,如果非关键链发生墨菲效应,就会影响整个项目的完工时间,使完工时间延长(如图6-119所示)。

图6-119.jpg

6-119 项目的晚开始

第二种是早开始,早开始会提早投资(如图6-120所示)。

图6-120.jpg

6-120 项目的早开始

如果所有路径都在最早的起步日期开工,项目经理会疲于本命。这一点考虑应该远比押后投资更重要。当然如果一条路径采取迟的起步日期,它就完全没有空当时间,也就是说这条路径上的任何延误也会导致项目延误。

也就是说:如果项目经理采取早的起步日期,他们就无法专注,如果采取迟的起步日期,专注也根本不可能。必须有方法解决这个问题。问题似乎钻进了死胡同。

换一种思路,这里需要一个合适的控制机制来让项目经理保持专注。其实项目都有控制机制用来衡量项目的进展,但问题是,等到进展报告显示有麻烦时,通常已经太迟了。比如说:进展报告会说:花了一年时间,项目的90%都完成了,而剩下的10%有需要整整一年。所以需要不仅关注关键链上的进度,也需要非关键链上的进度进行及时监控,及早发现延迟及时处理(如图6-121所示)。

图6-121.jpg

6-121 一般项目缓冲的位置

假设有两个连续的工序,预估时间都是10天。如果第一个步骤实际上用了12天,那么第二个步骤就会推迟2天开始。但如果第一个步骤提前2天完成的话,第二个步骤并不会提前两天开工。原因大致有如下几个:

1)提前完工不但不会带来奖赏,而且可能导致老板削减预估时间。

2)为下一个步骤分配的资源无法到位。

3)下一步骤的人清楚的知道时间是足够的,不会急于开工。

所以,一个步骤的延误会全部转嫁到下一个步奏,而提前完工赚得的时间通常会被浪费掉。即每个步骤后边的时间缓冲没有被好好利用。关键链将所有时间缓冲放到项目的最后,作为项目缓冲(如图6-122所示)。

图6-122.jpg

6-122 关键链缓冲的位置

并且将原项目缓冲时间减半,作为新的项目缓冲(如图6-123所示)。

图6-123.jpg

6-123 关键链的缓冲时间

如果按照用时最长的方式确定关键链,那么下图的关键链就是5-6-7-8-9,但是如果某个资源其中一条非关键路径(比如3号)进展的实在太慢了,会令整个接驳缓冲耗尽,并已经开始影响了项目缓冲,但(原先的)关键路径却很正常。

如果按照一般的管理方式来讲的话,关键路径发生了转移。由于在非关键路径进入关键路径的位置放置了接驳缓冲,改变关键路径,就意味着改变很多接驳缓冲的位置。项目会搞的天翻地覆。但是如果不这样做,在每次关键路径出现严重延误时,就要重整整个项目。

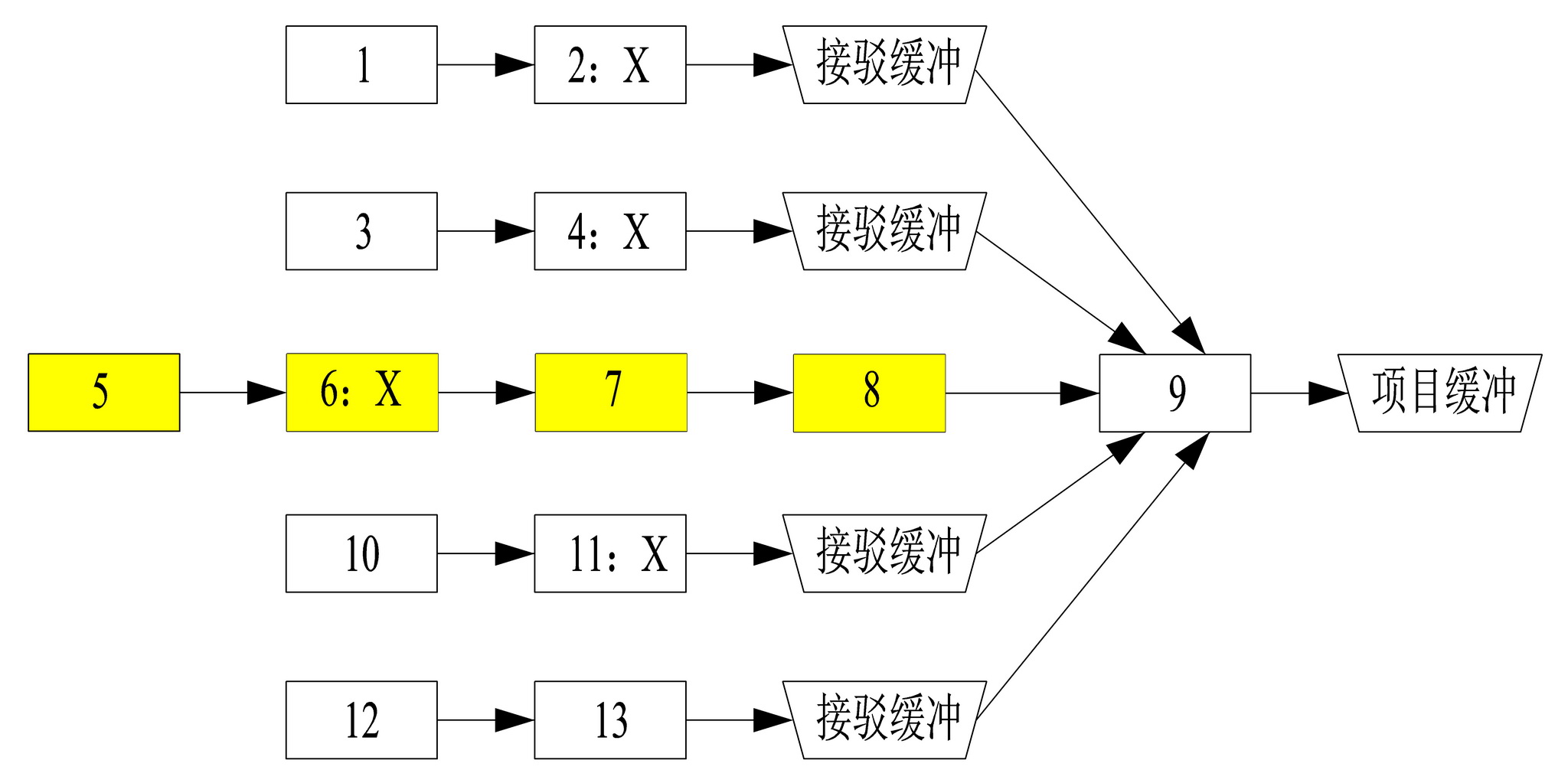
在有些情况下,关键路径是到处跳的。每隔一段时间就会遇到这个问题。在非关键路径上,本来一切好端端的,接驳缓冲丝毫未动,突然间问题来了。在想要开始某个非关键路径上的某个步骤,但它需要的资源却不在了。这个资源在另一条也在延迟的非关键路径上工作。例如下图中的情况。下图中有X的步骤是需要专家X执行的步骤(如图6-124所示)。

图6-124.jpg

6-124 项目案例1

X是多个步骤争夺的资源(resource contention),以致它负荷过重,照成延误。而延误有一条非关键路径传给下一条,连各接驳缓冲也消化不了,所以关键路径会到处跳。为了解决这个问题,让我们首先回到关键路径的定义:需时最长的一串依存的步骤。但是也不要忽视X产能的短缺,不要忽视因公用一个资源而导致两个步奏互相依存的情况。产能极为有限,不可能同时进行两个步骤,只能先后进行,这就是依存关系。这样一来,步骤间的依存关系可以由步骤所在的路径造成,也可以由步骤所共用的资源造成,根据这两类依存关系去找那串需时最长的步骤。

一般说来,最长的一串依存的步骤,由不同的部分组成,一部分由于路径本身,另一部分由于资源分配。为了加以区分我们应该先调整一下用词,关键路径仍然称关键路径,即最长的一条路径,但是我们知道最关键的是制约因素,即最长的一串有依存关系的步奏,由于我们必须承认,依存关系也可以是资源引起的,我们就用一个新名词来代表这一串制约因素所在的步骤:关键链

在上面的例子中由于关键链已经成成了制约因素,就必须更改接驳缓冲的位置。下图是调整后的结果(如图6-125所示)。

图6-125.jpg

6-125 关键链对于项目的优化1

为了方便理解,可以将上图展开,画成如下所示的图形,这样关键链就一目了然了(如图6-126所示)。

图6-126.jpg

6-126 关键链对于项目的优化2

下边是一个项目的例子,其中字母后边的数字代表了需要的天数。A需要10天,B需要10天,C分别在2个路径上均需要16天,D需要16天,E需要20天(如图6-127所示)。

图6-127.jpg

6-127 项目案例2

首先按照TOC聚焦五步骤的第一步,识别项目的制约因素,找到关键链。由于两个支路同时需要C工作,所以C属于制约资源,需要将第二条支路的C与第一条支路的C的需求时间错开。为什么是第二条路径的C16前移,而不是第一条的C16前移呢?那是因为第一条路径比第二条路径长,第一条路径C16前移的话,整个项目的最长路径变得更长,项目的完工期增加。C16前移后,确定出关键链为D16>C16>C16>E20(如图6-128所示)。

图6-128.jpg

6-128 找到关键链

第二步,挖尽制约因素的潜能。将每一步的预估时间均减为原来的一半(如图6-129所示)。

图6-129.jpg

6-129 挖尽关键链1

将减少的时间作为一半作为项目缓冲(PB),放在项目的末尾,即(8+8+8+10)/2=17天,项目缓冲为17天(如图6-130所示)。

图6-130.jpg

6-130 挖尽关键链2

第三步,其他一切因素迁就制约因素,即迁就关键链,不浪费关键链上的时间。为了防止非关键支路出现墨菲效应而波及关键链,需要在非关键链和关键链的连接处增加资源缓冲FB。缓冲的大小为此支路减少的时间的一半,即资源缓冲为(5+5)/2=5天(如图6-131所示)。

图6-131.jpg

6-131 迁就关键链

没有使用关键链前,项目的完成时间是68天,使用关键链之后是51天。使用关键链后,因为关键部位有了缓冲的保护,项目可以按期,按原设计,在成本范围内完成。

步骤四:将制约因素松绑。

关键链上的时间每节省1天,项目总时间节省1天,非关键链上的时间节省1天,项目总时间不变。所以将关键链上的制约因素松绑,可以减少总的项目周期。比如通过人员或者资源的配备将E10从10天降到8天,那么总项目的时间就减少2天(如图6-132所示)。

图6-132.jpg

6-132 为制约因素松绑

步骤五:回到步骤一。

TOC制约理论和精益生产一样,都是一个可以不断优化的过程,通过聚焦五步骤可以不断优化。

摘自《可以量化的管理学》


二维码

扫码加我 拉你入群

请注明:姓名-公司-职位

以便审核进群资格,未注明则拒绝

全部回复
2017-8-31 10:30:26
谢谢分享
二维码

扫码加我 拉你入群

请注明:姓名-公司-职位

以便审核进群资格,未注明则拒绝

2017-9-2 11:32:19
谢谢分享
二维码

扫码加我 拉你入群

请注明:姓名-公司-职位

以便审核进群资格,未注明则拒绝

2017-9-4 10:09:27
Thank you for sharing~
二维码

扫码加我 拉你入群

请注明:姓名-公司-职位

以便审核进群资格,未注明则拒绝

相关推荐
栏目导航
热门文章
推荐文章

说点什么

分享

扫码加好友,拉您进群
各岗位、行业、专业交流群