全部版块 我的主页
论坛 新商科论坛 四区(原工商管理论坛) 行业分析报告
2381 4
2017-09-06

调查研究是人们发现问题,寻求解释或解答问题的科学研究过程。撰写调查研究报告,一般应遵循以下程序:明确调查目的,是搞好调查研究的基础;编制调查计划,是开展调查活动之前的一项重要准备工作,也是搞好调查研究的有力保障。中为咨询认为调查计划的内容一般应包括调查目的、调查对象、调查步骤、调查项目和调查方法等。在开始调查之前,调查人员应围绕调查目的,多渠道地搜集有关资料,以熟悉和掌握调查对象的基本情况,并通过初步分析,确定调查的重点和主题。

十大调查方法.jpg

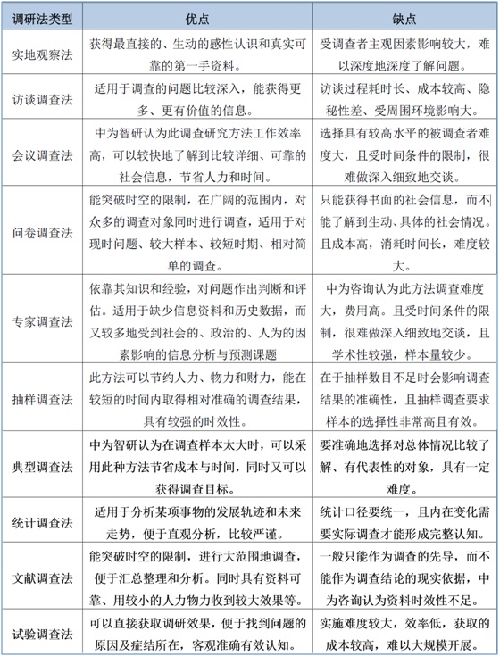
其中调查研究法是科学研究中最常用的方法之一,也是最为关键的步骤与方法。它是有目的、有计划、有系统地搜集有关研究对象现实状况或历史状况的材料的方法。调查方法是科学研究中常用的基本研究方法,中为咨询综合运用历史法、观察法等方法以及谈话、问卷、个案研究、测验等科学方式,对事物现象进行有计划的、周密的和系统的了解,并对调查搜集到的大量资料进行分析、综合、比较、归纳,从而为人们提供规律性的知识。根据不同的调查方法,作好充分的准备工作,如采用访谈方法所采用的访谈提纲或访谈表格等,然后进行实地调查,以全面地了解和掌握情况。十大调查研究方法对比分析:

1.实地观察法。优点:获得最直接的、生动的感性认识和真实可靠的第一手资料。缺点:受调查者主观因素影响较大,难以深度地深度了解问题。

2.访谈调查法。优点:适用于调查的问题比较深入,能获得更多、更有价值的信息。缺点:访谈过程耗时长、成本较高、隐秘性差、受周围环境影响大。

3.会议调查法。优点:中为智研认为此调查研究方法工作效率高,可以较快地了解到比较详细、可靠的社会信息,节省人力和时间。缺点:选择具有较高水平的被调查者难度大,且受时间条件的限制,很难做深入细致地交谈。

4.问卷调查法。优点:能突破时空的限制,在广阔的范围内,对众多的调查对象同时进行调查,适用于对现时问题、较大样本、较短时期、相对简单的调查。缺点:只能获得书面的社会信息,而不能了解到生动、具体的社会情况。且成本高,消耗时间长,难度较大。

5.专家调查法。优点:依靠其知识和经验,对问题作出判断和评估。适用于缺少信息资料和历史数据,而又较多地受到社会的、政治的、人为的因素影响的信息分析与预测课题。缺点:中为咨询认为此方法调查难度大,费用高。且受时间条件的限制,很难做深入细致地交谈,且学术性较强,样本量较少。

6.抽样调查法。优点:此方法可以节约人力、物力和财力,能在较短的时间内取得相对准确的调查结果,具有较强的时效性。缺点:在于抽样数目不足时会影响调查结果的准确性,且抽样调查要求样本的选择性非常高且有效。

7.典型调查法。优点:中为智研认为在调查样本太大时,可以采用此种方法节省成本与时间,同时又可以获得调查目标。缺点:要准确地选择对总体情况比较了解、有代表性的对象,具有一定难度。

8.统计调查法。优点:适用于分析某项事物的发展轨迹和未来走势,便于直观分析,比较严谨。缺点:统计口径要统一,且内在变化需要实际调查才能形成完整认知。

9.文献调查法。优点:能突破时空的限制,进行大范围地调查,便于汇总整理和分析。同时具有资料可靠、用较小的人力物力收到较大效果等。缺点:一般只能作为调查的先导,而不能作为调查结论的现实依据,中为咨询认为资料时效性不足。

10.试验调查法。优点:可以直接获取调研效果,便于找到问题的原因及症结所在,客观准确有效认知。缺点:实施难度较大,效率低,获取的成本较高,难以大规模开展。

中为智研坚持辩证唯物主义的思想方法,运用对立统一的观点,在详尽占有材料的基础上,具体情况具体分析,实事求是,通过分析事物产生的背景、环境、历史条件,事物发展的全过程,事物的内部联系和外部联系,从而抓住事物的实质。中为咨询认为调查研究应从实际出发,深入现场观察访问,不轻信间接得来的情况和材料;要倾听不同意见,防止片面性;对任何疑点要跟踪追查,弄清事物的真相。对调查来的材料要反复验证,全面分析,区别真相和假相、现象和本质、个别与一般、支流和主流、偶然和必然,才能写出真实、准确的调查报告。

在大量地全面地占有资料的基础上,进行认真的汇总分析,去粗取精,去伪存真,并以一定的理论或思想为指导,深入研究,得出结论。把调查研究的结果写成调查报告,这标志着调查研究的结束,但又是整个调查研究过程中至关重要的一个环节。没有调查报告的产生,就无法体现调查的目的,无法反映调查的结果,也不可能发挥调查报告所具有的指导作用。


二维码

扫码加我 拉你入群

请注明:姓名-公司-职位

以便审核进群资格,未注明则拒绝

全部回复
2017-9-6 17:02:22
调查计划的内容一般应包括调查目的、调查对象、调查步骤、调查项目和调查方法等。
二维码

扫码加我 拉你入群

请注明:姓名-公司-职位

以便审核进群资格,未注明则拒绝

2017-9-6 21:09:23
调查计划的内容一般应包括调查目的、调查对象、调查步骤、调查项目和调查方法等
二维码

扫码加我 拉你入群

请注明:姓名-公司-职位

以便审核进群资格,未注明则拒绝

2017-9-6 21:09:50
企业调查的范围很广,从企业内部的人财物、生产,到企业外部的市场供给和需求状况、消费者心理、法律规定、竞争对手情况等等,都是企业需要调查的内容。
二维码

扫码加我 拉你入群

请注明:姓名-公司-职位

以便审核进群资格,未注明则拒绝

2017-9-7 17:10:55
二楼妹子头像真好看~
二维码

扫码加我 拉你入群

请注明:姓名-公司-职位

以便审核进群资格,未注明则拒绝

栏目导航
热门文章
推荐文章

说点什么

分享

扫码加好友,拉您进群
各岗位、行业、专业交流群