全部版块 我的主页
论坛 新商科论坛 四区(原工商管理论坛) 行业分析报告
907 3
2017-10-13
交通拥堵不仅给出行、生活带来不便,也造成了尾气排放与噪声污染,更为严重的是带来惨重的经济损失。据统计,每年我国交通拥堵带来的经济损失高达2500亿元。交通拥堵已成为阻碍发展的“城市顽疾”,而解决的最佳方案之一便是发展智能交通。智能交通对提高交通管理效率、缓解交通拥挤、减少环境污染、确保交通安全等起到重要作用,将是未来交通领域发展的主要方向。

智能交通发展概况

目前,全国共有26个省市按照国家标准开展了高速公路ETC建设,华北地区和长三角地区分别实现区域联网,在京津冀和长三角两个示范区域组织开展了军车使用ETC联网试运行。前瞻产业研究院《中国智能交通行业市场前瞻与投资战略规划研究报告》显示,截至目前,全国建设ETC专用车道超过7100条,ETC用户超过1000万,自营客服网点超过700个,银行等合作网点5000多个,充值终端超过1万台。

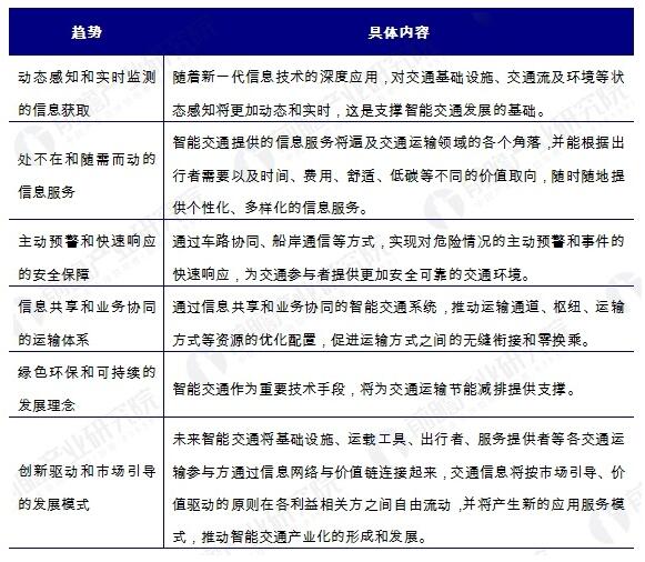
3.jpg

ETC建设是智能交通的重要组成部分,其快速发展侧面反映了智能交通的迅速推进。目前,全国共有19个省市公布了智能交通投资计划,涉及投资金额高达78.05亿元。而且智能交通投资面较广,投资千万级项目不仅仅出现在一线城市,二、三线城市的智能交通单个项目投资也有出现。预计到2020年,国内智能交通领域的投入将达到1820亿元。

智能交通的“大跃进”,离不开政策背后的全力支持。例如,《交通运输信息化“十三五”发展规划》指出,要大力推进智慧交通建设,不断提高交通运输信息化发展水平。以行业信息化重点工程和示范试点工程为依托,着力落实国家信息化战略任务,对接国家电子政务工程建设,支撑三大战略实施,深化行业信息化应用,完善信息化发展环境,努力实现交通运输信息的上下贯通、左右连通和内外融通,促进现代综合交通运输体系发展。

在政策扶持下,预计未来5年内,我国智能交通系统行业的投入将持续增长,战略规划将直接驱动市场对视频、安防、监控、收费等设备的需求,未来的智能交通将会迈入“大数据”时代,虽然智能交通系统在中国的发展尚不完善,未来还有众多领域有待于开发,市场前景广阔,在较长一段时间内都将继续呈现高速增长的态势。

智能交通潜在市场分析

城市智能交通主要依靠政府投资建设,行业发展受政策影响明显。过去三年中,2011年依靠“十二五”智能交通行业政策纷纷出台的利好影响,中国城市智能交通市场爆发式增长,市场规模增长增大由接近20%猛增到30%以上;2012年受国家宏观经济环境不佳和各地方政府换届的影响,市场规模增速回落到20%以内;2013年在国家债务审计,地方债务问题备受关注的情况下,虽有国家各级政府换届后领导层渐入佳境的利好,但市场增速并未达到市场预期,保持了20%的增长水平,全年市场规模达到192亿元;2014年则达到246亿元,同比增长28%。预计我国将在200个以上的大中型城市建立城市交通指挥中心,到2022年智能交通市场规模或达千亿元以上。

二维码

扫码加我 拉你入群

请注明:姓名-公司-职位

以便审核进群资格,未注明则拒绝

全部回复
2020-3-11 22:50:57
谢谢分享!!!
二维码

扫码加我 拉你入群

请注明:姓名-公司-职位

以便审核进群资格,未注明则拒绝

2020-3-11 22:51:13
谢谢分享!!!
二维码

扫码加我 拉你入群

请注明:姓名-公司-职位

以便审核进群资格,未注明则拒绝

2020-3-11 22:52:35
谢谢分享!!!
二维码

扫码加我 拉你入群

请注明:姓名-公司-职位

以便审核进群资格,未注明则拒绝

相关推荐
栏目导航
热门文章
推荐文章

说点什么

分享

扫码加好友,拉您进群
各岗位、行业、专业交流群