经管之家App
让优质教育人人可得
立即打开
全部版块
我的主页
›
论坛
›
数据科学与人工智能
›
数据分析与数据科学
›
python论坛
python数据分析、数据挖掘视频教程
楼主
zhuleilf
1409
0
收藏
2018-01-12
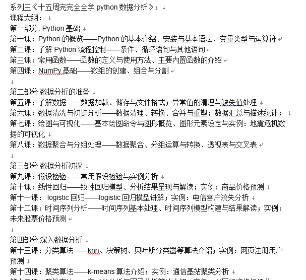
python数据分析、
数据挖掘
视频教程合集(6个系列),
有需要的看过来,加我QQ:657396052
具体内容目录如下:(附有课件、源码)
此教程是收费的(意思一下,很便宜)!想要免费获取的请绕过,谢谢!
扫码加我 拉你入群
请注明:姓名-公司-职位
以便审核进群资格,未注明则拒绝
栏目导航
python论坛
经管文库(原现金交易版)
爱问频道
博弈论
人工智能论文版
金融学(理论版)
热门文章
在概率与代码之间:Agent Skills 是 AI 的枷 ...
CDA数据分析脱产就业班于2026年3月7日开班! ...
癌症·真相:医生也在读(菠萝)
北大国发院 - 2026生活经济报告
法兰西数学精品译丛09-概率与位势(第Ⅰ卷) ...
脑机接口行业深度报告:顶层战略支持,国产 ...
芜湖造船厂为我国高端船舶制造自主创新再添 ...
表格结构数据特征与CDA数据分析师:精准适配 ...
CDA 认证考试大纲 2025 重磅更新:一二级考 ...
问卷填写,每份50个论坛币
推荐文章
2026JG学术冬训营:从Stata初高到Python机器 ...
【必看】【本版版规,欢迎发悬赏贴求助】
【新课】26年3月|Gemini辅助论文写作与数据 ...
关于如何利用文献的若干建议
关于学术研究和论文发表的一些建议
关于科研中如何学习基础知识的一些建议 (一 ...
一个自编的经济学建模小案例 --写给授课本科 ...
AI智能体赋能教学改革: 全国AI教育教学应用 ...
2025中国AIoT产业全景图谱报告-406页
关于文献求助的一些建议
说点什么
分享
微信
QQ空间
QQ
微博
扫码加好友,拉您进群
各岗位、行业、专业交流群