全部版块 我的主页
论坛 金融投资论坛 六区 金融实务版 投行专版
2841 0
2018-06-14
    是什么让马云在2014年远走纽交所,是什么让港交所总裁李小加辗转反侧,又是什么即将造就新的中国首富雷军?

    能把这三个大人物串联到一起的,就是公司法上历久而弥的新的“同股不同权”,这个制度的英文是Weighted Voting Rights (“附权重表决权” 或者简称“WVR”,更简洁明了的叫法是“AB股”),简单明了的解释,就是股份虽然在利润分配上的顺序和权重相同,但在投票时所代表的表决权重或者表决事项的范围有差异。

    关于同股不同权的问题,笔者的好友盘贝尔已经写得很清楚了(具体详见5月17日“投行小兵”公众号文章《被小米聚焦的“同股不同权,优劣几何”》)。既然附权重的表决权目前还不被A股市场接纳,那么笔者对于另一个相关的问题就产生了兴趣,这就是 “变相”的“同股不同权”——优先股。为什么说是“变相”呢?

    我们先来简要地区分下“优先股”和“附权重表决权”的差异:附权重表决权是在表决的比例或者特定表决事项上有优先性的,而优先股则刚好相反,在绝大多数情况下,优先股对公司事务没有表决权,只是在分配股利的顺序上,和普通股相比,才具有优先性,这也是优先股(Preferred Stock)得名的真正原因。

    虽然大家对优先股这个词都或多或少有些了解,尤其是对国外的资本市场比较熟悉的朋友,感觉各种情况下都能碰到优先股,但是在中国你可能听说了很多的定增、可转债,但是好像还没有亲眼见过“活的”优先股,那么它在中国的日子到底过得怎样?接下来,我们就来聊下优先股在中国的“前世今生”。

    一、优先股的“前世”

    股票或者股权所伴随的“公司”这一经济组织的形式,在全世界已经存在了四百多年的历史,在中国无论是晚清和民国时代或是改革开放初期,也都有公司制这种形式的存在,那么中华人民共和国第一部对公司制度进行了比较系统规定的正式文件,是什么时候呢?

    是1993年的《公司法》,也就是邓公南巡、为市场经济制度正名的次年。这部《公司法》基本奠定了我们现在的公司法制度的框架,经过1999年、2004年、2005年和2013年几次修订后,沿用至今。

    读到这里,读者可能不耐烦了,说得这么热闹,和本文所要说的优先股有啥关系?《公司法》里面到底有没有优先股的内容呢?很遗憾的是,翻遍从1993年到2013年的《公司法》,通篇都是关于普通股的内容。那就是说优先股在中国是“非法”产物喽?

    先别急,要是没有这点先见之明,立法机关的高人们岂不是要被你们笑话是吃干饭的了?来看1993年《公司法》里的一个条文 (第一百三十五条):国务院可以对公司发行本法规定的股票以外的其他种类的股票另行作出规定。这个条文的原文一直保留到最新修订后的《公司法》里。

    归纳一下,在《公司法》的框架下,除了普通股,是给了其他种类的股票一个机会的,这个激活的权力在国务院。只是,这个机会从1993年出现以来,就一直处于沉睡的状态,那么什么时候国务院来“深情唤醒”优先股呢?

    在经过了漫长的20年等待后,2013年11月,国务院发布《国务院关于开展优先股试点的指导意见》,优先股在中国才真正具有了可操作的机会。这里荡开一笔,20年一个非常有意思的时间,不仅金庸先生的武侠小说里成就很多盖世英雄或者从退隐到归来的时间都是20年,实际生活中,很多公司、律所、会计师事务所、金融机构等,从初创到繁盛,经历的时间也都是20年左右。

    二、优先股的“今生”

    国务院一旦激活了优先股之后,接来的重任就交给各部委了,我们接下来梳理下从2013年至今在国务院层面和各部委层面的涉及优先股的文件:

1.webp.jpg

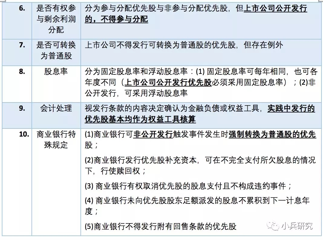
    上述四部文件构成了目前优先股制度的框架。为了便于读者理解,笔者将这四部文件里的关键内容进行了筛选和梳理,看完这张表,优先股的10个关键要素基本就可以全部掌握了:

2.webp.jpg 3.webp.jpg


   看到这里,我想聪明的读者都会有一个直观的感受,怎么商业银行有这么多的特例?这个问题,在后面的内容中可以找到答案。

    三、优先股在中国的“落地开花”

    为了给读者一个直观的感受,笔者统计了A股上市公司自2014年3月21日(《试点管理办法》发布日)至2018年5月31日完成发行或正在申请发行过程中的优先股情况,根据笔者的统计,自从2014年证监会批准发行优先股以来,近四年半的时间内,成功完成发行加上正在申请发行中的,只有45只优先股。

    作为再融资的品种之一,“小众”这个词称得上当之无愧了。通过分析45只优先股,又可以从数据上归纳出一些很有意思的特点,比如45只优先股100%为非公开发行,100%是发行人有赎回权的;除此之外,还有一些其他数据上的趋势,比如从发行主体、股息率类型,情况如下:

4.webp.jpg 5.webp.jpg

    从以上两图表可以很清晰地看出,目前市场上已经发行或者尚在申请发行过程中的优先股,银行类发行人占据了绝大多数(70%),股息率又以浮动股息率为主(80%)。而在这些优先股的主要的条款安排上,比如赎回的价格、浮动股息率的确定方式和强制转为普通股条款,则又可以进一步细化归纳出一些共性内容:

6.webp.jpg

    在看完优先股在A股市场的发行情况后,读者们应该和我一样有两个问题:一是为何发行主体中银行为主,二是为何强制转为普通股的触发条件写的都一样?这两个问题需要从两个方面来回答,一方面是优先股这种产品自身的特性,另一方面是银行业的特殊性。

    先从优先股自身的特性来看,优先股和大家熟悉的可转债很相似,是一项兼具“债性”和“股性”的工具,但是优先股两项属性都不纯粹。

    首先,就“债性”而言,优先股的股利分配权,虽然优先于普通股,但是劣后于普通债权,而且没有固定的到期期限的概念;

    就“股性”而言,一方面是徒有股东的名义,行使表决权的机会很有限,另一方面,大多数A股上市公司发行的普通股是没有转换成普通股的机会的,也没有参与公司剩余财产的机会,因此对于大多数投资者而言,这并不是一个很优的投资选项。

    因此这就决定了能成功发行优先股的主体,必须是盈利能力强、规模大、信用稳定的主体。那么另一个相关的问题是,这些优先股最终都是谁来买的呢?

    笔者在翻阅了40多家发行人的发行结果后,认购对象基本上分成了两类:一类是银行、保险和信托相关的主体,另一类是实力雄厚的国企,比如中国移动、烟草公司等,这两类投资者恰好都具有一个共同特点:资金实力强大,对于投资的流动性和期限的要求比较低。

    花开两朵,各表一枝。说完了优先股自身的情况,接下来该聊一下银行业自身的情况了。

    银行业作为金融业中非常重要的一部分(也是体量最大的金融分支),对经济稳定至关重要,因此受到严格的监管要求,尤其是在资本充足率方面,是显著区别于一般金融机构或上市公司的。

    银监会在《商业银行资本管理办法(试行)》对于银行的资本充足率划定了几条红线,包括:核心一级资本充足率不得低于5%、一级资本充足率不得低于6%和资本充足率不得低于8%。至于何谓核心一级、一级资本、风险资本,这些专业名词过于复杂。

    简单地说,就是银行的普通股属于核心以及资本,银优先股可以被列为核心资本之外的其他一级资本,也可以用于提高资本充足率。

    而在同年银监会发布的《中国银监会关于商业银行资本工具创新的指导意见》中则更是对于可减记(即可转换为普通股)的一级资本工具的减记触发,设定了明确的线,这就是“其他一级资本工具触发事件”指商业银行核心一级资本充足率降至5.125%(或以下), “二级资本工具触发事件”是指以下两种情形中的较早发生者:1.银监会认定若不进行减记或转股,该商业银行将无法生存。2.相关部门认定若不进行公共部门注资或提供同等效力的支持,该商业银行将无法生存。”

    到这里,读者应该就有点恍然大悟,为啥银行业在发行优先股时,强制转换为普通股的触发条件一模一样,因为最初来源就是源于银监会的原文。所以归纳下来,在所有的上市公司中,银行是最有动力来发行优先股的,而银行业的高利润率又能够支撑优先股较高的股息率,发行优先股也是最容易的。

    四、结语

    优先股在中国经历了漫长的等待之后,虽然在A股土地上扎根了,但还是处在“蹒跚学步”的试点阶段,使用上还受到很多的限制,包括发行主体、与普通股的转换、剩余财产分配等等,在实际使用中几乎成了银行业上市公司的专属通道;并且更有甚者,上市公司之间以优先股作为支付对价的这一公开发行优先股条件,还从来都没有被触发过,而这在成熟的资本市场,早已经是司空见惯的做法了。

    这也说明优先股在中国还有非常广阔的空间。笔者也非常希望监管部门能够在时机成熟的时候,对于一些创新类金融工具的松绑,将选择和决定权更多的交给市场。A股市场,也到了告别“父爱式监管”的时候了




二维码

扫码加我 拉你入群

请注明:姓名-公司-职位

以便审核进群资格,未注明则拒绝

栏目导航
热门文章
推荐文章

说点什么

分享

扫码加好友,拉您进群
各岗位、行业、专业交流群