经管之家App
让优质教育人人可得
立即打开
全部版块
我的主页
›
论坛
›
会计与财务管理论坛 七区
›
会计与财务管理
›
CMA管理会计
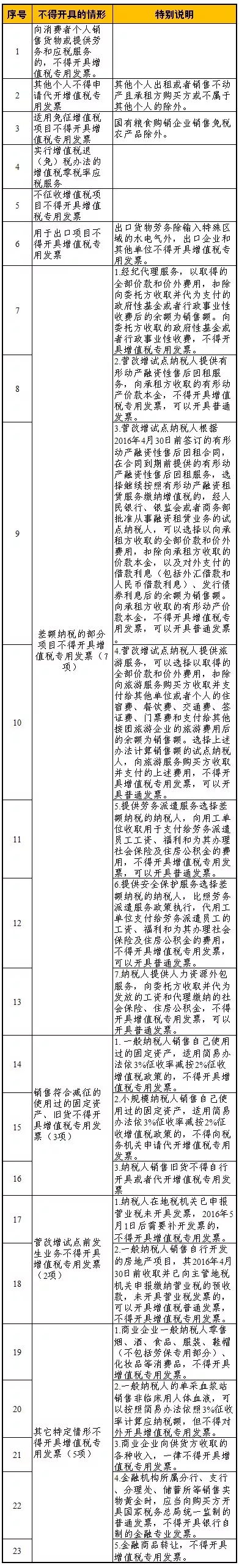
23种不得开具增值税专用发票的情形,赶紧mark了解下吧!
楼主
杨明凡
980
0
收藏
2018-06-25
扫码加我 拉你入群
请注明:姓名-公司-职位
以便审核进群资格,未注明则拒绝
栏目导航
CMA管理会计
经管在职博
计量经济学与统计软件
经管文库(原现金交易版)
学道会
爱问频道
热门文章
2026年Stata初高级寒假班—AI赋能+原理+操作 ...
CDA数据分析脱产就业班于2025年12月08日开班 ...
CDA数据分析师实战核心:假设检验的逻辑、方 ...
现代数学译丛29整数分拆,(美)GeorgeE.And ...
共封装光学器件(CPO)手册——以光为介质实 ...
2026年人工智能将如何演变
青年科学基金项目(C类) 申请书填报说明 ( ...
广西板材十大品牌香德里国际:以环保科技, ...
【24重磅,顶刊方法!】2010-2024上市公司供应 ...
奇瑞集团2025年新能源销量突破90万辆
推荐文章
26年寒假天津站|Gemini论文写作&数据分析 ...
2026JG学术冬训营:从Stata初高到Python机器 ...
关于如何利用文献的若干建议
关于学术研究和论文发表的一些建议
关于科研中如何学习基础知识的一些建议 (一 ...
一个自编的经济学建模小案例 --写给授课本科 ...
AI智能体赋能教学改革: 全国AI教育教学应用 ...
2025中国AIoT产业全景图谱报告-406页
关于文献求助的一些建议
几种免费下载文献的方法----我的文献应助经
说点什么
分享
微信
QQ空间
QQ
微博
扫码加好友,拉您进群
各岗位、行业、专业交流群