全部版块 我的主页
论坛 金融投资论坛 六区 金融实务版 投行专版
3175 0
2018-06-28

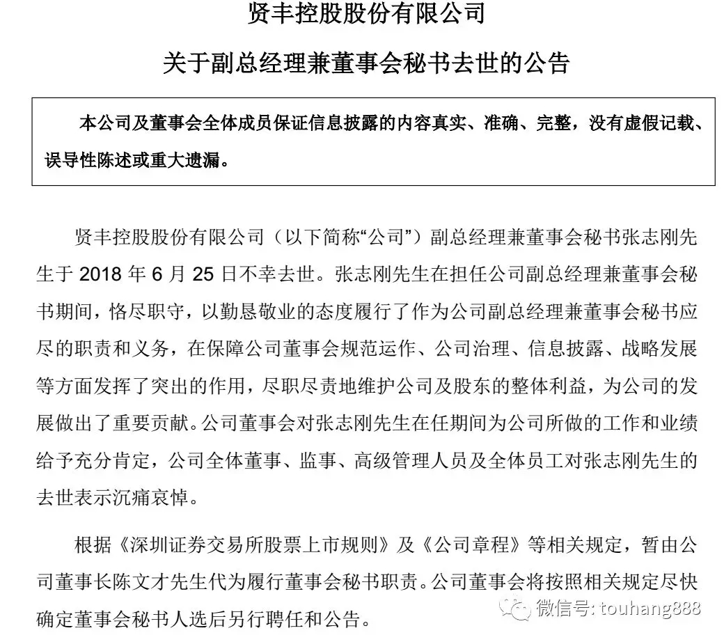
      10天前刚回复深交所问询函贤丰控股董秘张志刚,这位曾经的券商老投行人、资深投行、资深董秘2018年6月25日惊天一跃结束了自己的生命。张志刚是个老投行,曾经先后在招商证券投行部任职,看看简历吧:

       张志刚,1965年出生,经济学硕士,经济师。曾就职于南开大学管理学系、珠海国际信托投资公司、深圳大鹏证券综合研究所及深圳招商证券投资银行部。2007年11月-2009年12月担任珠海优特电力科技董事会秘书,自2010年6月起担任蓉胜超微董事会秘书兼副总经理。贤丰矿业入主后,张志刚留任公司董秘。

       贤丰控股扣非后连续三年亏损,连续三年归属于母公司的净利润都不超过1000万元,而且还存在关联方非经营性资金占用,这交易所的回复可真不容易、压力可想而知!回复10天之后,没想到这位老投行、老董秘选择了惊天一跃结束了自己的生命。

       张志刚去世后,网络上流传其妻子公开写给其的一封信,透露了幕后许多隐情,信中提到:比如个别领导对你的当面斥责和公然辱骂,比如公司眼花缭绕乱的资本运作,比如一些提心吊胆的操作手法;如果作为董秘你当了帮凶犯了法,你本可以选择去自首,当然还可以立功,哪怕你坐牢我愿意给你送饭。但你唯独不应该选择默然离去,留给我难忍之痛。当背锅挡枪子,我当你是吓唬人的。谁能料到你来真的。。。。

       看来,这交易所的回复函也是让张志刚很心烦,看看回复函有哪些重要内容:

1.webp.jpg 2.webp.jpg 3.webp.jpg 4.webp.jpg 5.webp.jpg 6.webp.jpg


二维码

扫码加我 拉你入群

请注明:姓名-公司-职位

以便审核进群资格,未注明则拒绝

相关推荐
栏目导航
热门文章
推荐文章

说点什么

分享

扫码加好友,拉您进群
各岗位、行业、专业交流群