全部版块 我的主页
论坛 金融投资论坛 六区 金融实务版 投行专版
3503 2
2018-09-09

1.webp.jpg

导读:

1、目前48家企业的59个案例中有一些缺乏投资性质和投资用途的信息,有些案例即使提到是股权融资,但真股假股难辨,不过我们仍能找到8个金融机构明确入股子公司或优质资产的案例,这些案例包括:武钢建行项目、云锡建行项目、山东能源建行项目、同煤工行项目、陕煤化北京银行项目、南钢建行项目、盐湖股份建行项目、西部矿业建行项目。

2、重视增股模式债转股的投资白名单作用。表面上增股模式债转股对发行人的利好仅在于降杠杆、降成本;但是实际上增股模式债转股不仅代表银行看好企业未来的前景,还代表该企业是政府大力支持的企业,是政府希望在供给侧改革中存活下来的企业。

3、若债转股协议未披露金融机构是否真的入股企业则可通过基金名称、实施机构和企业特征等判断债转股是真股还是假股。提前埋伏潜在增股模式债转股的企业的相关债券或在债转股协议签订后,在确认是增股模式的情况下投资相关债券均有望获得超额收益。而资质较差企业的债券受到债转股利好更大,实操中可挑选债券隐含评级较低的已债转股企业和潜在债转股企业作为投资标的。

4、根据已经债转股企业特征本文确定了宽口径的债转股潜在企业大名单和高标准的小名单。前者能将尽可能多地将已经债转股的企业列入名单;后者是前者的子集,能尽量避免不会债转股的企业进入名单且能减少只会明股实债债转股的企业进入名单。大名单中有822个潜在企业,其中包含43个已转企业;小名单有101个潜在企业,包含25个已转企业。

文涛宏观债券研究



正文


引言

2016年10月国务院发布《关于市场化银行债权转股权的指导意见》,正式开启了本轮债转股的大幕。2016年12月14日我们发布深度报告《债转股:下一个风口》将已有的债转股模式分为完全市场化模式、中钢模式和市场化债转股模式(当时仅有建行开展故称为大行模式,但预测会有股份行、城商行、四大AMC和地方AMC等也会参与进来);并认为中钢集团的债转股模式严格意义上来讲是债务置换,针对的是债务危机下的企业,未来仍会有但不会是主流;而模式特征契合国务院债转股《指导意见》并针对“暂时性困难”企业的市场化债转股模式会是未来债转股的主流。

该报告之后至今中央、地方债转股政策密集发声,债转股案例落地速度大超预期,截至2017年5月11日,已经出现48家企业的59个债转股案例。我们维持市场化债转股模式会是未来债转股的主流的判断,但发现债转股有新的的政策需要解读,债转股操作特征和债转股企业特征也有较大的变动,尤其是真股假股的界限需要廓清,需要旗帜鲜明地坚持增股模式债转股才对债券有利好作用。最后也有必要依据新的信息对潜在名单和操作策略进行调整。

一、政策分析:部委和地方渐唱主角

1.1中央政策:发改委支持现有模式,银监会要求真实出表

发改委明确表示支持现有债转股模式,并对“四大行债转股工作全面暂停”的传言进行辟谣。1月10日,发改委主任徐绍史在国新办新闻发布会上表示“工农中建四大商业银行通过所属机构,还有一些资产管理公司,比如信达资产、陕西金融资产等,已经跟煤炭、钢铁、有色、建筑工程、交通运输这些领域的23家企业签订了市场化债转股框架协议,整个协议额超过3000亿人民币,我们觉得这是一个可喜的现象。总体上看,在对象企业的选择、实施模式的方案、预期效果方面,都符合市场化、法治化的原则,符合国务院文件的精神。我们在今年还会进一步加大力度,来推动这项工作”。1月11日,某自媒体发布文章《四大行债转股工作全面暂停,发改委明令禁止“明股实债”》,文章表示“四大行债转股工作暂停,前面所做债转股,虽会计上实现权益并表,但实际仍是明股实债,固定収益,有回购安排,有期限要求,实际是置换,将短期债务转为长期债务。发改委已口头通知各行,暂停以前模式,必须同股同权”。但当日发改委就在其官网公告称,我委发现网上流传一篇“四大行债转股工作全面暂停发改委明令禁止‘明股实债’”文章。我委特此声明:文章中涉及我委的内容不实,纯属编造,我委保留依法追究相关责任人责任的权利。上述两个事实表明,发改委明确支持现有债转股模式。

银监会更加强调防止债转股成为账面腾挪的手段,要求真实出表。1月10日,银监会主席尚福林在2017年全国银行业监督管理工作会议上表示要“尽快制定新设市场化债转股实施机构试点管理办法,明确设立条件、业务范围、风险管理等事项,加强对各参与主体的行为约束,确保银行债权洁净转让、真实出售,有效实现风险隔离,严防道德风险”,并称“我们把这件事情落实,不是说账面好不好看,而是真正能起到作用”。3月2日,银监会副主席王兆星表示“债转股以后的股权现在有三种方式实施债转股,一种是把债权资产转让、出售给资产管理公司,他们实施债转股。第二是我们鼓励现有的银行充分利用已经有的、具有股权投资功能的子公司来实施债转股。第三是如果有必要,也会批准符合条件的银行设立专门经营债转股的实施机构”。而目前建行等操作的债转股是新股还旧债,98年债转股即传统债转股是旧债转让后变新股,前者并不涉及债权转让,因此银监会强调银行债权洁净转让真实出售应该是针对旧债转让后变新股的情况。银监会如此规定可能是希望鼓励银行子公司收购旧债再债转股,这种做法有利于确保资金的用途就是还债而不是投资,客观上也能一定程度上减少明股实债的做法。

部委表态会积极推进债转股,中钢协设定降杠杆目标并将债转股列为降杠杆最有效的方法。自12月14日发布的深度报告《债转股:下一个风口》后,中央层面对债转股发布了一些新的政策或新的表态,其提出者集中在与债转股相关的部门。发改委、银监会、国资委等部门在不同场合表示将在2017年继续积极推动实施债转股;发改委已于12月16日的《市场化银行债权转股权专项债券发行指引》中对债转股的发行条件、募集资金使用、发行方式、债券存续期、事中事后监管进行规定;银监会相关人士则表示今年上半年将出台债转股实施机构管理办法。在行业方面,中钢协召开了《钢铁行业“去杠杆、防风险、增效益”专题座谈》,会议上中钢协表示债转股是企业减负、“去杠杆”最直接最有效的办法;并将债务处理的目标定为,经过3—5年的努力,钢铁行业的平均资产负债率降到60%以下,其中大多数企业的资产负债率处在60%以下的优质区间。

总的来说现有债转股模式明确得到发改委正式认可,而银监会更加强调债转股要做到真正的股去还债,希望避免资金用来投资以及明股实债的做法;但是债转股细则推出并不多,仅有债转股债券的指引,而且这个指引所涉及的债转股专项债券未来也不会是债转股资金的主要来源。未来债转股实施机构管理细则、资金筹集细则以及债转股股东的股东权利细则等都急需推出。

2.webp.jpg 3.webp.jpg 4.webp.jpg

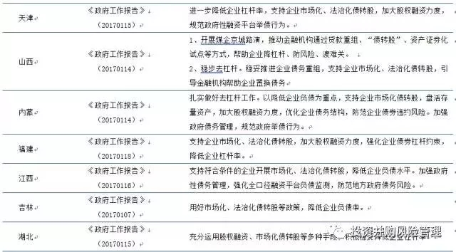
1.2地方政策:债务压力大者积极推进,地方决策干预色彩较重

在2017年的两会工作报告中多个省、市中将债转股列入2017年主要工作安排,明确表示将支持企业市场化、法治化债转股,进一步降低企业杠杆率。而重庆、辽宁、河南等一些资源型、周期行业多、经济相对困难的省级政府更是响应国务院《关于积极稳妥降低企业杠杆率的意见》也发部类似的《降杠杆意见》和《债转股指导意见》支持和推动当地企业债转股。这些省级文件基本契合国务院相关文件,但也增加了一些契合当地的具体内容,典型的如重庆、河南和安徽。这些新增内容包括:


1.设定具体的降杠杆目标;2.明确具体的实施机构并特别要求本地的地方银行、地方AMC和地方国有资产运营公司等积极参与本地企业的债转股;3.明确阐明支持本地哪些行业债转股,甚至明确支持某几个企业债转股(河南的“三煤一钢”)。


总的来说地方文件较中央文件更接近具体实践,但也显现出了地方政府较中央政府在债转股实践中可能会加入更大的干预力量。我们在《债转股:下一个风口》中就提到这种由地方政府推动撮合地方金融机构对本地企业进行的债转股会含有更大的政府干预因素,相应的这些案例中金融机构让利更多,企业获利更多;债转股企业也会较全国性商业银行操作的债转股企业资质更差。

5.webp.jpg 7.webp.jpg 8.webp.jpg 9.webp.jpg 10.webp.jpg 6.webp.jpg

11.webp.jpg


附件列表
46.webp.jpg

原图尺寸 92.61 KB

46.webp.jpg

45.webp.jpg

原图尺寸 191.52 KB

45.webp.jpg

44.webp.jpg

原图尺寸 204.05 KB

44.webp.jpg

43.webp.jpg

原图尺寸 207.88 KB

43.webp.jpg

42.webp.jpg

原图尺寸 196.74 KB

42.webp.jpg

41.webp.jpg

原图尺寸 44.59 KB

41.webp.jpg

40.webp.jpg

原图尺寸 193.38 KB

40.webp.jpg

39.webp.jpg

原图尺寸 198.33 KB

39.webp.jpg

38.webp.jpg

原图尺寸 68.96 KB

38.webp.jpg

37.webp.jpg

原图尺寸 175.75 KB

37.webp.jpg

36.webp.jpg

原图尺寸 197.1 KB

36.webp.jpg

35.webp.jpg

原图尺寸 60.46 KB

35.webp.jpg

34.webp.jpg

原图尺寸 109.89 KB

34.webp.jpg

33.webp.jpg

原图尺寸 30.45 KB

33.webp.jpg

32.webp.jpg

原图尺寸 140.04 KB

32.webp.jpg

31.webp.jpg

原图尺寸 107.53 KB

31.webp.jpg

30.webp.jpg

原图尺寸 141.99 KB

30.webp.jpg

29.webp.jpg

原图尺寸 131.86 KB

29.webp.jpg

28.webp.jpg

原图尺寸 75.51 KB

28.webp.jpg

27.webp.jpg

原图尺寸 65.59 KB

27.webp.jpg

26.webp.jpg

原图尺寸 55.08 KB

26.webp.jpg

25.webp.jpg

原图尺寸 55.29 KB

25.webp.jpg

24.webp.jpg

原图尺寸 49.12 KB

24.webp.jpg

23.webp.jpg

原图尺寸 99.25 KB

23.webp.jpg

22.webp.jpg

原图尺寸 80.47 KB

22.webp.jpg

21.webp.jpg

原图尺寸 63.66 KB

21.webp.jpg

20.webp.jpg

原图尺寸 92.94 KB

20.webp.jpg

19.webp.jpg

原图尺寸 90.1 KB

19.webp.jpg

18.webp.jpg

原图尺寸 58.3 KB

18.webp.jpg

17.webp.jpg

原图尺寸 69.66 KB

17.webp.jpg

16.webp.jpg

原图尺寸 52.16 KB

16.webp.jpg

15.webp.jpg

原图尺寸 79.78 KB

15.webp.jpg

14.webp.jpg

原图尺寸 72.55 KB

14.webp.jpg

13.webp.jpg

原图尺寸 55.04 KB

13.webp.jpg

12.webp.jpg

原图尺寸 70.28 KB

12.webp.jpg

7.webp.jpg

原图尺寸 86.29 KB

7.webp.jpg

二维码

扫码加我 拉你入群

请注明:姓名-公司-职位

以便审核进群资格,未注明则拒绝

全部回复
2019-4-15 10:48:19
非常感谢,真的都是干货
二维码

扫码加我 拉你入群

请注明:姓名-公司-职位

以便审核进群资格,未注明则拒绝

2019-4-15 10:48:22
非常感谢,真的都是干货
二维码

扫码加我 拉你入群

请注明:姓名-公司-职位

以便审核进群资格,未注明则拒绝

栏目导航
热门文章
推荐文章

说点什么

分享

扫码加好友,拉您进群
各岗位、行业、专业交流群