全部版块 我的主页
论坛 休闲区 十二区 休闲灌水
522 0
2018-09-09

[backcolor=rgb(239, 239, 239) !important]诚实回答:AI产业界现在,究竟,在做啥?场景化应用将成为主要的落地产品。

[backcolor=rgb(239, 239, 239) !important] 1.webp.jpg

智东西 编 | 十四

2017年,人工智能彻底燥起来了:顶层设计相继出台,科技巨头扎堆布局生态,创投界狠下血本,细分产业频爆独角兽。那么,不说远的,不玩虚的,当前技术发展的势态如何?各个细分领域是怎样收到影响的?巨头和创企都在做啥,怎么做?

本期的智能内参,我们推荐来自渤海证券的人工智能行业专题报告,从通信(数据)、芯片两大底层发展,以及安防、金融、汽车、医疗四个细分领域盘点当下AI技术的影响力,解读投资热点及其背后的逻辑。

以下为智能内参整理呈现的干货:

2.webp.jpg

*人工智能分类与应用场景

从目前人工智能的应用场景来看,当前人工智能仍是以特定应用领域为主的弱人工智能,如图像识别、语音识别等生物识别分析,如智能搜索、智能推荐、智能排序等智能算法等。商业模式主要集中在应用感知智能技术,如身份认证,基于人脸识别的门禁、打卡及安防,以语音识别、语义理解为核心的智能客服、语音助手等。

而涉及到垂直行业,人工智能多以辅助的角色来辅佐人类进行工作,诸如目前的智能投顾、自动驾驶汽车等,而真正意义上的完全摆脱人类且能达到甚至超过人类的人工智能尚不能实现。预计随着认知智能技术的加速突破与应用,运算能力、数据量的大幅增长以及算法的提升,人工智能市场将加速爆发,未来人工智能+汽车、人工智能+医疗等产业均将创在巨大的商业价值。

AI+通信:规划海量数据 3.webp.jpg

一直以来,由于通信产业的发展可以推动经济增长,通信产业是世界各国和地区高度重视产业,相关政策扶持和资金投入可观。5G、物联网、光网等更是行业中的重点。

4.webp.jpg

*北美地区2888家物联网相关企业,融资1250亿美元,价值6130亿美元

根据规划,5G服务将在2020年推出,但是国内外多家运营商将加快推出5G业务技术。物联网方面,已经出现比较成熟的商业模式,包括智能抄表、智能穿戴以及环境监控等。宽带固网方面,全光网已经成为标配,宽带战略已成各国基本策略,宽带市场主流数量级是“千兆”。

5.webp.jpg

*5G网络逻辑视图

有分析认为,2020年将有超过500亿台机器和设备进行互联,超过2000亿个联网传感器产生海量数据。联网汽车每天将产生4TB数据,一个联网工厂每天将创造超过 1PB 数据。

大数据正式人工智能的燃料,而传输这些海量数据还是依靠5G等高速宽带的通信技术。5G边缘计算将使机器人、自动驾驶汽车、可穿戴设备、无人驾驶飞机和其它对网络延迟敏感的系统,比如 VR/AR 等,自己成为一个微数据中心。

6.webp.jpg

*5G边缘计算:一旦实现,可带来毫秒单位级别的网络延迟,使得海量数据实时处理成为可能

与此同时:面对越来越复杂的无线通信网络系统,以往的设计与管理方式已经不能满足,引入人工智能可以帮助通信行业进行分布式网络创新设计,不断增强通信网络的性能和容量,用于帮助电信运营商管理和优化其技术设施的工具和服务,如智能化网络监测与维护、自动化管理和闭环优化、新型的网络规划流程、网络自主安全防护等。

此外,对于通信行业,AI 技术可以最大限度地有效利用带宽和信息存储和检索的自动化,改进数字通信中过滤、搜索和语言翻译等技术,将会极大的拓展未来通信技术的应用空间,为5G应用开辟一个新的蓝海。

AI+芯片:技术竞备场 640.webp.jpg

数据中心软、硬件市场份额比例

数据是AI的燃料,那么计算能力就是引擎了,人工智能芯片是集成电路中的一个新兴分支。2016年人工智能芯片市场规模达到6亿美金,预计到 2021年将达到52亿美金,年复合增长率达到 53%。

7.webp.jpg

*GPU 与 FPGA+CPU优劣势对比

目前,GPU由于海量数据并行计算优势,只需要进行高速运算而不需要逻辑判断,在人工智能芯片领域具有统治地位,占有 36%的市场份额,而且有逐渐增长趋势,2016 年营收同比增长 37%,归母净利润同比增长 124%。

另外一个AI芯片设计方案是使用 CPU+FPGA 结构,利用 FPGA 动态处理数据的能力,数据中心就可以把单位功耗下的数据处理能力提高。全球有60多家公司先后斥资数十亿美元研发FPGA,但最终成功的只有两家:Xilinx与Altera(2015年被英特尔167亿美元拍下)。FPGA 主要应用于通信、军队、工业、自动驾驶等领域,其中自动驾驶与数据中心将是未来增长的核心。

8.webp.jpg

*人工智能芯片一览(援引招商证券)

除了目前主流的这两种改善通用芯片用于半定制的深度学习算法之外,业内也在积极研发面向人工智能应用的新的芯片,包括谷歌的TPU、我国中科院计算所的寒武纪(面向感知智能技术,传A轮融资1亿美元,传麒麟970芯片已搭载了寒武纪嵌入式IP),这类的针对特定算法以及特定框架的全定制AI芯片,以及更近一步的,IBM 的TrueNorth这类的类脑芯片(BPU)。

9.webp.jpg

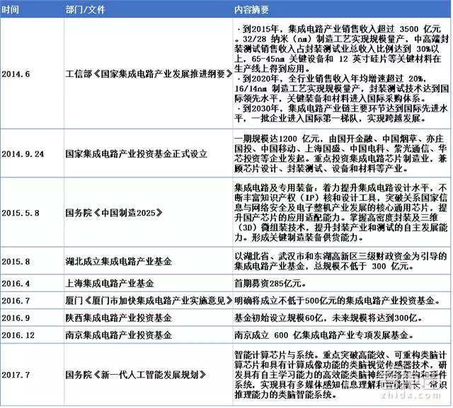
*国内AI芯片相关政策文件一览

AI+安防:稳增长 强需求 10.webp.jpg

11.webp.jpg

*安防政策汇总

受平安城市建设刺激,2016年我国安防行业市场规模已经达到总产值达到5400亿元,同比增加9%。预计未来几年,中国安防行业市场规模将从2015年的近5000亿元增长到2020年的8759亿元,年增长率在 11%以上。

市场结构方面,视频监控在安防行业所占市场份额最大,占到了 50%,是构建安防系统中的核心;实体防护、楼宇对讲占 25%;出入口控制占 13%;防盗报警占 8%;防爆安检占 5%。

12.webp.jpg

*智能安防流程

安防未来发展趋势将从事后追查升级到事前预防,这一升级的关键是人工智能。目前智能安防系统可以实现目标检测(车牌识别)、人脸识别(属性提取)、目标分类(车、行人)等功能。主要应用包括运动目标检测、周界入侵防范、目标识别、车辆检测、人流统计等方面。

13.webp.jpg

*安防系统主要构成

14.webp.jpg

*智能安防中的主流AI芯片

安防系统主要由包括前段(感知)、传输、存储、后台显示/控制、综合管理平台等构成。目前芯片主要应用于安防前端设备(SoC 芯片,包括CPU、图像信号处理、视音频编码模块、网络接口模块等)与后端系统(GPU为主,利用深度学习和大数据技术进行大数据归纳,实现在复杂环境下人、车、物的多重特征信息提取和事件检测)。

AI+金融:场景多 刚起步

金融科技(Fintech)覆盖一整个金融科技的生态圈,包括支付清算、融资、金融基础设施建设、大数据、交易、保险以及投资管理等,其生态可归类为智能投顾(私人财富管理)、区块链(比特币)、监管科技、数字银行、支付与清算以及其他多元金融七类,其中,智能投顾、保险科技以及监管科技的发展较快。

15.webp.jpg

*金融科技生态示意图

根据巴曙松教授的《中国金融科技发展评估与趋势展望》,金融科技有三个发展阶段:

Fintech 1.0,金融行业通过传统的IT软、硬件的应用来实现办公和业务的电子化、自动化,从而提高业务效率,这时候 IT 技术、IT 公司并没有直接参与到公司的业务环节。

Fintech 2.0,主要是金融业搭建在线的业务平台,利用互联网或者移动终端的渠道来收集用户信息,实现金融业务中的资产端、交易端、支付端、资金端的任意组合的互联互通,本质上是对传统金融渠道的变革,实现信息共享和业务融合,其中包括互联网的基金销售、P2P 互联网借贷以及互联网保险。

Fintech 3.0,金融业通过大数据、云计算、人工智能、区块链这些新的 IT 技术来改变传统的金融信息采集来源、风险定价模型、投资决策过程、信用中介角色,大幅提升传统金融的效率,代表技术就是大数据征信、智能投顾以及供应链金融。

16.webp.jpg

* 截至2016年末,我国风投对Fintech企业不同轮投资额度占比



附件列表
34.webp.jpg

原图尺寸 194.96 KB

34.webp.jpg

33.webp.jpg

原图尺寸 104.63 KB

33.webp.jpg

32.webp.jpg

原图尺寸 76.47 KB

32.webp.jpg

31.webp.jpg

原图尺寸 55.74 KB

31.webp.jpg

30.webp.jpg

原图尺寸 43.88 KB

30.webp.jpg

29.webp.jpg

原图尺寸 123.67 KB

29.webp.jpg

28.webp.jpg

原图尺寸 139.16 KB

28.webp.jpg

27.webp.jpg

原图尺寸 65.68 KB

27.webp.jpg

26.webp.jpg

原图尺寸 50.92 KB

26.webp.jpg

25.webp.jpg

原图尺寸 187.31 KB

25.webp.jpg

24.webp.jpg

原图尺寸 72.48 KB

24.webp.jpg

23.webp.jpg

原图尺寸 35.7 KB

23.webp.jpg

22.webp.jpg

原图尺寸 539.22 KB

22.webp.jpg

21.webp.jpg

原图尺寸 466.91 KB

21.webp.jpg

20.webp.jpg

原图尺寸 73.76 KB

20.webp.jpg

19.webp.jpg

原图尺寸 45.05 KB

19.webp.jpg

18.webp.jpg

原图尺寸 189.57 KB

18.webp.jpg

17.webp.jpg

原图尺寸 127.28 KB

17.webp.jpg

二维码

扫码加我 拉你入群

请注明:姓名-公司-职位

以便审核进群资格,未注明则拒绝

栏目导航
热门文章
推荐文章

说点什么

分享

扫码加好友,拉您进群
各岗位、行业、专业交流群