全部版块 我的主页
论坛 金融投资论坛 六区 金融实务版 投行专版
851 0
2018-09-19

引语:有限责任公司时常会出现股权的实际权利人与工商登记的权利人不一致的情形,从而引发一系列讼争,在执行环节尤甚。前述不一致概括而言主要有两种情形:(1)股权代持,导致实际权利人与登记权利人不一致;(2)股权转让交易中由于各种原因(登记节点尚未届至、出让方拒绝配合、工商前置审批尚未完成等)尚未完成工商变更登记,导致实际权利人与登记权利人不一致。在上述不一致的情况下,登记权利人一旦对股权进行转让、质押或任何处分行为,亦或登记权利人的债权人强制执行股权,必然引发实际权利人与第三人之间的利益对抗。现行法律法规尤其是《公司法司法解释三》已尝试对该等利益衡平作出指引,但仍不足以应对司法实践中发生的种种争议,在既有的执行异议案件中也难以避免地出现了同案不同判的现象。笔者拟以此文尝试对其中的部分问题进行梳理和探讨,抛砖引玉,供各位参考讨论。


  • 案例1

    甲、乙系A公司的股东,其中,甲系受丙所托代其持有A公司的股权,实际出资人为丙。后由于甲无力偿债而涉诉,丁申请强制执行登记在甲名下的前述股权。丙得知后请求中止执行并解除股权冻结。



  • 案例2

    甲、乙系A公司的股东,甲将其持有的A公司股权转让给丙。在尚未完成股权转让工商变更登记之时,由于甲无力偿债而涉诉,丁申请强制执行登记在甲名下的前述股权。丙得知后请求中止执行并解除股权冻结。



问题:在案例1、案例2的情形下股东未经登记是否有别?可否对抗第三人的强制执行?未经登记股东可对抗的“第三人”范围是否有所限缩?

根据《公司法》第32条第2、3款规定,记载于股东名册的股东,可以依股东名册主张行使股东权利。公司应当将股东的姓名或者名称向公司登记机关登记;登记事项发生变更的,应当办理变更登记。未经登记或者变更登记的,不得对抗第三人。此条规定亦即所谓的登记对抗主义,未经登记,不得对抗。需要注意的是,根据条文内容不难发现,工商登记仅为股权的权利公示行为,并非设权行为。换言之,股权非因工商登记而创设,亦非因未经登记而消灭。


那么在股权登记对抗主义的背景下,未经登记的股权实际权利人是否就丧失了对抗申请执行人(登记权利人的债权人)的权利?现有司法案例给出了截然不同的答案:


案例汇总

01

支持实际权利人对抗强制执行

1.webp.jpg


根据上述案例,法院支持实际权利人对抗申请执行人对案涉股权的强制执行的理由主要有以下几点:

1.商事外观主义以及股权善意取得制度仅适用于与名义股东存在股权交易的第三人,不适用于非交易第三人;

2.实际权利人除未完成工商变更登记外,已通过其他形式实际受领/占有股权;

3.实际权利人对错误权利外观的形成并无过错;

4.执行人并非善意。


02

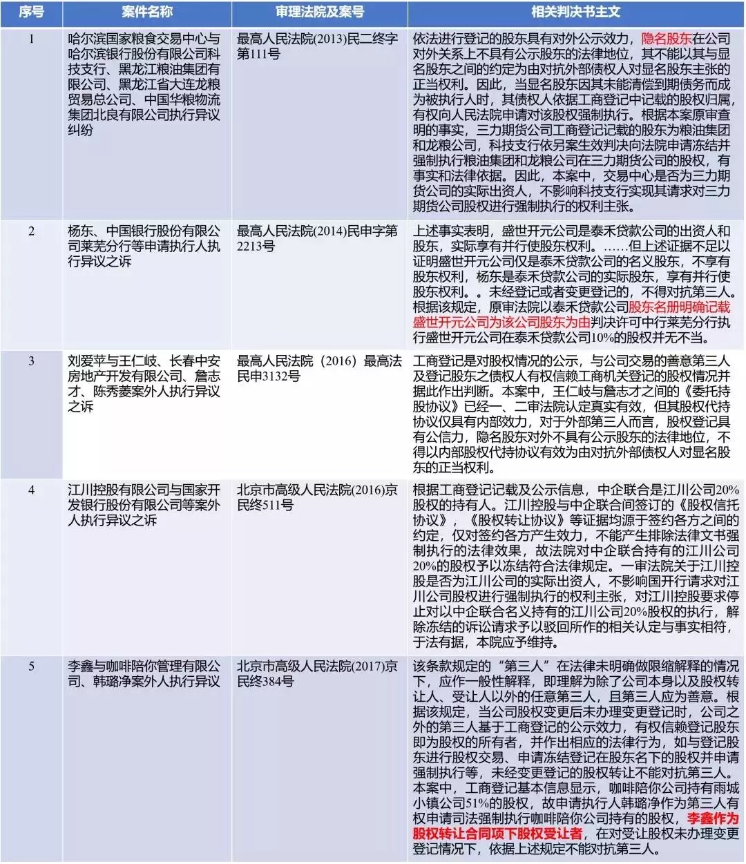
不支持实际权利人对抗强制执行

2.webp.jpg


根据上述案例不难得出,法院不支持实际权利人对抗申请执行人对案涉股权的强制执行的理由不外乎登记对抗主义及商事外观主义。简言之,股权未经登记不得对抗第三人,隐名股东在公司对外关系上不具有公示股东的法律地位,其不能以其与显名股东之间的约定为由对抗外部债权人对显名股东主张的正当权利。


实际权利人与申请执行人(第三人)的利益衡平

3.webp.jpg



01

商事外观主义是否适用于非交易第三人

《公司法》第32条第3款规定,未经登记或者变更登记的,不得对抗第三人。严格意义而言,“第三人”可依据其与股权之间的联结方式分为交易第三人与非交易第三人。交易第三人系指第三人与登记权利人以股权作为特定交易标的,例如股权转让、股权质押等;非交易第三人系指第三人与登记权利人并未将标的特定为股权,例如第三人基于胜诉判决要求执行登记权利人名下的股权(作为一般财产的一部分)。


根据上述案例,现有司法判例对于商事外观主义是否适用于非交易第三人尚存争议,最高院甚至在这个问题点上作出了截然相反的结论:最高院在(2015)民申字第2381号中依据司法解释三第26条的规定认为商事外观主义原则的适用范围不包括非交易第三人,案涉申请执行人并非针对标的股权从事交易,仅仅因为债务纠纷而寻查被执行人的财产还债,并无信赖利益保护的需要。而相应的,最高院在(2016)最高法民申3132号、(2014)民申字第2213号、(2013)民二终字第111号中却直接依据工商登记的公示效力,认定债权人有权信赖登记的股权情况并据此作出判断,从而认为实际权利人不足以排除非交易第三人的强制执行。


在上述同案不同判的背景下,我们不得不重新审视现行法律法规以及其背后的商事外观主义。


外观主义作为一种交易规则,它处理的是真正权利人、名义权利人与第三人之间的关系,是指“以交易当事人行为之外观为准,而以定其行为所生之效果也”[1]。其构成要件包括:权利外观、合理信赖和本人与因[2]。权力外观责任的后果是外观状态取得真实状态的地位。[3]


外观主义在现行法下最直接的应用便是善意取得制度,其用以弥补登记公信力的缺乏。具体到股权的善意取得,《最高人民法院关于适用<中华人民共和国公司法>若干问题的规定(三)》(“司法解释三”)第25条规定,名义股东将登记于其名下的股权转让、质押或者以其他方式处分,实际出资人以其对于股权享有实际权利为由,请求认定处分股权行为无效的,人民法院可以参照物权法第一百零六条的规定处理。第27条规定,股权转让后尚未向公司登记机关办理变更登记,原股东将仍登记于其名下的股权转让、质押或者以其他方式处分,受让股东以其对于股权享有实际权利为由,请求认定处分股权行为无效的,人民法院可以参照物权法第一百零六条的规定处理。


详查司法解释三中两个条文的用语,不难发现,可参照适用善意取得制度的场景仅限于“股权转让、质押或者以其他方式处分”,亦即仅适用于第三人直接就案涉股权进行交易的场景(交易第三人),如此解释方可与商事外观主义保护商事交易安全、减少交易成本的主旨相对应。正如最高院在(2015)民申字第2381号案件中所述,商事外观主义原则的适用范围不包括非交易第三人。申请执行人并非针对案涉股权进行交易,仅仅因为债务纠纷而寻查公司名下的财产还债,并无信赖利益保护的需要。最高院第一巡回法庭副庭长在第一巡回法庭民商事审判工作座谈会上也表达了类似的观点:“适用外观主义原则的目的在于减少交易成本、维护交易安全,其适用的结果是对实际权利人利益的伤害,因此应谨慎适用”。故而,笔者认为对“第三人”进行一定的限缩性解释或许更为妥当。


02

隐名股东与股权受让人在能否
对抗申请执行人的问题上是否有别


如上文所述,外观主义的构成要件包括:权利外观、合理信赖和本人与因。最高院在(2016)最高法民申3132号案件中认为,“《民事执行规定》第十七条规定的是被执行人将需要登记过户的财产出卖给案外人的情形,买受人得以排除强制执行的要件有四点:一是签订买卖合同,二是支付全部价款,三是实际占有财产,四是未经登记的过错不在于买受人。本案系代持股权引发的争议,并非买卖交易,不适用该条款,即使参照该条款的规定,王仁岐将自有股份登记在詹志才名下的行为也不符合上述要件的第四项,即买受人对未经变更登记无过错。故本院对王仁岐的该项主张不予支持。”。换言之,最高院在该案中认为隐名股东委托名义股东代为持有股权,即意味着隐名股东对外观的错误登记存在过错。


该观点不无一定道理,股权代持作为股权的一种特殊权利状态,隐名股东在选择以该种方式持有股权的同时,已经知晓其权利公示与实际情况不符的情形,已然接受了其股权权利的不确定性,可以说其对错误的外观存在一定的过错。


因此,在权利优先性的比较上,隐名股东相对要劣后于未及时完成变更登记的股权受让人。


03

股权受让人在满足何种条件的情况下
足以对抗申请执行人


如上所述,执行异议案件的争议焦点有二:一是股权受让人是否确为股权的实际权利人;二是股权受让人的权利是否足以排除执行。


争议焦点一:
股权受让人是否确为股权的实际权利人


《公司法》第32条规定,记载于股东名册的股东,可依股东名册主张行使股东权利。同时,未经工商登记的股东,不得对抗第三人。换言之,作为股权受让人,对内主张股权应凭借股东名册,对外主张股权应凭借工商登记。


然而,不论是股东名册还是工商登记,均存在错误记载的可能性,与实际权利人不符,此时就需要综合考虑其他实质性要件来判断股权是否已完成受让。司法解释三第22条规定,当事人之间对股权归属发生争议,一方请求人民法院确认其享有股权的,应当证明以下事实之一:(一)已经依法向公司出资或者认缴出资,且不违反法律法规强制性规定;(二)已经受让或者以其他形式继受公司股权,且不违反法律法规强制性规定。


由此,出资款的支付系主张股权权属的一个重要因素。除了上面提到的股东名册、工商登记、出资款缴付(出资证明书)之外,主张股权权属还可通过公司章程对股东的记载或变更记载、实际参与公司经营管理等侧面印证。


司法实践中关于股权变动的判定存在多种判定标准[4]:

4.webp.jpg


争议焦点二:
股权受让人的权利是否足以排除执行


执行异议规定第25条明确了人民法院判断案外人是否系权利人的标准,其中,股权按照工商行政管理机关的登记和企业信用信息公示系统公示的信息判断。若案外人依据另案生效法律文书主张排除执行,且另案法律文书与上述公示信息不一致的,依照第26条判断。第26条则明确,在查扣冻前就案外人与被执行人之间的权属纠纷以及租赁、借用、保管等不以转移财产权属为目的的合同纠纷出具的法律文书,判决、裁决执行标的归属于案外人或者向其返还执行标的且其权利能够排除执行的,人民法院应当支持案外人的执行异议。


根据上述,人民法院对于案外人就股权提出的执行异议原则上依据登记外观进行判断,若登记外观与另案确权裁判不一致的,法院将对案外人的执行异议予以支持。那么,如果案外人作为股权的实际权利人,既未获得权利外观登记、亦未获得另案确权支持,是否就丧失了排除执行的主张路径了呢?答案显然是否定的,现行法还赋予了案外人提起执行异议之诉的权利。值得注意的是,执行异议之诉与执行异议或复议属于不同的司法程序,后者主要依据权利的直接外观进行形式审查,而前者则需抛开外观的不一致进一步进行权利的实质审查。这就意味着,上述执行异议规定并不当然适用于执行异议之诉。最高院在(2015)民一终字第150号公报案例中如是阐释“《关于人民法院办理执行异议和复议案件若千问题的规定》第二十五条至第二十八条的规定就应当在如下意义上理解,即符合这些规定所列条件的,执行异议能够成立;不满足这些规定所列条件的,异议人在执行异议之诉中的请求也未必不成立”。


综合上述,作为未经登记的股东并非无力对抗申请执行人(第三人),但根据实际权利人的不同状态,其对抗申请执行人的力度将有所差异,粗浅地总结如下:


第一,对不同状态下的实际权利人与第三人依照权力优先性进行排序:


善意交易第三人>未登记的股权受让人>未登记的隐名股东> 恶意交易第三人> 非交易第三人;


第二,进一步对未登记的股权受让人依照权利优先性进行排序:


5.webp.jpg


参考文献

[1]张国健:《商事法论》,三民书局1981年版,第45页。

[2][德]鲍尔.施蒂尔纳:《德国物权法》(下册),申卫星、王洪亮译,法律出版社2006年版,第394-399页。

[3][德]C.W.卡纳里斯:《德国商法》,杨继译,法律出版社2006年版,第151页。

[4]汪青松:《财产权规则与外观法理的冲突与协调——基于股权转让纠纷司法裁判的实证视角》,载《东北师大学报(哲学社会科学版)》2014年第2期。




二维码

扫码加我 拉你入群

请注明:姓名-公司-职位

以便审核进群资格,未注明则拒绝

栏目导航
热门文章
推荐文章

说点什么

分享

扫码加好友,拉您进群
各岗位、行业、专业交流群