全部版块 我的主页
论坛 金融投资论坛 六区 金融实务版 投行专版
885 0
2018-10-03

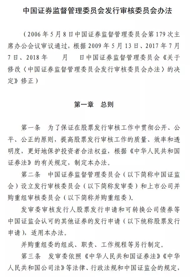
1. 调整发审委人员结构,提高发审委结构的科学性,将发审委人数由66人改为35人,证监会可适当调整。


2. 强化发审委委员监督管理,增加暂停委员履行职务的管理措施,完善委员解聘的规定。


3. 增强审核程序的一致性和透明度。在会前会后信息公开、暂缓表决和取消审核、会后事项发审会等其他各方面与普通程序保持一致。


640.webp.jpg


日前,证监会就《关于修改〈中国证券监督管理委员会发行审核委员会办法〉的决定》公开征求意见。


2017年,证监会对《中国证券监督管理委员会发行审核委员会办法》(以下简称《发审委办法》)进行修改,着力强化发行审核委员会(以下简称发审委)制度运行监管。随后换届产生的第十七届发审委,在证监会党委的领导下,严格贯彻落实党中央和国务院决策部署,坚持依法全面从严监管理念,落实股票发行常态化工作,严把上市公司准入关,支持实体经济企业融资发展。


总的来看,2017年对《发审委办法》的修改主要集中在委员遴选、建立发审监察机制等方面。第十七届发审委履职以来,证监会在完善发审委工作流程机制和人员管理上作了许多有益的探索,相关工作取得了一定成果。为了将相关经验制度化,进一步完善发审委运行体制机制,强化发审委队伍建设,更充分地满足发行审核工作的实际需要,有必要进一步完善发审委制度。


此次修改主要包括以下内容:


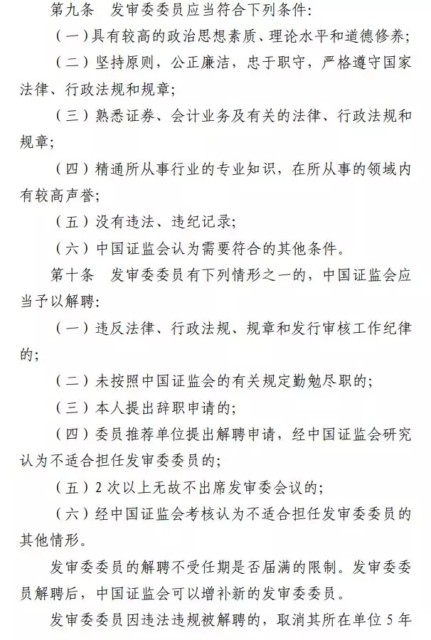
一是,调整发审委人员结构,提高发审委结构的科学性。将发审委人数由66人改为35人,我会可以根据工作需要进行适当调整,同时取消部分委员可以为专职的规定。


二是,强化发审委委员监督管理。增加暂停委员履行职务的管理措施,进一步强化委员监管力度,丰富管理手段。完善委员解聘的规定,明确委员推荐单位有提请解聘委员的权利。


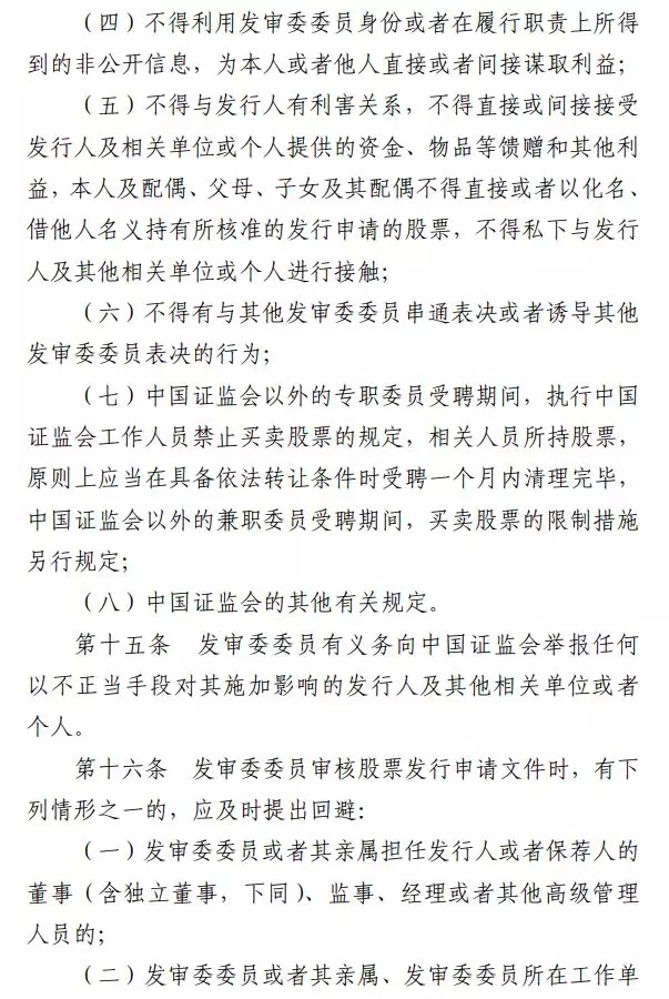
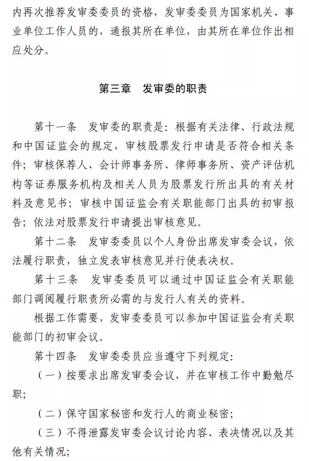
三是,增强审核程序的一致性和透明度。使特别程序除表决票数要求不同外,在会前会后信息公开、暂缓表决和取消审核、会后事项发审会等其他各方面与普通程序保持一致。


四是,优化发审委工作流程。允许委员参加初审会;进一步规范发审会取消的工作流程,明确取消发审会的主体、情形、公示要求。

640.webp (1).jpg

640.webp (2).jpg 640.webp (3).jpg 640.webp (4).jpg 640.webp (5).jpg 640.webp (6).jpg 640.webp (7).jpg 640.webp (8).jpg 640.webp (9).jpg 640.webp (10).jpg 640.webp (11).jpg 640.webp (12).jpg 640.webp (13).jpg 640.webp (14).jpg 640.webp (15).jpg

二维码

扫码加我 拉你入群

请注明:姓名-公司-职位

以便审核进群资格,未注明则拒绝

栏目导航
热门文章
推荐文章

说点什么

分享

扫码加好友,拉您进群
各岗位、行业、专业交流群