全部版块 我的主页
论坛 金融投资论坛 六区 金融学(理论版)
1503 0
2018-10-03

引言

财务报表分析并无固定模式。具体的分析步骤和程序,是由分析人员根据特定目的、约束条件而设计的。

审计师、股票分析师、投行人员,都要分析财务报表,但目的明显不同:审计师关注财务报表的重大错报漏报风险,股票分析师试图挖掘投资价值,而投行人员则要二者兼顾。

投行人员面临的约束条件与审计师、股票分析师也不同:股票分析师一般只能查阅公开财务资料;审计师可以查到各种内部财务文件,并且对交易和余额进行大量实质性测试;而投行人员可以像审计师那样接触到大量的公司内部财务资料,但一般很难对交易和余额进行大量的实质性测试,除非是重点关注事项,一般不会追查到记账凭证和原始凭证。

由于投行人员既要关注财务报表的重大错报漏报风险,又要通过财务报表理解公司的经营活动、挖掘投资价值,但又不像审计师那样进行大量实质性测试,因而,需要一套特定的报表分析方法,帮助项目人员快速、准确地理解公司的商业模式和经营活动,并对重点关注事项进一步核查,以降低项目风险。本文对此进行初步探讨。

财务报表分析中应注意的几个问题

1、财务报表分析是用来发现问题的,不是用来解决问题的,不能以结果倒推原因。会计数据是企业经营活动的反映,是经营活动的结果,但造成该结果的原因有很多种,不能通过会计数据的波动,去臆断企业的经营活动。也就是说,可以说“由于公司发生了某某活动,因而某报表项目发生了某某变动”,而不能说“某报表项目发生某某变动,这表明公司发生了某某活动”。

报表项目出现“异常波动”时,要通过询问、查阅等方法寻找相互印证的证据,再审慎得出结论,而不能简单地臆断、猜测。报表分析是发现问题的第一步,是寻找证据的起点,而不能通过报表分析简单下结论。

2、财务报表分析必须与公司业务调查紧密结合。会计数据是公司经营活动的反映,业务活动变化是会计数据变动的最主要原因。因此,报表分析最好先于业务分析,即,先通过报表分析发现问题,然后业务尽职调查中解决问题。

尽职调查中的财务报表分析方法

本文主要探讨尽职调查人员可以采用的特定的财务报表分析方法,对一些基本分析方法(如比较法、因素法)等不再赘述,主要探讨以下问题:

(一)业务循环法在财务报表分析中的应用。

在报表分析中,往往要关注“异常变动”的项目。但什么是“异常变动”呢?很多项目人员主要关注变动幅度或变动绝对额较大的项目,而对变动幅度小的项目并不十分关注。报表项目是否有“异常变动”,不仅在于金额变动幅度大小,还在于:

1、关联项目的变动是否匹配。

2、项目数据变动与当期经营活动变动是否匹配。

变动方向相反,或者该变的不变,也是需要关注的。如:

例1,某公司销售收入下降,但营业税金及附加上升;

例2,某公司当期销售收入上升明显,但期末应收票据余额基本不变;

例3,某公司在某年四季度大量采购,但期末原材料余额基本不变;

造成上述数据变动的原因不一定是造假,但都属于需要关注的“异常变动”,需要进一步核查。

那么,哪些报表项目属于关联项目呢?而哪些项目数据的变动与哪类业务活动相关呢?

在此,可以借鉴审计中的“业务循环法”。

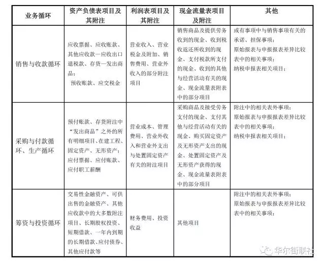
“业务循环法”也称切块审计法,将密切相关的交易种类或账户余额划为同一块,作为一个业务循环,据此安排审计工作。例如,制造业企业可以划分:销售与收款循环、采购与付款循环、生产循环、投资与融资循环等。此法的优点是,能加深审计师对企业经济业务的理解,将特定业务循环所涉及的财务报表项目分配给一个审计团队,能够提高审计的效率与效果。

财务报表分析中,也可以借鉴“业务循环法”的思路,将与特定业务活动相关的报表项目及附注项目归入一个业务循环,从整体上进行分析。按照各财务报表项目与业务循环的相关程度,可以建立起各业务循环与其所涉及的主要财务报表项目及附注项目之间的对应关系,以制造业企业为例,如下表所示:

640.webp (1).jpg

由于分析的侧重点不同,投行人员对业务循环的分类和关注重点与审计师未必相同,但基本要达到一个目的:将关系密切的重要报表项目及附注归入一个业务循环,并从整体上把握其变动规律。例如,“存货”项目往往被归入“采购与付款循环”和“生产循环”,但其中的“发出商品”往往与“销售与收款循环”关联度更高;而“其他应收款”往往被归入“筹资与投资循环”,但其中的“应收出口退税款”往往与出口收入相关度更高,分析时可归入“销售与收款循环”。

根据对不同业务循环的分析,可以找出“异常变动”,然后调查变动原因。上文中的三个例子中:

例1是因为销售结构发生变动,消费税率高的产品的收入占比增加,导致当期消费税大幅增加,所以,收入总额下降的情况下,营业税金及附加上升;

例2则是由于销售区域结构发生变化,内销收入变化较小,出口收入增加较多,所以应收票据余额基本不变;

例3的情况比较特殊,采购大量增加,但原材料余额基本没变,是由于行业政策发生重大变化,相关产品在特定日期之后只能销售不能生产,所以公司加班加点生产,快速将相关原材料转化成了产成品,我们核对了采购与付款循环、生产循环的相关项目数据,也证实了这个原因。

需要注意的是,资产负债表项目为余额,而利润表项目和现金流量表项目为发生额,余额往往受报告期最后一段子期间发生额的影响。所以,在报表分析中,常常出现利润表项目和资产负债表项目变动幅度不匹配的情况,此时,需要将报告期最后一段子期间的发生额与资产负债表余额的同比变动率进行对比。 640.webp.jpg

上表中,某公司2009年末应收账款余额增长率4.14%,但当年收入下滑44.51%,二者不匹配,但年末应收账款余额变化率与四季度收入变化率较为匹配。可以看出,四季度发生额变动情况,能更好地解释年末余额的变动率。

(二)对子公司经审计的财务报告的分析

大型企业的业务构成较为复杂,且有很多下属子公司。因此,如果仅分析合并会计报表,会忽略大量结构性问题:

例5,某公司主要生产3种产品,每种产品都由一家子公司来经营,报告期内,3种产品对应的应收账款期末余额都有较大波动,但由于变动方向不同,相互抵消,从合并报表的应收账款项目中,难以看出上述波动,仅仅分析合并报表,就很容易忽略相应风险。必须对下属子公司报表进行分析。

但是,尽职调查对象的下属子公司往往较多,很难分析每家子公司的所有报表项目,只能核查重点子公司的重点报表项目。那么,如何确定重点子公司和重点报表项目呢?主要是根据子公司的规模和业务构成。

例6,某公司下设30多家子公司,但主要业务都集中在7家子公司中,则可将这7家子公司作为重点子公司。然后,具体分析每家子公司的业务特点,7家子公司中,有3家生产型子公司,从集团外部采购原材料并生产,然后卖给另外4家子公司,上述4家子公司再将产品对外销售。据此,可将7家子公司分为生产型和销售型,对于3家生产型子公司,重点关注“采购与付款循环”、“生产循环”的相关报表项目及附注,对于4家销售型子公司,重点关注“销售与收款循环”的相关报表项目及附注。

例7,某公司集中采购原材料,销售给下设的10余家子公司,集团的主要业务集中在6-7家子公司中,每家子公司仅包含生产、销售模块,有的生产消费品,有的生产中间产品。对于母公司,重点分析其采购与付款循环、投资与融资循环;对生产消费品的子公司,重点分析其生产循环、销售与收款循环;对于生产中间产品的子公司,应重点分析其生产循环,再综合考虑其行业地位、行业信誉、销售模式等因素,对销售与收款循环中的项目做适当关注。

此外,由于某些企业的经营方式和股权结构较为特殊,如果仅从合并报表层面分析,也容易造成一些困惑。

例8,某公司在业内处于龙头地位,但毛利率较同行业低近8个百分点。我们对重点子公司的财务报告做了分析,发现合并报表内50%以上的收入来自于一家销售型子公司,该子公司从母公司的一家合营企业(母公司在该企业持股比例为50%,未达并表标准)购入高端产品,再进行销售,毛利率为7%左右。也就是说,该产品的主要利润留在了生产环节,而生产环节的收益(毛利率达25%左右)都体现在合并报表的“投资收益”项目中,未体现在毛利当中,所以造成了产品毛利率低于同行业的假象。

(三)对公司及其重点子公司月度财务报表的分析

一般而言,投行人员进入项目现场后,最后一期的审计并未完成。此时,如果想尽快了解公司近期的财务及经营状况,需要翻阅公司及其重点子公司的月度财务报表,由于仅仅能获得月度财务报表(通常只有资产负债表和利润表),没有相关的报表附注,所以还需要索要重点关注项目的明细表(在规模较大、子公司数量较多的公司中,为加强管理,公司往往要求子公司除每月提交财务报表之外,还要提供大量明细表格,具体视公司管理需要而定)。

月度财务报表的优点在于:第一,在最后一期审计报告未出的情况下,能帮助项目人员了解公司近期的财务及经营状况;第二,经审计的年度财务报告仅能反映全年的综合情况,无法反映各个月度的变化情况,更无法反映一些季节性规律;第三,由于资产负债表的期末余额与报告期最后一段期间的发生额关系更加密切,因而,分析最后几个月的月度利润表,更有助于理解资产负债表年末余额的变化原因。

但月度财务报表的缺点也是比较明显的,由于未经审计,一些项目金额可能会出现明显错误,甚至误导报表使用者;而由于很多项目是在每季的最后一个月才计提应计项目(从理论上讲,企业编制月度报表时,应根据权责发生制合理计提所有应计项目,但现实中往往并非如此,很多企业都是季末才计提),所以不同月份之间的数据也许不可比。因而分析月度报表时,与公司财务人员和会计师的交流至关重要。

例9,某公司当年收入大幅增长,但应收账款、应收票据的期末余额均同比下降,查阅月度报表后,发现当年11、12月的销售额同比下降。据此,我们重点关注销售同比下降的原因及变动趋势。

(四)重视原始报表与申报报表差异比较表

原始报表与申报报表差异比较表中,往往含有很多审计调整事项,通过对该比较表的分析,可以进一步发现风险。特别是对于性质较为特殊、金额较大的审计调整事项,一定要重点关注。

例10,由于客户结构和结算方式等原因,某公司应收账款余额一直较高,而报告期末,我们发现,虽然公司当期收入增长近20%,但应收账款余额变动增长不到3%,公司解释为,加大了催款力度、收紧了信用政策。

但是,在原始报表与申报报表差异比较表中,我们看到了“财务费用”和“销售费用”的重分类调整,且金额较大。由于这类差错较为罕见,我们做了进一步核查,发现,由于公司应收账款较多,当期做了应收账款保理业务,并将相关费用记为销售费用,审计师将该笔费用调整为财务费用。保理业务才是应收账款余额未发生巨额变动的主因。我们继续关注了该项交易的追索权问题,以确保公司的收入确认符合谨慎性原则。


二维码

扫码加我 拉你入群

请注明:姓名-公司-职位

以便审核进群资格,未注明则拒绝

栏目导航
热门文章
推荐文章

说点什么

分享

扫码加好友,拉您进群
各岗位、行业、专业交流群