全部版块 我的主页
论坛 金融投资论坛 六区 金融学(理论版)
1597 0
2018-10-14

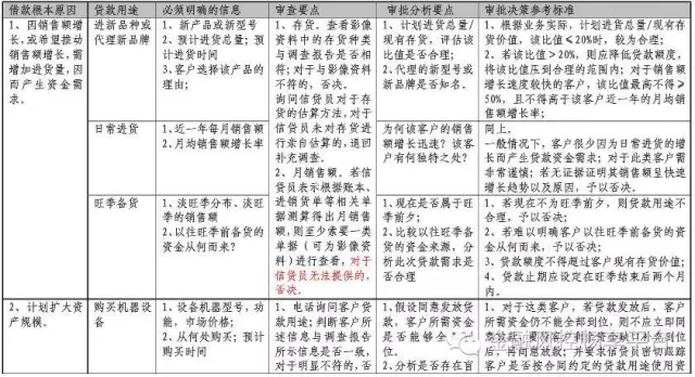
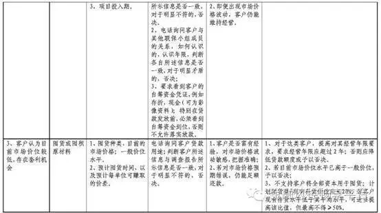
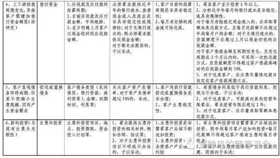
企业借款常见用途审查要点


640.webp (10).jpg 640.webp (9).jpg 640.webp (8).jpg 640.webp (7).jpg 640.webp (6).jpg 640.webp (5).jpg 640.webp (4).jpg 640.webp (3).jpg 640.webp (2).jpg 640.webp (1).jpg

(来源:金融风控畅享平台)

贷款用途的审查和管理的法律风险及其防范


银行疏于贷款资金用途审查和管理,不仅有监管机构处罚的合规风险,也会有担保人提出免责抗辩的法律风险,应予防范。

一、商业银行全过程审查和管理贷款用途是合法合规经营的要求。

银行在贷前、贷中和贷后全过程进行贷款用途审查和管理是合法合规经营的要求。《商业银行法》第三十五条规定,商业银行贷款,应当对借款人的借款用途、偿还能力、还款方式等情况进行严格审查。《贷款通则》第三十一条规定:贷款发放后,贷款人应当对借款人执行借款合同情况及借款人的经营情况进行追踪调查和检查。银监会《固定资产贷款管理暂行办法》和《项目融资业务指引》,要求银行要全程跟踪贷款用途。《流动资金贷款管理暂行办法》第九条规定:“流动资金贷款不得挪用,贷款人应按照合同约定检查、监督流动资金贷款的使用情况。”根据上述规定,银行应切实履行对贷款用途的审查和管理的法定义务,核查贷款实际用途与合同约定的一致性,如不履行将导致监管机构采取监管措施甚至罚款等行政处罚。  

二、疏于贷款用途的审查和管理将导致第三方担保人免责。

银行疏于贷款用途的审查和管理,实际贷款资金用途及其改变未征得担保人同意,还存在第三方担保人免责的法律风险。如贷款实际用途与借款合同约定不符,或借新还旧,会产生银行与借款人串通骗保,担保人免责的不利后果。根据《担保法》第30条,主合同当事人双方串通,骗取保证人提供保证的,保证人不承担民事责任;《担保法司法解释》第39条,主合同当事人双方协议以新贷偿还旧贷,除保证人知道或应当知道的外,保证人不承担民事责任。从实践中的案例来看,资金被借款人挪用后,要证明保证人知情或证明未加重保证人债务负担,存在困难。而要证明银行不知情或未与企业恶意串通,很难举证,特别是贷款资金发放、结转、归还都在银行办理。

相关案例还表明,第三方抵押人和出质人也比照适用上述《担保法司法解释》第39条的规定。

[案例](2014)民提字第136号中国农业银行股份有限公司博尔塔拉分行与新疆新诚基饮服培训商贸有限责任公司、阿拉山口天任贸易有限公司金融借款合同纠纷审判监督民事判决书

[判决要旨] 《担保法解释》第三十九条规定“主合同当事人双方协议以新贷偿还旧贷,除保证人知道或者应当知道的外,保证人不承担民事责任。”单纯从文义上看,该条规定是对保证担保所设,但在以第三人财产设定抵押的情形下,抵押担保法律关系在主体、内容、目的、效果等方面与保证担保的特征相近似,在司法解释未对借新还旧中抵押人的责任承担问题作出明确规定的情形下,《担保法解释》关于保证的相关规定可比照适用于抵押。

农行阿拉山口支行与新诚基公司签订《最高额抵押合同》时,并未告知新诚基公司关于天任公司借新还旧的事实,农行博州分行亦没有证据证明新诚基公司系在知道或应当知道天任公司借新还旧的情形下自愿提供抵押,这无疑会影响新诚基公司在提供抵押时对担保风险的预期判断,加重其担保责任,进而导致不公平的结果,根据《担保法解释》第三十九条的规定,新诚基公司应免于承担担保责任。

实践中,因担保人的强势谈判地位,还存在以担保合同特别约定条款、补充协议、监管协议、贷款封闭管理协议等非格式文本强调银行对借款人的借款使用情况进行监督的义务,包含对借款用途与合同约定用途一致性的核查和监管,有的还要求担保人对每笔放款均书面确认。在此情况下,对借款用途的审核体现为银行对担保人的特别合同义务,如果违反,担保单位可以合同为据主张银行违约,提出免责抗辩。

三、风险防范措施


(一)在签订借款合同时,应严格审查贷款申请资料前后用途的一致性,在约定借款用途时,要力求全面覆盖客户的真实和实际用途,应全面周延,而不必过于细化。

(二)在办理贷款重组、借新还旧、展期等业务时,对用新贷款资金偿还银行存量贷款或垫款,以及银行知晓的改变贷款用途的其他行为,必须事先取得担保人的书面同意。

(三)贷款发放后,应加强对贷款资金的流向监管,确保按合同约定用途用款,特别是签订了贷款封闭管理协议或特别约定条款的,应严格履约。在审查贷款支用时,第一,应要求客户提供贷款支用依据,包括但不限于合同、协议、工资单、发票、税票、关单、收据、预算表等,客户所提供的资料原则上应是原件,复印件需客户签章确认。第二,贷款资金支用对象应是客户提供支用依据确定的收款人,贷款资金管理账户的资金流向应为相应的收款人。第三,银行与借款人对于贷款支用与借款合同约定用途是否一致存在争议的,建议取得担保人的书面同意后方可支用。

(四)在贷后检查中,如发现借款人不按合同约定用途使用贷款的,应取得担保人的书面追认。同时,银行应注意保留相关的贷前审查、贷后支用审查、贷后检查的相关书面记录作为已履行贷款用途审查义务的依据。


二维码

扫码加我 拉你入群

请注明:姓名-公司-职位

以便审核进群资格,未注明则拒绝

栏目导航
热门文章
推荐文章

说点什么

分享

扫码加好友,拉您进群
各岗位、行业、专业交流群