经管之家App
让优质教育人人可得
立即打开
全部版块
我的主页
›
论坛
›
计量经济学与统计论坛 五区
›
计量经济学与统计软件
›
LISREL、AMOS等结构方程模型分析软件
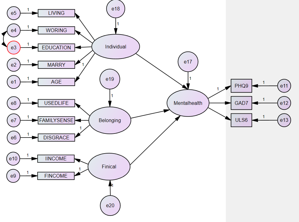
AMOS做好图后有结果输出,但无法在图上显示路径系数,是什么原因?
楼主
小虾米bob
2298
0
收藏
2018-10-17
附件列表
1.png
原图尺寸 138.37 KB
扫码加我 拉你入群
请注明:姓名-公司-职位
以便审核进群资格,未注明则拒绝
相关推荐
麻烦大家!关于AMOS数据问题!
急,AMOS运行中出现的问题
请大家帮忙,急急急!!!!!
求助!Amos
amos 求助
Amos做的模型一直提示要添加一个约束
amos求教
Amos不能导入数据是什么原因
运用amos进行估计参数分析时,出现这样的问题,有没有哪位大神知道是什么原因啊??
AMOS跑出的数据 缺少P值等参数值
栏目导航
LISREL、AMOS等结构方程模型分析软件
经管文库(原现金交易版)
商学院
经管高考
求助成功区
休闲灌水
热门文章
参数估计:CDA数据分析师的核心推断工具,用 ...
通用指标与场景指标:CDA数据分析师的核心分 ...
表格结构数据特征与CDA数据分析师:精准适配 ...
CDA 认证考试大纲 2025 重磅更新:一二级考 ...
在概率与代码之间:Agent Skills 是 AI 的枷 ...
CDA数据分析脱产就业班于2026年3月7日开班! ...
失去的三十年:平成日本经济史(【日】野口 ...
GeoSaaS永久会员版
硅光芯片代工爆发式增长,重构全球半导体产 ...
新宏观丨豆包,谁是传统经济学的最大反对派
推荐文章
2026JG学术冬训营:从Stata初高到Python机器 ...
【必看】【本版版规,欢迎发悬赏贴求助】
【新课】26年3月|Gemini辅助论文写作与数据 ...
关于如何利用文献的若干建议
关于学术研究和论文发表的一些建议
关于科研中如何学习基础知识的一些建议 (一 ...
一个自编的经济学建模小案例 --写给授课本科 ...
AI智能体赋能教学改革: 全国AI教育教学应用 ...
2025中国AIoT产业全景图谱报告-406页
关于文献求助的一些建议
说点什么
分享
微信
QQ空间
QQ
微博
扫码加好友,拉您进群
各岗位、行业、专业交流群