全部版块 我的主页
论坛 金融投资论坛 六区 金融实务版 投行专版
2035 0
2018-10-26

一、股票质押业务简介

我国股票质押业务

我国股票质押业务起源于2000年,以《证券公司股票质押贷款管理办法》的发布为标志。随着2013年5月《股票质押式回购交易及登记结算业务办法(试行)》的发布,以券商为主体的股票质押式回购业务正式推出,此后我国股票质押业务进入了快速发展阶段。

2018年1月“质押新规”正式发布,股票质押进入严监管时代,防范股票质押风险成为重点。


640.webp (33).jpg


股票质押快速兴起的原因:民营企业“融资难&风险偏好相对较高”

民营企业长面临融资难和融资贵的问题,通过股票质押可以缓解民营企业的信贷约束,股票质押已经成为民营企业融资的重要途径之一。

民营企业相对国企,风险偏好更高,偏向于“一定杠杆”经营。

640.webp (32).jpg


股票质押两种模式:场内质押和场外质押

场内质押是以券商为主体,而场外质押是以银行、信托等为主体。

场内、场外质押业务优劣点:

1)从登记方式来看,场内质押相对便捷;2)从融资成本来看:场内融资利率基本在7-8%,场外融资成本弹性较大,利率一般在7-15%;3)从质押期限来看,场内质押期限最长3年,且延期不得超过3年,而场外质押对期限没有限制。当然 ,目前实际情况来看,股票质押期限以1年期为主。

640.webp (31).jpg

股票质押业务四个重要指标

质押率反映股票质押的杠杆水平,利率反映股票质押的融资成本。一般来说,主板、中小板和创业板公司的质押率分别为 50%、40%、30%。目前股票质押期限大都为1年左右,利率普遍在7%-8%左右。

为了防范违约风险,质押方会通过逐日盯市的方式,设定相应的警戒线和平仓线。低于警戒线时融资人需要进行补充质押, 低于平仓线时质押人有权处置质押股份。一般来说,警戒线和平仓线分别为 150%和 130%(也有分别设置为 160%、140%)。

640.webp (30).jpg

二、股票质押资金来源和用途


股票质押的资金主要来源(直接或间接)于银行

直接:场外质押业务规模占总体规模的一半左右,其中场外质押的资金来源主要是银行。

间接:场内质押资金有两大来源:1)券商自有资金;2)券商资管资金。从2017年的数据来看,自有资金和资管资金比重 在1:1左右。而券商资管资金中有大部分资金来自于银行。

我们预计股票质押融资金额中有6至8成直接或间接来自于银行,其余的来自于券商自有资金或其他。

640.webp (29).jpg

股票质押资金用途

股票质押融入资金原则上主要用于实体经济生产经营(在填写资金用途时,18年3月份前后有区别,“新规前”随便写-“ 补充流动资金;“新规之后”写“实体投资”),但在实际情况中,质押人很难跟踪资金去向。

2018年质押新规明确规定融入资金需要进行专户管理,不得用于“淘汰类产业、新股申购、买入股票”等。

640.webp (28).jpg

三、股票质押规模有多大

受监管趋严,今年股票质押存量规模有所控制

以最新价格(10月19日)计算,最新股票质押总体规模达4.30万亿,占A股总市值的8.97%。其中以券商为主体的场内质押规模为2.100万亿元,占比达48.85%,以银行和信托为代表的场外质押规模为2.208万亿元,占比51.15%。

当前A股质押规模场内:场外为0.95:1。

动态来看,2018年股票质押存量规模无论是绝对规模还是相对规模(占A股总市值比重)均首次出现下降。

图表7:2014年以来股票质押规模变化(截止10月19日)

640.webp (27).jpg


受质押新规影响,场内质押向场外质押转移

从场内和场外质押规模来看,今年以来,场内和场外质押存量规模均有所下降。但场内质押受“质押新规(2018年1月出 台)”影响较大(如质押比例超过50%个股不得新增场内质押等),场内业务向场外转移。

2018年“场内质押”规模由3.49万亿大幅下降至2.10万亿,“场外质押”规模由2.66万亿下降至2.20万亿。

640.webp (26).jpg

640.webp (25).jpg

股票质押以流通股质押为主

从质押股份的性质来看,目前流通和限售股质押规模分别为2.95万亿、1.35万亿,占比分别为69%和31%。

由于限售股的流通性较差,股票质押业务目前还是以流通股质押为主。(在实际操作中,限售股的股票质押期限一般会覆盖限售期)

640.webp (24).jpg


640.webp (23).jpg


聚焦质押比例异常高的个股


A股几乎“无股不押”。截止10月19日,A股中有3462只股票仍有未解押的股票质押,占A股数量的98%左右。


从质押比例的分布来看,目前A股中质押比例低于10%的股票最多,共有1649只,占比为47.33%。质押比例超过50%的个股有147只,占比为4.22%,质押比例超过70%的个股有15家,占比0.43%。


640.webp (22).jpg

“传媒、计算机、纺织服装、轻工、地产、医药”等行业股票质押较为集中

从各行业股票质押集中度来看,“传媒、计算机、纺织服装、轻工、地产、医药”等行业股票质押市值占行业总市值的比重较大,分别为21.81%、21.05%、19.99%、19.81%和17.53%。而“银行、采掘、军工、食品饮料和非银”等行业股票质押集中度较低。

640.webp (21).jpg


640.webp (20).jpg


四、去杠杆背景下的股票质押

受金融去杠杆政策影响,今年以来股票质押净融资规模下降明显

受金融去杠杆政策影响,今年股票质押增量业务有所下滑,净融资规模下降明显(首次出现部分月份净融资规模为负的情形)。一方面,随着“质押新规”的出台,股票质押增量业务受监管限制的影响较大;另一方面,“资管新规”出台后,承接股票质押业务的资金(银行理财等)同样明显受限。

640.webp (19).jpg


股票质押杠杆率下降

在去杠杆背景下,企业流动性紧张,信用风险加大。与此同时,市场波动加大,股票质押的违约风险有所上升。在此背景下,质押人纷纷下调质押率,降低杠杆,提高安全垫。

目前沪深两市平均质押率已由2017年的40%左右下降到目前的30%左右。

640.webp (18).jpg


640.webp (17).jpg


五、股票质押潜在风险&个股风险分析

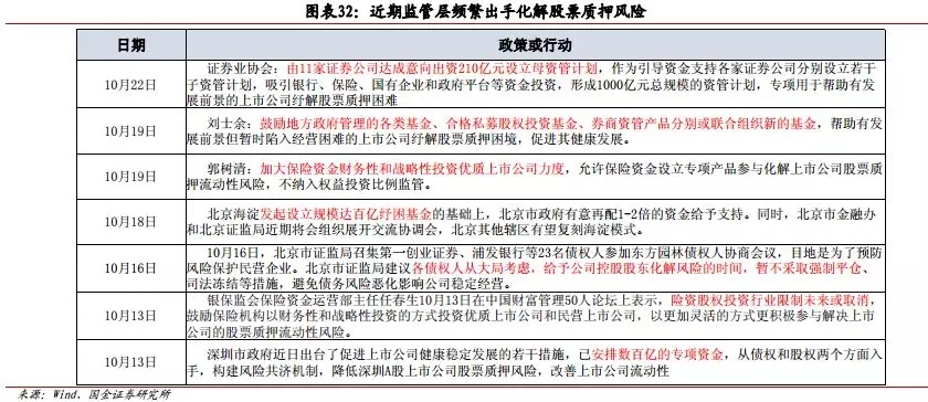
流动性风险:年底是股票质押到期高峰期

金融去杠杆的背景下,股票质押新增业务有所下滑,股票质押到期续作的不确定性加大,股票质押的流动性风险有所加大。

年底一般是股票质押到期的高峰期,今年11月和12月股票质押到期规模合计约为1658亿元,股票质押潜在风险需要高度关注。

640.webp (16).jpg


平仓风险:市场下跌引发股票质押触及平仓线

在市场急剧下跌的情况下,质押的股票市值跌幅较大,上市公司股票质押面临的平仓风险更大,而市场对于平仓风险的担忧会进一步加剧市场波动。上市公司股东一般会通过补充质押、追加担保物、提前偿还和停牌等方式防范平仓风险。

数据上看,我们可以看到在市场下跌情况下,上市公司进行补充质押公告次数也将快速上升。

640.webp (15).jpg

今年以来共有74家上市公司公告股票质押触及平仓线

今年以来,截至10月19日,共有74家上市公司公告股票质押触及平仓线,其中平仓集中在市场下跌幅度较大的2月和6月期间。近期A股市场受制于国内去杠杆和外部不确定性,导致部分股票下跌幅度较大,使得近触及平仓线的上市公司案例激增。

640.webp (14).jpg

股票质押触及平仓线发布公告的74家上市公司

640.webp (13).jpg

上市公司股票质押触及平仓线后的处理方式

股票质押触及平仓线时,质押方一般不会立即采取平仓措施,上市公司股东一般会进行补仓来防范平仓风险。一般来说,上市公司股东一般会通过补充质押、追加担保物、提前偿还和停牌等方式防范平仓风险。(今年以来74家触及平仓线的上市公司中有21家公司在公告平仓风险时同时进行了停牌)

640.webp (12).jpg

74家中有12家已公告股票质押被强制平仓,规模约为5.76亿

今年以来共有12家公司公告股票质押被强制平仓,减持的规模约为5.76亿元。总体来说,从公司公告的数据来看,股票质押强制平仓规模相对不大。

640.webp (11).jpg

预判个股股票质押风险较大的四大指标

我们认为四类公司的股票质押风险较大:1)股票质押比例较高;2)质押公告次数较为频繁;3)大股东质押股票占其持股比重较高;4)股价急剧下跌,接近平仓线或预警线。

640.webp (10).jpg

质押比例较高的个股名单:15家质押比例超过70%

质押比例较高一方面反映了大股东融资需求较大,另外一方面过高的质押比例会导致在股票质押面临平仓风险时,形成负反馈(平仓→股价下跌→更多股票质押达到平仓线→进一步平仓)。

截止10月19日,149家公司半数以上股份被质押,其中15家公司质押数量占A股总股本的比例超过70%。

640.webp (9).jpg



附件列表
640.webp.jpg

原图尺寸 203.99 KB

640.webp.jpg

640.webp (8).jpg

原图尺寸 126.38 KB

640.webp (8).jpg

640.webp (7).jpg

原图尺寸 179.93 KB

640.webp (7).jpg

640.webp (6).jpg

原图尺寸 153.6 KB

640.webp (6).jpg

640.webp (5).jpg

原图尺寸 154.1 KB

640.webp (5).jpg

640.webp (4).jpg

原图尺寸 60.4 KB

640.webp (4).jpg

640.webp (3).jpg

原图尺寸 74.92 KB

640.webp (3).jpg

640.webp (2).jpg

原图尺寸 201.79 KB

640.webp (2).jpg

640.webp (1).jpg

原图尺寸 92.53 KB

640.webp (1).jpg

二维码

扫码加我 拉你入群

请注明:姓名-公司-职位

以便审核进群资格,未注明则拒绝

栏目导航
热门文章
推荐文章

说点什么

分享

扫码加好友,拉您进群
各岗位、行业、专业交流群