全部版块 我的主页
论坛 金融投资论坛 六区 金融实务版 投行专版
6300 0
2018-10-29
10月26日,全国人大常委会通过关于修改《中华人民共和国公司法》的决定,本次是专项修改完善股份回购制度,自公布之日起实施。

1.jpg 2.jpg 3.jpg




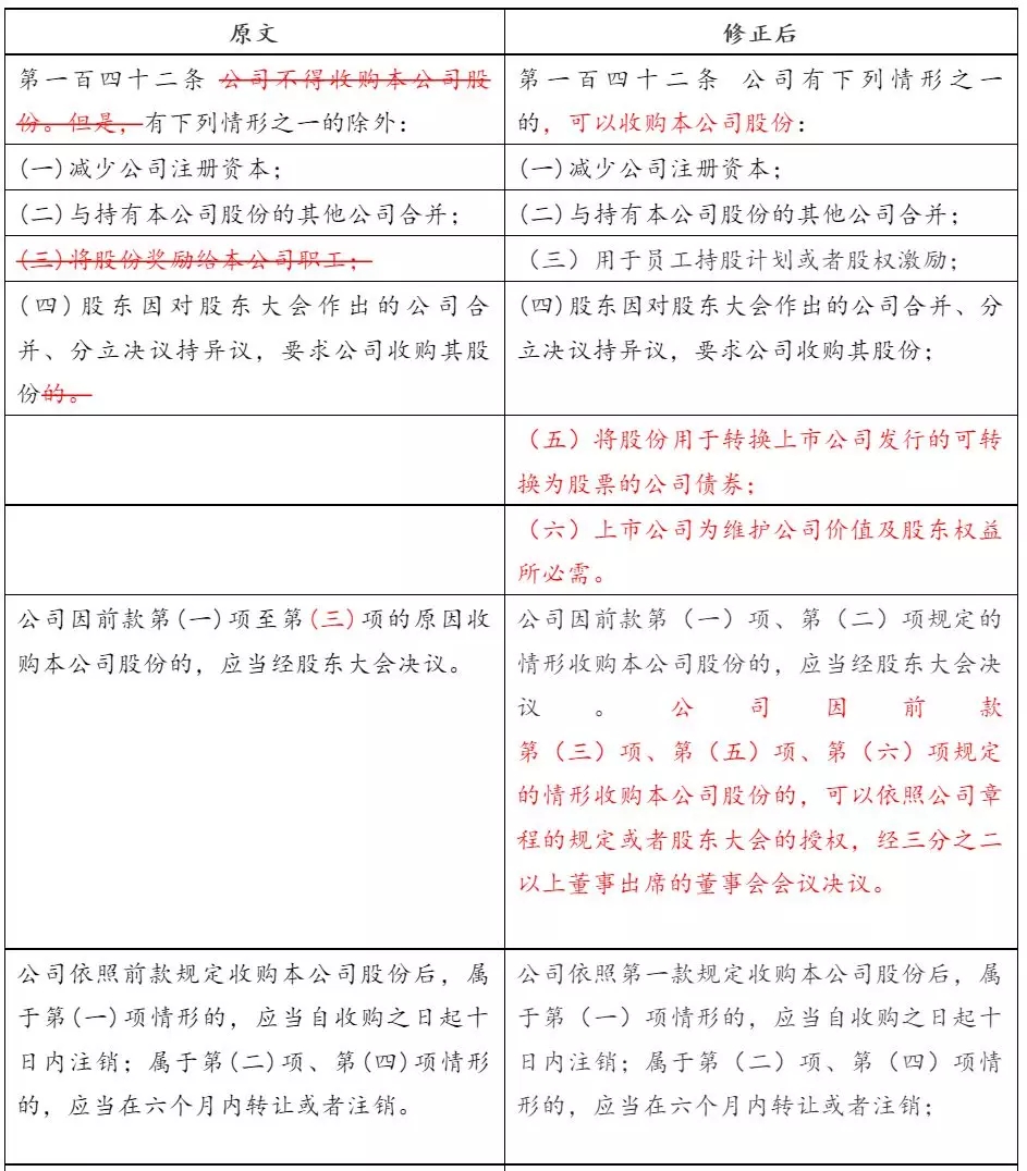
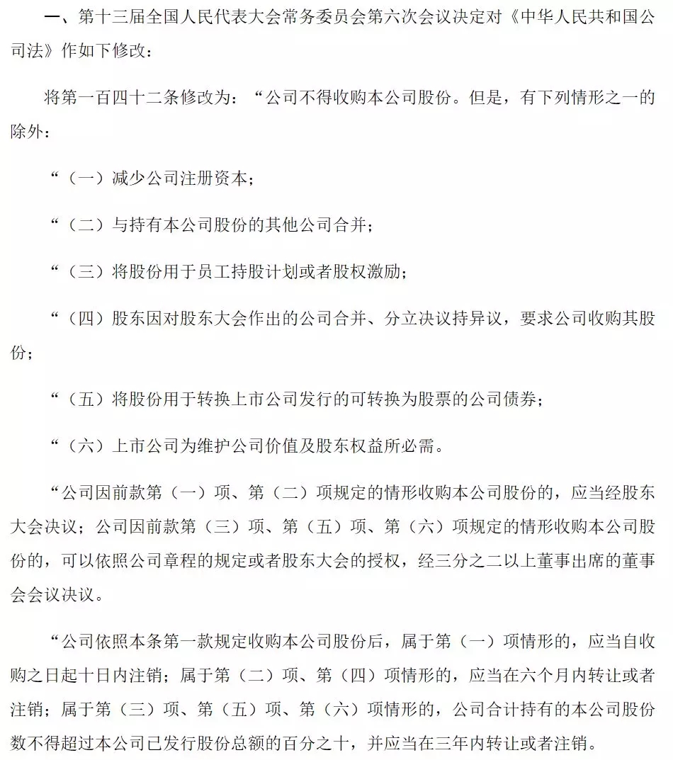
一、《公司法》第142条修订主要内容


针对公司法第一百四十二条在实践中存在的问题,草案从三个方面对该条规定作了修改完善:


一是补充完善允许股份回购的情形。将现行规定中“将股份奖励给本公司职工”这一情形修改为“将股份用于员工持股计划或者股权激励”,增加“将股份用于转换上市公司发行的可转换为股票的公司债券”和“上市公司为避免公司遭受重大损害,维护公司价值及股东权益所必需”两种情形,以及“法律、行政法规规定的其他情形”的兜底性规定。


二是适当简化股份回购的决策程序,提高公司持有本公司股份的数额上限,延长公司持有所回购股份的期限。规定公司因将股份用于员工持股计划或者股权激励、用于转换上市公司发行的可转换为股票的公司债券,以及上市公司为避免公司遭受重大损害、维护公司价值及股东权益所必需而收购本公司股份的,可以依照公司章程的规定或者股东大会的授权,经三分之二以上董事出席的董事会会议决议,不必经股东大会决议。因上述情形收购本公司股份的,公司合计持有的本公司股份数不得超过本公司已发行股份总额的百分之十,并应当在三年内转让或者注销。


三是补充上市公司股份回购的规范要求。为防止上市公司滥用股份回购制度,引发操纵市场、内幕交易等利益输送行为,增加规定上市公司收购本公司股份应当依照证券法的规定履行信息披露义务,除国家另有规定外,上市公司收购本公司股份应当通过公开的集中交易方式进行。


此外,根据实际情况和需要,删去了现行公司法关于公司因奖励职工收购本公司股份,用于收购的资金应当从公司的税后利润中支出的规定。


二、股份回购新旧条款对照


4.jpg 5.jpg

三、修改的必要性、重大意义


股份回购,是指公司收购本公司已发行的股份,是国际通行的公司实施并购重组、优化治理结构、稳定股价的必要手段,已是资本市场的一项基础性制度安排。


我国1993年公司法规定了两种允许股份回购的例外情形,包括公司为减少资本而注销股份或者与持有本公司股票的其他公司合并。2005年公司法修订时,增加了将股份奖励给本公司职工,以及股东因对股东大会作出的公司合并、分立决议持异议要求公司收购其股份两种例外情形,并对股份回购的决策程序、数额限制等作了规定。实践中,不少公司依法实施了股份回购并取得较好效果。


近年来,公司股份回购需求日渐多样,特别是随着资本市场快速发展和市场环境的变化,上市公司股份回购数量日益增加,且目的更加多样,公司法关于股份回购的现行规定在实践中存在一些问题,主要是:允许股份回购的情形范围较窄,难以适应公司实施股权激励以及适时采取股份回购措施稳定股价等实际需要;实施股份回购的程序较为复杂(一般须召开股东大会),不利于公司及时把握市场机会,适时制定并实施股份回购计划;对公司持有所回购股份的期限规定得比较短,难以满足长期股权激励及稳定股价的需要等。从境外成熟市场的立法和实践看,公司股份回购特别是上市公司股份回购已经成为资本市场的基础性制度安排。因此,在总结实践经验、借鉴国外有益做法的基础上,对公司法有关股份回购的规定进行修改完善,为促进公司建立长效激励机制、提升上市公司质量,特别是为当前形势下稳定资本市场预期等,提供有力的法律支撑,十分必要。 


6.jpg


在人大常委会通过以后,证监会网站发布新闻稿《证监会贯彻落实公司法修改决定 依法规范支持上市公司股份回购行为》,认为《修改决定》进一步夯实和完善了资本市场基础性制度,为促进资本市场稳定健康发展提供了有力法律支持,意义重大:


1、有助于提升上市公司质量。《修改决定》允许公司选择适当时机回购本公司股份,将进一步提升上市公司调整股权结构和管理风险的能力,提高上市公司的整体质量和投资价值,推动公司治理体系建设和治理能力现代化。


2、有助于健全金融资本管理体制,深化金融改革。《修改决定》通过增加回购情形,为公司实施股权激励或者员工持股计划以及发行可转债提供股份来源,既有利于上市金融企业建立长效激励机制,形成资本所有者和劳动者的利益共同体,提高企业资本运营效益,提升投资者回报能力;也有利于增强可转债品种的便利性,拓展公司融资渠道,改善公司资本结构,完善资本市场功能,进一步提升资本市场服务实体经济的能力。


3、有助于维护广大中小投资者权益,促进资本市场持续稳定健康发展。完善股份回购制度,增加股份回购情形,允许上市公司为维护公司整体价值及广大中小投资者股东权益进行股份回购,有利于增厚每股净资产,夯实估值的资产基础,健全资本市场内生稳定机制,促进资本市场整体平稳运行。


四、审议结果报告


全国人民代表大会宪法和法律委员会关于《中华人民共和国公司法修正案(草案)》审议结果的报告


全国人民代表大会常务委员会:


本次常委会会议于10月23日下午对国务院提请审议的《中华人民共和国公司法修正案(草案)》进行了分组审议。普遍认为,根据资本市场发展需要,进一步完善公司股份回购制度,对公司法的相关规定进行修改,是必要的,草案基本可行,赞同提请本次常委会会议表决通过。同时,有些常委会组成人员还提出了一些修改意见和建议。宪法和法律委员会于10月23日晚召开会议,逐条研究了常委会组成人员的审议意见,对修正案草案进行了认真审议。全国人大财政经济委员会、司法部、中国证券监督管理委员会的有关负责同志列席了会议。宪法和法律委员会认为,修正案草案总体是可行的。同时,提出以下修改意见:


一、有的常委会组成人员提出,股份回购特别是上市公司的股份回购,对债权人和投资者利益都有重大影响,应当慎重稳妥对待,法律对股份回购的情形及方式等规定要清晰、明确,不宜规定兜底条款或例外情形。宪法和法律委员会经研究,建议对草案作以下修改:一是删去第一款第(六)项中的“避免公司遭受重大损害”;二是删去第一款第(七)项“法律、行政法规规定的其他情形”;三是在第三款中明确,上市公司因第一款第(三)项、第(五)项、第(六)项情形收购本公司股份“应当通过公开的集中交易方式进行”,删去“国家另有规定的除外”。


二、在审议中,一些常委会组成人员对上市公司股份回购的具体实施和风险防范等提出了一些好的意见和建议。宪法和法律委员会经研究认为,对公司法有关资本制度的规定进行修改完善,赋予公司更多自主权,有利于促进完善公司治理、推动资本市场稳定健康发展。国务院及其有关部门应当完善配套规定,坚持公开、公平、公正的原则,督促实施股份回购的上市公司保证债务履行能力和持续经营能力,加强监督管理,依法严格查处内幕交易、操纵市场等证券违法行为,防范市场风险,切实维护债权人和投资者的合法权益。建议根据常委会组成人员的意见,在全国人大常委会的修改决定中提出明确要求。


此外,根据常委会组成人员的审议意见,还对修正案草案作了一些文字修改。


宪法和法律委员会已按上述意见提出了全国人民代表大会常务委员会关于修改《中华人民共和国公司法》的决定(草案建议表决稿),建议本次常委会会议审议通过。


修改决定草案建议表决稿和以上报告是否妥当,请审议。


全国人民代表大会宪法和法律委员会

2018年10月26日


五、 对上市公司的其他直接作用


(一)有利于提升股价


当市场不理性,公司股价严重低于股份内在价值时,为避免投资者损失,公司推出回购股份计划,减少股份供应数量,有利于股价上涨,有利于增强投资者持股信心。


(二)有利于上市公司实施现金管理,维护投资者利益


当上市公司账面上有很多货币资金,公司又没有合适的投资项目时,以往就是分红,但投资者在取得分红时,需要缴纳资本利得税。而通过回购股份,提升股价,就能更好地发挥货币资金的作用,又没有税收负担,更好地维护了投资者利益。


(三)有利于化解退市风险


根据沪、深交易所股票上市规则,如果公司股价连续20个交易日低于面值,就要退市。如果公司在股价跌破1元时,就推出股份回购方案,由于减少股份数量,提高每股净利润、每股净资产,有助于股价回到1元以上的安全区间,从而化解退市风险。当然,这公司必须有资金实施回购才行。



二维码

扫码加我 拉你入群

请注明:姓名-公司-职位

以便审核进群资格,未注明则拒绝

栏目导航
热门文章
推荐文章

说点什么

分享

扫码加好友,拉您进群
各岗位、行业、专业交流群