全部版块 我的主页
论坛 金融投资论坛 六区 金融学(理论版)
3609 0
2018-12-02

三、如何阅读城投债评级报告?

城投债评级报告一般都会包涵当地财力情况,善于阅读和利用评级报告,可以减轻对于各省、市、县级行政区域的财力数据搜集工作。

1、评级报告说了什么?

城投债是指地方政府出资设立的承担政府公益性项目投融资功能的主体(城投企业)所发行的各类债务融资工具。由于城投企业普遍承担当地基础设施及公共服务等公益性项目的投资建设,其经营与偿债能力与地方财力有着千丝万缕的联系,因此评级公司对城投企业进行信用评级时,都会将当地经济和财政实力作为重点关注的内容。

城投债评级报告中关于财政数据的说明通常在评级报告的前半部分,和地区国民经济发展水平同时列出。一般分为财政收入和支出部分介绍,不同地区财政收入部分的数据在口径和层级上都不尽相同。

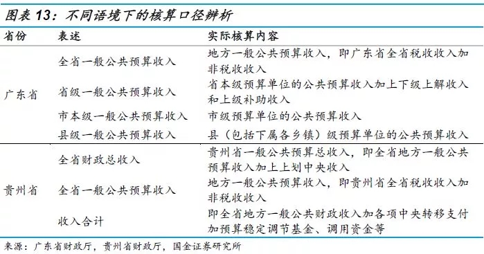
(1)核算级次

       核算级次通常有全省(市),省(市)级,省(市)本级。

       在口径上,全省的范围最大,省本级公共预算收入只包括省级预算单位的公共预算收入,而省级公共预算收入除省级预算单位收入外,还要包括下属市级地区税收分成收入、专项上解收入和其他来源于市级的收入。

       省本级公共预算支出只包括省级预算单位的公共预算支出,而省级公共预算支出除省级预算单位支出外,还要包括对下属市级地区一般性转移支付支出、专项转移支付支出和其他对下级的补助等支出。

从层级关系上讲,省级收入(支出)大于省本级收入(支出),市级收入(支出)大于市本级收入(支出),从数量上讲,通常市级收入(支出)大于省级收(支出)。

640.webp (14).jpg

(2)收入:分为宽窄口径,各两个层级

窄口径:核算的是地方一般公共收入(本级地方收入)和一般公共预算总收入,同时列出税收收入的占比和增长率,对于有下属高新区、产业园区的城市还会列出新区和园区内的财政收入,和土地出让金的变动情况。在表述中一般采用“XX市(财政)一般预算收入”和“XX市(财政)一般公共预算收入”。

       全口径:核算的是地方政府综合财力和地方政府财政收入,前者的范围更大,包括了国有经营资本预算收入或者预算外收入,后者是一般公共预算收入、政府性基金收入和预算外收入的总和。

(3)支出:按功能分类,有狭义刚性和广义刚性之分

       支出一般按功能进行分类,强调民生支出的变动,有评级报告中进一步对财政支出进行狭义刚性和广义刚性进行分类。将社会保障与就业、医疗卫生、教育和一般公共服务四个支出科目定义为狭义刚性支出,将狭义刚性支付加上一般预算支出中外交、国防、公共安全、科学技术、文化教育与传媒、环境保护等科目,但不包括城乡社区事务、农林水事务、交通运输和工业商业金融(采掘电力信息、金融监管支出)等事务四个科目,定义为广义刚性支出。


2、如何理解评级报告中的财政数据?


(1)城投债和地方政府财政收支的关系

       上文提到城投企业和地方政府土地财政的关系,有两条线,一是土地出让金和直接和间接返还,二是土地使用权的抵押,而城投债与地方财政最直接的关系是负担增量的市政基础设置建设的政府资本性支出。由于地方财政由“建设型”向“民生型”转变,2007年在财政支出中也取消了经济建设支出这一科目,但部分地区的城建支出仍然较大,一般财政收入和土地出让金收入无法满足,城投债是必要的弥补方式。

为更好的说明评级报告中的财政信息,我们对2017年各省一般公共预算收入的情况进行排序,选取广东省(第1)和贵州省(第23)为例,从城投债的角度比较两省及其地级市、园区的财政收入情况。

       总体上来看,广东省全省及各地级市城投债的发行规模大于贵州省。评级角度,广东省城投债发行主体评级整体高于贵州省,对比两省城投债发行规模排前两位城市,贵阳市AAA级8只,AA+级22只,AA级13只,广州市AAA级67只,AA+级2只,AA级10只;遵义市AA+级2只,AA级11只,深圳市AAA级24只,AA+级1只。两省较大的经济发展水平和财政实力差距,使得城投债的评级存在较大的差异。

640.webp (13).jpg 640.webp (12).jpg 640.webp (11).jpg 640.webp (10).jpg

(2)分析评级报告披露的信息要点

  • 省级地级市


       1)在阅读评级报告描述的地方财政信息时,需要关注统一口径下的财政收入绝对规模,注意不同语境下的统计口径,而且要关注地区经济总量和财政收入的关系。

地方政府收入的绝对规模在一定程度上代表了其可支配资金的规模,反应了其调控地方经济的实力。由于核算习惯,不同地方的评级报告中的地方财政口径并不相同,同时表述也并一致,需要我们根据给出的数据和语境进行判断。

640.webp (9).jpg

广东省、贵州省近年来经济增长保持平稳,贵州省的增长势头更快一些。尽管两省2016年以来,地方一般公共财政收入增速均出现大幅下滑,但广东省的增速仍显著高于贵州省。

640.webp (8).jpg


2)注意财政收入结构及其变动,税收收入占地方财政总收入的比重,关注市本级财政收入及税收收入占比。

财政收入的变动体现了地方经济发展的趋势和经济环境的态势,稳定、持续的财政收入增长为其地区的城投企业发展奠定了良好的资金环境,部分城投企业的盈利来源依赖政府的财政补贴和代建的基础设施项目的政府付费和回款,所以地方政府财政收入的变动会对其经营发展产生较大的影响。

贵州省在GDP保持高速增长的同时,地方一般公共预算收入增长率却自2012年以来逐年下降。税收收入占比从2011年的67.0%,上升到2014年的75.1%,2015和2016年税收收入和公共财政收入增幅均有下降,税收收入占比下降到71.8%,2017年由于税收收入增速回升,公共财政收入增速趋缓,税收收入占比反弹至73.1%。

广东省地方一般公共预算收入增长率和税收收入增长率在2015-2017年间逐年下降。广东省税收收入占比呈下降趋势,2017年广东省税收收入占一般公共预算收入的比例为78.39%,而2010年高达84.2%。税收收入增速的降低会对公共财政收入造成一定的负面冲击。

由于两省对于地方财政总收入的统计口径并不一致,我们采用广东省的口径,即地方财政总收入=一般公共预算收入+政府性基金收入,比较税收收入对两省财政总收入的影响。贵州省2016、2017年税收收入占地方财政总收入的比重为49.2%、45.8%,广东省为56.8%、52.4%。显然,贵州省的收入结构要差一些,同时由于基金收入占比过高,财政总收入波动更大。      

对比主要城市,从2017年一般公共预算来看,广州市是贵阳市的4倍左右,深圳市是遵义市的15倍以上(市本级为42倍);税收收入,广州市是贵阳市的4倍多,深圳市是遵义市的15倍以上(市本级近40倍);收入结构上,4个城市差别不大,税收收入占市级一般公共预算收入均在77%以上。市本级财政收入合计数据不是全口径数据,而是一般公共预算收入加上上年结余、调入资金、上级补助和下级上解等事项后,再减去上解上级支出,进而得到市本级实际可支配财力。税收收入与市本级收入的比值显示,贵阳市、深圳市税收收入占比较高,遵义市和广州市占比较低,表明转移收入、调入资金对遵义和广州的地方财力影响相对更大。

640.webp (7).jpg

640.webp (6).jpg

3)关注财政自给率,重视收入增长的来源。

       财政自给率表明一般公共预算收入对一般公共预算支出的覆盖率,反映公共财政的缺口程度,比率越低,财政对于转移支付的依赖性越高,地方政府财政平衡能力越差。财政自给率=一般公共预算收入(本级收入即税收+非税收收入)/一般公共预算支出。

从全省数据看,广东省财政自给率较高,2017年达到75.22%,而贵州省只有35.04%,财政自给率处于较低范围。分城市来看,贵阳、遵义市本级和市级财政独立性都低于广州和深圳,广州的市级财政独立性最高。

640.webp (5).jpg

4)从地方综合财力和财政独立性两个维度考察地方政府财政收入情况。

财政独立性=(上级补助收入-上解上级支出)/地方财政支出。如果地方政府的支出主要是由地方自有收入提供,则地方在财政支出上受到中央或上级政府干预较少,拥有较高的决策自主权;但如果地方支出主要依赖税收返还和转移支付,则中央或上级政府可以通过转移支付来影响地方政府的行为,地方的决策自主权将较低。财政独立性指标越大表明地方财政的独立性越低。

       我们以遵义市市级和深圳市市级的数据进行计算说明。遵义市级数据为0.57,深圳市市级为0.02,表明遵义市相较于深圳市对于转移支付的依赖性更高,财政独立性较低。

地方综合财力上,考虑到口径的统一性,我们采用计算三种财力的方式进行计算。以贵州省为例,2017年地方综合财力6,016.45亿元,其中公共财政财力4,913.01亿元,基金财力1,094.19亿元,国有资本经营财力9.25亿元。

5)看“土地”。

       这里的土地就是指国有土地出让金收入,即政府性基金收入中核算的主要部分。如果政府财政收入的变动受土地出让金影响较大,或者在土地出让金占地方一般预算收入比重较大的情况下,其增速波动较大,则该地区财政收入稳定性相对较弱。

我们计算得到广东省2017年国有土地出让金收入/地方政府性基金收入为91.8%,较2016年上升4.4个百分点,同时广东省2017年土地出让金收入同比增速大幅反弹至52.5%,说明广东省地方财力对土地出让收入的依赖性有所增加。

6)关注民生支出

刚性支出占比越大,地方政府的财政弹性越小,偿债能力相对越弱,政府的效率也相对较低,但评级报告中很少会直接披露刚性支出的规模,通常可以从民生支出的增长率角度衡量。

       4个城市中只有贵阳市每年披露民生支出的规模,2017年为376亿元,占一般公共预算支出65%,相比2010年提高了近8个百分点。

  • 园区


       园区由于其特殊的经济职能和任务,一般具有较好的经济发展水平和财政实力,其财政结构具有较强的稳定性,级别上分为国家级、省级、地市级和县级。以国家级园区为例,从普通地级市到直辖市都有设置,作为所在地(直辖)设区的市以上人民政府的派出机构,行政级别低于所在地人民政府,在财政隶属关系上和所在市其他辖区地位相同。例如,苏州工业园区和昆山经济技术开发区都是国家级园区,但是前者在财政级次上直接隶属于苏州市,后者则隶属于昆山市(苏州市下辖的县级市)。

       对于园区我们主要关注公共财政收入结构,上级转移支付收入和土地财政情况。对比广州开发区和遵义经济技术开发区的财政数据,主要结论如下:

      1)两个园区一般公共预算收入规模相差较大,但其结构较为接近。从税收收入占一般公共预算收入比重看,广州开发区一般公共预算收入结构趋好,遵义经济技术开发区有所下滑;广州开发区财政自给率高,公共财政收入对公共财政支出覆盖率大。

       2)遵义经开区更为依赖上级财政补贴,广州开发区本级财政实力较强。2016年遵义经开区上级补助收入是一般公共预算收入的111.8%,且较2015年大幅提高了34个百分点;广州开发区这一比例为48.95%,表明广州开发区财政独立性较高,而遵义经开区在财政上过度依赖上级的转移支付。

3)广州开发区土地财政依赖度更高,遵义经开区土地收入的占比较低。2016年广州开发区政府性基金收入是一般公共预算收入的52.87%,虽然较2015年比率出现大幅下降,主要因为国有土地出让金收入下滑,但仍处于较高水平,国有土地出让金变动对开发区财政有着较大影响。遵义经开区的土地财政性质较弱,2016年政府性基金收入只有一般公共预算收入的17.78%。

640.webp (4).jpg


附件列表
640.webp (7).jpg

原图尺寸 156.09 KB

640.webp (7).jpg

二维码

扫码加我 拉你入群

请注明:姓名-公司-职位

以便审核进群资格,未注明则拒绝

栏目导航
热门文章
推荐文章

说点什么

分享

扫码加好友,拉您进群
各岗位、行业、专业交流群