全部版块 我的主页
论坛 金融投资论坛 六区 金融实务版 投行专版
3341 1
2018-12-26

作为中国资本市场改革的见证者与参与者,普华永道及其所服务的企业一直活跃于资本市场的前沿,从大型国有企业改制上市、中概股“走出去”海外融资、高增长态势的重大资产重组及跨境并购,到新三版挂牌、私募融资、资产证券化,均感受到市场发展前进的魅力。


随着监管要求的不断提升,发行人成功上市的难度亦不断提高;特别对于互联网线上行业,在业务数据量剧增的前提下如何有效地对发行人的业务情况进行尽调,成为发行方、保荐机构及申报会计师所共同面临的挑战。


《关于网络游戏类公司IPO信息披露指引》


2017年3月, 《网络游戏公司首次公开发行和上市信息披露指引》在互联网上非正式公布,针对信息披露方面提出了具体和严格的要求。


640.webp (7).jpg


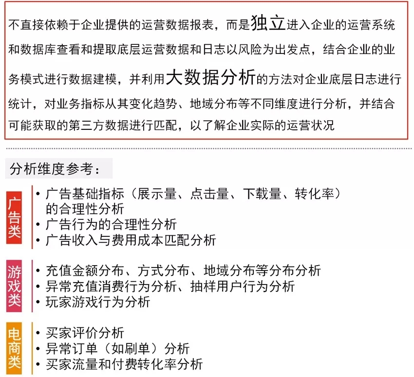
《指引》除了对于传统的信息系统控制的有效性提出核查要求,还首次提出数据分析的要求,要求发行人的保荐机构和申报会计师应通过大数据分析的技术深入了解发行人业务指标和财务指标的趋势和匹配性。由于互联网线上行业数据量巨大,通过传统的尽职调查手段满足监管的要求已变得越发困难。


普华永道通过引入不同的大数据分析技术和人工智能算法,结合在互联网线上行业的丰富经验,通过建立不同的分析模型对发行人运营数据和日志进行分析,协助保荐人深入理解发行人真实的业务情况,应对内部质控部门和监管机构的要求。


数据尽职调查的步骤


640.webp (6).jpg


640.webp (5).jpg


场景一:广告虚假流量识别分析


广告充斥在我们生活的每一个角落,每日均产生大量的业务数据,通过传统的尽调手段难以充分了解广告投放的真实性。如何从广告业务数据中挖掘信息,了解广告的实际投放效果与广告主协议需求的一致性,充分了解广告业务是否真实发生,是保荐机构不得不思考的问题。


640.webp (4).jpg


640.webp (3).jpg


场景二:电商行业中商品评价真实性的判断分析


大数据时代背景下,电商行业也面临数据急剧扩张带来的种种挑战。面对海量的产品评价数据,如何判断评价中是否存在“注水评论”、“僵尸用户”等掺假行为也成为保荐机构日益重视的问题。为了能够快速有效的识别疑似异常评价,我们可以借助自然语言处理技术(NLP)、并结合深度学习算法等工具来有效实现买家评论的情感分析与分类。


640.webp (2).jpg



640.webp (1).jpg


场景三:游戏行业中的自充值行为分析


鉴于游戏行业中,存在利益相关者通过“游戏公会”等自组织的游戏玩家群体进行自充值的行为,而该类行为无法通过传统的核查手段进行有效识别。


借助数据分析方法,我们可结合游戏玩家的包括玩家充值账号、IP地址、设备号码、游戏昵称等信息,对游戏玩家的充值行为进行关联分析,利用Apriori算法,挖掘频繁项集,了解游戏充值玩家的关联性,结合关联玩家的充值金额、充值频次等游戏行为数据,协助识别该类自充值行为。


640.webp.jpg


二维码

扫码加我 拉你入群

请注明:姓名-公司-职位

以便审核进群资格,未注明则拒绝

全部回复
2019-9-24 17:44:35
原数据团队为客户提供互联网数据尽职调查、真实性验证、数据质量审查服务,查验互联网公司(广告、游戏、媒体、电商、视频网站、在线教育、互联网医疗、各类APP等)平台数据真实性(互联网作弊审查)。

原数据团队对目标公司数据仓库中的原始信息进行提取、清洗、建模、运算、分析、验证帮助投资机构和监管机构还原互联网企业真实数据水平,降低投资与合作风险。

为了提升投资机构众多项目初审工作效率,原数据推出了外部尽调报告,内容包括目标公司的财务分析、法律诉讼情况、媒体关注度(活跃度、新闻事件等)、关键数据分析(日活、月活、下载、点击等)、行业互联网数据对比分析、用户群体画像分析(年龄、区域、收入、评价等)。投资机构花费较低成本,便可快速了解目标公司平台的整体情况,协助判断是否值得继续推进。

具体请参考下面报告模板链接,该报告中的名字和数据均是虚拟或经过脱敏处理。
https://mp.weixin.qq.com/s/kXPDiXJS6O6JUoAlM1IFQg
二维码

扫码加我 拉你入群

请注明:姓名-公司-职位

以便审核进群资格,未注明则拒绝

栏目导航
热门文章
推荐文章

说点什么

分享

扫码加好友,拉您进群
各岗位、行业、专业交流群