全部版块 我的主页
论坛 金融投资论坛 六区 金融实务版 投行专版
1069 0
2019-01-02

·       索 引 号 : 07B150303201801730

信息所属单位:农产品加工局

·       信息名称:农业农村部等15部门关于促进农产品精深加工高质量发展若干政策措施的通知

生效日期:2018年12月25日

·       文  号:农产发【2018】3号

发布日期:2018年12月29日

·       内容概述:

为深入贯彻落实党的十九大精神,实施乡村振兴战略,根据2018年中央1号文件提出的“实施农产品加工业提升行动”要求和国务院领导批示精神,农业农村部等15部门联合制定促进农产品精深加工高质量发展若干政策措施。

农业农村部等15部门关于促进农产品精深加工高质量发展若干政策措施的通知

  农产品精深加工是在粗加工、初加工基础上,将其营养成分、功能成分、活性物质和副产物等进行再次加工,实现精加工、深加工等多次增值的加工过程,是延长农业产业链、提升价值链、优化供应链、构建利益链的关键环节,是推进农业供给侧结构性改革、加快农业农村现代化的重要支撑力量。促进农产品精深加工高质量发展,对于农业提质增效、农民就业增收和农村一二三产业融合发展,推动农产品加工技术装备提升,实施乡村振兴战略,保持国民经济平稳较快增长,都具有十分重要的意义。

  近年来,我国农产品精深加工发展迅速,有效推动了农产品加工转化增值,但总体上由于发展时间短,创新发展能力不足,政策扶持不到位,工作机制不完善,产业链条短,上下游环节不匹配,增值空间有限,迫切需要提高政策的指向性、精准性和可操作性,促进农产品精深加工增品种、提质量、创品牌,加快转型升级发展,提高质量效益和竞争力。为深入贯彻落实党的十九大精神,实施乡村振兴战略,根据2018年中央1号文件提出的“实施农产品加工业提升行动”要求和国务院领导批示精神,现就促进农产品精深加工高质量发展若干政策措施,通知如下。

  一、优化产业结构

  统筹推动农产品精深加工与初加工、综合利用加工协调发展,与专用原料生产、仓储物流(含冷链物流)、市场消费等上下游产业有机衔接,与营养健康、休闲旅游、教育文化、健康养生和电子商务等农村产业有机结合、深度融合。定期监测分析大宗农产品精深加工和综合利用产能布局,引导过剩产能化解转移和短缺产能加快建设,优化产业链布局。提升玉米加工特别是东北地区玉米加工产品附加值,加快发展秸秆、玉米芯等综合加工利用。引导水稻、小麦等口粮适度加工,减少因过度加工造成的资源浪费和营养流失。加大果品、蔬菜、茶叶、菌类、中药材、畜产品和水产品等营养功能成分提取开发力度,以满足需求为导向,不断增加营养均衡、养生保健、食药同源的加工食品和质优价廉、物美实用的非食用加工产品的市场供应。探索多主体参与、多层次联动的农产品和加工产品市场化收购制度,建立健全农产品市场化收购调运、仓储物流和应急供应体系。

  二、加快布局调整

  农产品精深加工产能要向粮食生产功能区、重要农产品生产保护区、特色农产品优势区、现代农业示范区和现代农业产业园布局,推动农产品就地就近转化增值;要向大中城市郊区、加工园区、产业集聚区和物流节点发展,实现节能减排和节本降耗,提高精深加工产品市场竞争力。依托现有加工园区、物流园区、产业集聚区等,建设一批产业发展规模大、科技创新能力强、精深加工程度深、示范带动机制好、政策保障环境优的全国农产品精深加工示范基地,遴选推介一批农产品精深加工发展典型企业和综合利用典型模式,引导其对接国际市场,打造国际化品牌,形成国家竞争力。要通过PPP等方式,撬动更多社会资本加大加工园区、聚集区基础设施和公共服务体系建设的投资力度。依托大数据、云计算等信息化手段,加快形成品种专用、生产定制、产销对路的精深加工引领生产发展的新模式。

  三、积极培育精深加工企业

  把培育精深加工企业作为一项重要措施,支持加工企业加快技术改造、装备升级和模式创新,向产业链中高端延伸,向研发设计和品牌营销这两端延伸,不断提升企业加工转化增值能力,实现新兴加工业“腾笼换鸟”、传统加工业“凤凰涅槃”,促进加工企业由小到大、加工层次由粗(初)到精(深)、加工业态由少到多、加工布局由散到聚。引导加工企业依靠科学技术,牢固树立质量、诚信、品牌发展理念,建设全程质量控制、清洁生产和可追溯体系,生产开发安全优质、营养健康、绿色生态的各类食品及加工品,促进资源循环高值梯次利用。支持龙头企业采取兼并重组、股份合作、资产转让等形式,建立大型企业集团或利益联结机制,带动中小微企业发展,提升企业引领行业发展能力。鼓励一批在经济规模、科技含量和社会影响力方面具有引领优势的加工企业突出主业,适度延伸产业链条,增强核心竞争能力和辐射带动能力,形成一批领军企业和平台型企业。支持企业牵头成立科技创新联盟,推动“产学研推用”一体化发展。引导企业弘扬精益求精、追求卓越、争创一流的“工匠”精神。引导加工企业与农民合作社和农民构建紧密的利益联结机制,着力扶持一批农村一二三产业融合发展利益共同体,让农民更多地分享精深加工带来的增值收益,促进就地就近就业增收。

  四、提升技术装备水平

  实施科技创新驱动战略,加快建设一批农产品精深加工装备研发机构和生产创制企业,推动高等学校设立农产品加工装备相关专业,提升我国农产品精深加工技术装备研发能力。深入实施农产品精深加工提升行动,加大生物、工程、环保、信息等技术集成应用力度,加快新型非热加工、新型杀菌、高效分离、节能干燥、清洁生产等技术升级,开展精深加工技术和信息化、智能化、工程化装备研发,攻克一批农产品精深加工关键共性技术难题,取得一批行业亟需的科技创新成果,提高关键装备国产化水平。采取先进的提取、分离与制备技术,加快推进秸秆、稻壳米糠、麦麸、油料饼粕、果蔬皮渣、畜禽皮毛骨血、水产品皮骨内脏等副产物综合利用,开发新能源、新材料、新产品等。建立精深加工和综合利用加工技术装备目录,支持和鼓励企业和单位攻破关键核心技术。

  五、加强人才培养

  组织实施好全国农产品加工业人才培训行动。农产品加工学科群重点实验室、技术集成科研基地、技术体系加工岗位科学家所在实验室等科技创新基地,应建立企业人员参与研究的相关机制(如设立流动岗位等),建立吸引企业研发人员到实验室开展联合攻关、开展新技术、新产品研发等工作;建立健全科研人员校企、院企共建双聘机制,引导科研人员到企业挂职或兼职,将与企业开展合作、解决企业实际问题等指标纳入科研项目申报的前提条件。国家重点研发计划等科研项目立项、评估、考核、验收等环节,适当增加企业人员比例,把解决企业现实问题纳入考核指标。以科技创新与推广、经营管理、企业家和职业技能人才为重点开展专题培训。推动国家农产品加工技术研发体系、农产品加工科技创新联盟和农产品加工科技成果转化服务平台建设。逐步建立涉农专业毕业生到农业企业、合作社等新型经营主体实习的培养制度,缓解毕业生实践能力不足和企业用工难等问题。

  六、加大财政支持力度

  鼓励地方加强对相关资金统筹整合力度,围绕农产品产后商品化处理、初加工、精深加工、综合利用加工等关键环节,以及农村一二三产业融合发展需要,加快提升精深加工产能,将农产品及其加工副产物收集再利用、节能环保等设施设备纳入支持范围。国家重点研发计划、技术创新引导专项等科研项目,适当扩大农产品精深加工技术装备科研工作的支持力度,建立数字化加工车间,推动互联网、大数据、人工智能和农产品精深加工深度融合。鼓励各地综合运用贴息、奖补等政策,按规定统筹相关资金支持精深加工企业发展。逐步将农业企业、合作社等新型经营主体纳入培训机构范围,依托其开展农业技术、经营管理等培训,既满足培训学员的实际操作需求,也能补贴新型经营主体,拓宽其经营范围。落实农产品加工企业可以凭收购发票按规定抵扣增值税政策。

  七、强化金融服务

  鼓励金融机构综合考虑自身发展战略、企业状况和市场定位等因素,加大对重点精深加工企业、综合利用加工短缺产能和重要特色农产品原料收购的信贷支持力度,合理提高授信额度,允许符合条件的企业流动资金贷款周转使用,满足企业对差异化金融服务的有效需求。不断创新产品和服务,加大对农业产业化龙头企业的信贷支持,引导担保机构在企业贷款、发行债券等进行担保增信,建立多层次风险缓释措施和风险分担机制。建立偿还意外风险保障制度,拓宽精深加工企业融资渠道。支持符合条件的农产品精深加工企业申请发行农村产业融合发展专项债券,申请上市、新三板等挂牌融资。

  八、落实用地政策

  各地应细化用地用途分类,增加农产品精深加工、综合利用加工和仓储流通设施用地规划空间。对农产品精深加工、综合利用加工和仓储流通设施建设用地,在年度新增建设用地计划指标安排上予以倾斜支持。优先考虑现代农业示范区、现代农业产业园、农产品精深加工示范基地、加工园区、产业集聚区建设用地,引导加工企业入驻加工园区、产业集聚区集中发展。支持农村集体经济组织依法办理审批手续后,以集体建设用地使用权入股、联营等形式与其他单位、个人共同兴办农产品精深加工企业。支持精深加工企业将企业总部和加工产能向县城和中心镇转移。城乡建设用地增减挂钩节余的用地指标要重点支持农产品精深加工发展。市、县农业农村和自然资源等部门应加强在农产品精深加工、综合利用加工用地落实方面的沟通协作,切实做好用地保障。

  九、建立工作机制

  各级农业农村部门要按照《国务院办公厅关于进一步促进农产品加工业发展的意见》要求,发挥牵头作用,履行规划、指导、管理、服务等职能,督促各项政策措施落实。有关部门要各司其职,密切配合,形成合力。各地要将加工产值与其农业产值的比值纳入经济社会发展绩效考核指标体系,支持科研院所、高等院校、现代农业产业技术体系、农业各类产业联盟、行业组织加强科普宣传,引导广大消费者科学消费、健康消费,共同推动农产品精深加工发展,为实施乡村振兴战略、促进农业农村现代化提供强有力的支撑。


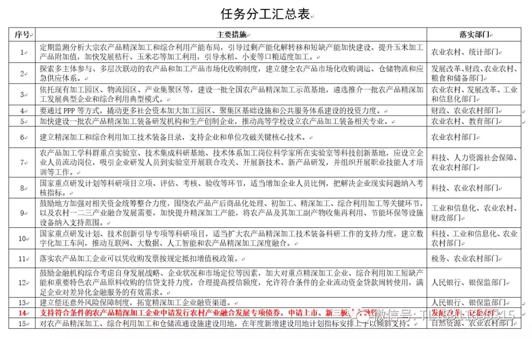
   附件:任务分工汇总表

  农业农村部  国家发展改革委  教育部   科技部

  工业和信息化部    财政部   人力资源社会保障部

  自然资源部  人民银行  税务总局  市场监管总局

  统计局    银保监会   证监会  粮食和物资储备局

  .

                      2018年12月25日

640.webp (6).jpg


二维码

扫码加我 拉你入群

请注明:姓名-公司-职位

以便审核进群资格,未注明则拒绝

栏目导航
热门文章
推荐文章

说点什么

分享

扫码加好友,拉您进群
各岗位、行业、专业交流群