全部版块 我的主页
论坛 新商科论坛 四区(原工商管理论坛) 行业分析报告
1279 6
2019-01-16
摘要:为保障乡村振兴战略的实现, 日本发布了一系列法律法规, 并成立了专门的乡村振兴实施机构。本文通过系统梳理日本乡村振兴相关法律体系和机构设置, 分析日本各发展阶段的不同目标、措施和效果, 在此基础上提出中国实施乡村振兴战略的政策建议:成立专门的工作领导小组, 统一部署实施乡村振兴战略;因地制宜, 针对不同乡村特点制定适宜的振兴政策;避免大规模重复建设, 保持乡村自然风貌;生态优先, 大力发展可持续农业。

当前, 中国处于工业化中后期、信息化快速发展期、城镇化中期、全面建成小康社会决胜期以及全面建设社会主义现代化国家新时期[1,2], 但中国城乡发展不平衡不充分问题突出。2016年, 城市居民人均收入和消费分别是农村居民的2.72和2.28倍, 非农业产业的全员劳动生产率为农业产业的4.09倍[3], 乡村发展是社会主义现代化建设的薄弱环节。党的十九大报告首次提出实施乡村振兴战略, 并将其列为决胜全面建成小康社会需要坚定实施的7大战略之一。乡村振兴战略是今后解决“三农”问题、全面激活农村发展新活力的重大行动[4]。日本与中国同属东亚小农国家, 人多地少、劳动力资源丰富, 农业农村发展情况较为接近, 并且在20世纪60—70年代同样面临诸如农村经济增速放缓、城乡收入差距拉大、大量劳动力外移导致的耕地闲置及地区间发展不平衡等问题, 学习和借鉴日本经验可为推动中国特色的乡村振兴战略提供有益参考。

1、日本乡村振兴支持政策体系

根据日本乡村振兴战略各个阶段实施目标的不同, 其大致可以分为3个阶段。

第一个阶段 (第二次世界大战结束至20世纪70年代中期) :以扩大土地规模经营、合并村镇、开展基础设施建设为施政主线。围绕这个目标, 日本制定了一系列相关法律法规。1952年出台《农地法》, 确立农户对耕地的所有权。1962年再次修订《农地法》, 允许农地出租和买卖, 扩大了农地经营规模, 激发了农户的生产积极性。1947年出台《农业协同组合法》, 确立农业协同组合 (简称农协) 制度。在农协的组织下, 农户生产的农产品得以集中有计划地销售, 大大提高了农户的议价能力, 避免了过多的中间商对农户生产利润的挤压, 这对提高日本农民的收入起到决定性作用。日本政府除通过已有城镇吸纳农村富余劳动力外, 还推行就地城镇化, 于1953和1956年分别出台了《町村合并促进法》和《建设促进法》, 采用合并现有村镇、集中进行经济建设的方法提升城镇化水平, 缩小城乡差距。1961年日本制定了《农业基本法》, 这是日本有关农业农村政策的基本法律, 目标是缩小农业与其他产业劳动生产率的差距, 增加农民收入, 使农民与其他产业劳动者的收入均衡。1953和1965年分别出台的《离岛振兴法》和《山村振兴法》等法律加大了对落后山区的基础设施建设支持力度, 缩小了区域差距, 促进了均衡发展 (图1) 。这一阶段的政策取得了良好的效果。到1975年, 日本的城乡收入差距从1950年的1.19倍缩小到0.95倍, 日本农民收入甚至超过了城镇居民。城市的数量从1950年的254个增加到644个[5], 城镇化水平从1950年的37.5%提高到1975年的71.9%。

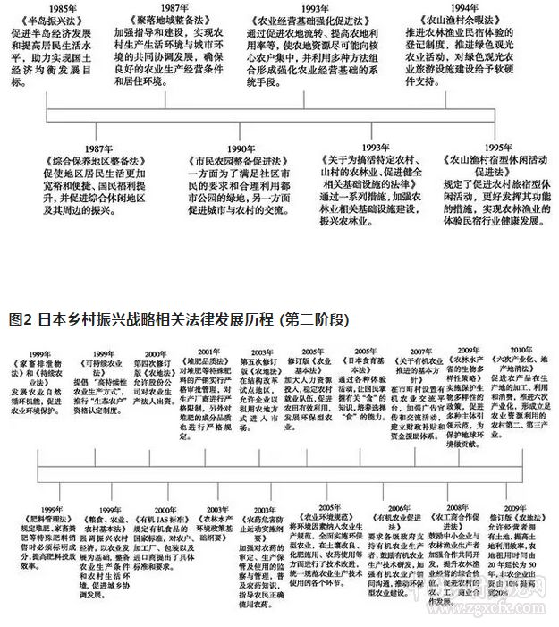
第二个阶段 (20世纪70年代中后期至90年代末) :在继续鼓励和扩大农业生产经营规模的同时, 随着国民生活水平的提高、闲暇时间的增加, 日本开始注重大力发展乡村旅游, 促进乡村旅游资源的开发和城乡交流。20世纪70年代末, 日本政府发起造村运动, 并陆续颁布了《综合保养地区整备法》 (1987) 、《市民农园整备促进法》 (1990) 、《关于为搞活特定农村、山村的农林业、促进健全相关基础设施的法律》 (1993) 、《农山渔村余暇法》 (1994) 、《农山渔村宿型休闲活动促进法》 (1995) 、《关于促进建设优良田园住宅的法律》 (1998) 等法律, 旨在通过发展农业产业化与乡村旅游等新型农业经营形式促进城市和农村的交流, 提升国民福利, 促进农家乐健康发展以及周边地区的振兴 (图2) 。然而由于大规模开发休闲度假旅游设施, 一度带来了重复建设、生态环境破坏、投资过热等突出问题。

第三个阶段 (进入21世纪后) :围绕出现的农业产值降低、农业劳动力减少、人口老龄化问题突出、弃耕面积扩大和粮食自给率降低等问题, 2000年以后日本的农业政策主要以保障农业可持续发展和粮食安全、提高农村地区活力为主要施政方向。1999年, 日本制定《粮食、农业、农村基本法》, 政策重心从农业生产转移到粮食、农业和农村三者并重上来。针对农业劳动力短缺问题, 日本分别于2000和2003年对《农地法》进行第4次和第5次修订, 并陆续出台了《农业基本法》 (2005) 、《农工商合作促进法》 (2008) 等, 旨在逐步放宽公司法人进入农业的限制, 培育有效率的、稳定的农业经营体。2010年, 为了实现提高粮食自给率、充分利用农业农村资源以及留住各类型农业人才的目标, 日本又制定了《六次产业化、地产地消法》, 引进户别所得补偿制度、推动农山渔村六次产业化等政策措施。此外, 日本开始注重环保型农业、有机农业的发展, 20世纪90年代末期出台了一系列关于农业生态保护的法律, 如《家畜排泄物法》 (1999) 、《持续农业法》 (1999) 、《可持续农业法》 (1999) 以及《肥料管理法》 (1999) 等, 旨在从生产各个环节发展循环农业, 保护农业生态环境。针对日本国内日益关注的食品安全问题, 日本陆续出台《有机JAS标准》 (2000) 、《有机农业促进法》 (2006) 等法律, 大力推动有机农业的发展 (图3) 。
乡村振兴18.jpg

图3 日本乡村振兴战略相关法律发展历程 (第三阶段)

2、日本乡村治理机构设置

为了加大对农业农村振兴计划的支持力度, 日本在2001年的机构改革中将主管农田水利的构造改善局改组为农村振兴局, 下设总务课、农村政策部、整备部3个机构 (图4) [6]。其主要工作任务是有效利用废弃耕地、保持农业多功能性、培育多种经营主体、促进城乡交流以及保护农业资源与生态环境等。

2.1 农村政策部

下设农村计划课、地域振兴课、都市农村交流课及农村环境课。农村计划课主要负责农业振兴地区制度、农地转用许可制度等设计, 以及农业振兴区发展规划、农地用地规划、种植业、渔业以及山区振兴发展规划的编制和指导, 从事国家土地调查等相关业务。地域振兴课包括日本型直接支付室和中山间地域室, 主要职责是防止农地荒废和促进农地再利用, 制定和执行中山间地区等的直接支付制度。都市农村交流课负责促进城市和农山渔村的共生和交流, 推广来往城市和农山渔村的新生活方式, 使城市和农山渔村各自居住的人们分享彼此地域的魅力, 促进“人、产品、信息”的来往。农村环境课包括农村环境对策室和鸟兽对策室, 其中环境对策室负责开展世界农业遗产与日本农业遗产的申请和认定工作, 维持农村地区的生态环境和生物多样性;鸟兽对策室负责防止鸟兽对农业生产活动的危害。

2.2 整备部

下设设计课、土地改良企划课、水资源课、土地资源课、地域整备课和防灾课。设计课负责农业生产基础和农村生活环境的整顿。水资源课负责农田水利设施的维护和管理。土地资源课下设培育农业经营主体基础工作促进室和农业多功能补贴促进室, 其中培育农业经营主体基础工作促进室主要负责沟通协调、指导和实施农业和山区渔业振兴项目;农业多功能补贴促进室通过多功能支付补助金, 支持区域联合活动, 以维护和展示农业和农村社区的多方面功能。地域整备课主要负责农业道路开发项目、农村发展综合开发项目以及农村居民点排水工程规划等区域经济效益测算。
乡村振兴19.jpg
图4 日本乡村治理机构设置

3、结论和政策建议

日本在乡村治理和建设中面临许多与中国相似的问题, 如产业结构失衡、城乡差距较大、农业劳动力不足、耕地荒废等, 其经过60年的努力, 通过改革土地制度、扩大经营规模、促进城乡交流、持续改善乡村治理体制等途径, 使得农业生产力大大提高, 城乡收入差距逐渐消除。但是, 城镇化进程中的耕地面积下降、农村劳动力匮乏以及产业结构不合理等现象尚未得到根本改善。近年来, 日本致力于通过调整农业产业结构、吸引年轻劳动力以及保护农村生态环境等措施来活化乡村。汲取日本的经验和教训, 本文对中国的乡村振兴战略提出如下政策建议。

3.1 成立专门工作领导小组, 统一部署实施乡村振兴战略

日本成立了专门的乡村振兴局, 全面统筹振兴制度设计和实施、废弃耕地利用、农业多功能性维持和开发、多种经营主体培育、城乡融合以及资源环境保护等与乡村振兴有关事项, 保障了各项举措的全面落实。乡村振兴战略全面覆盖农业、农村和农民, 涉及产业发展、民生保障、人才培育、生态保护、文化建设、治理结构等多个方面, 且各事项相互联系和促进, 彼此影响和制约, 是一项复杂的系统工程。因此, 中国需要从中央层面成立专门的工作领导小组, 在系统分析产业、民生、人才、生态和文化彼此联系的基础上, 开展顶层政策设计, 在法律法规制定、制度建设、机构设置、干部配备、要素供给、资金投入等方面全方位谋划, 确保各事项统筹均衡全面推进。

3.2 因地制宜, 针对不同乡村特点制定适宜的振兴政策

日本在乡村振兴战略中特别注重因地制宜, 如针对一些村落人口稀少的情况制定了《过疏地域振兴特别措施法》, 对人口稀少的农村地区进行综合建设, 包括培育特色产业, 改善道路、交通、卫生、娱乐等基础设施条件, 改善居民住房条件等。对于在国土、水源、自然环境保护方面具有重要意义的边远山村, 日本于1965年制定了《山村振兴法》, 将这些村设为“振兴村”, 作为国家重点扶持的对象, 给予山区补助, 主要建设的内容为开发土地、森林、水利等未利用资源, 防止和消除水害、风雪、森林火灾的危害等。日本还针对离岛地区、农振地区和城市规划区重叠的地区、综合保养地区、市民农园等分别出台了《离岛振兴法》《聚落地域整备法》《综合保养地区整备法》以及《市民农园整备促进法》等。中国有300多万个村庄, 自然环境与社会经济条件各异, 开展乡村振兴行动, 应该在对各区域经济发展水平、产业基础、开发程度、民俗文化、资源禀赋等状况详细分析的基础上, 根据区域位置、资源禀赋和开发程度等划分不同的振兴区域类型, 制定有针对性的振兴方案。

3.3 避免大规模重复建设, 保持乡村自然风貌

20世纪80年代末, 日本为了发展乡村观光旅游, 颁布了《综合保养地区整备法》等一系列法律, 出台一系列财政金融优惠措施, 鼓励地方政府建设休闲度假疗养设施。由于休闲娱乐设施过剩且地区偏远, 这个计划不仅没有达到振兴乡村旅游产业的效果, 还带来严重的生态环境问题, 并助长了投机行为, 导致地方政府高额的债务危机。目前, 中国在乡村治理过程中, 不少地方也出现类似的盲目建设休闲娱乐设施、照搬城市建设模式以及破坏生态环境等问题。针对此现象, 建议在乡村振兴过程中严格规范资金的使用渠道, 科学引导和规划建设项目。在建设过程中注重保持乡村的原有特色, 多使用乡土材料, 多搞具有地方特色的建设, 真正将农村建设成为与城市相辅相成的地区, 以展现农村特有的风貌和乡土气息。

3.4 生态优先, 大力发展可持续农业

日本非常注重针对可持续农业、有机农业以及农村环境保护的立法工作。1999年7月日本颁布实施了新的《食物、农业、农村基本法》, 成为指导日本振兴农村经济和实现农业可持续发展的母法。之后又制定实施了《家畜排泄物法》 (1999) 、《肥料管理法》 (1999) 和《持续农业法》 (1999) 、《有机农业促进法》 (2006) 等, 作为配套。在中国, 环境污染对粮食安全、人体健康造成严重威胁, 制约了农业的可持续发展。因此, 建立农业资源有效保护、高效利用的政策和技术支撑体系, 优化农业发展布局, 开展农业环境污染调查和生态修复工作, 发展可持续农业, 改变资源开发强度过大、利用方式粗放的状况是当务之急。

(来源:高新技术产业经济研究院:http://www.achie.org/zt/xczx/zxdt/2019/0115/7219.html)

附件列表
乡村振兴20.jpg

原图尺寸 59.45 KB

乡村振兴20.jpg

乡村振兴17.jpg

原图尺寸 110.84 KB

乡村振兴17.jpg

二维码

扫码加我 拉你入群

请注明:姓名-公司-职位

以便审核进群资格,未注明则拒绝

全部回复
2019-3-5 17:24:12
二维码

扫码加我 拉你入群

请注明:姓名-公司-职位

以便审核进群资格,未注明则拒绝

2019-7-19 23:57:11
谢谢分享!!!
二维码

扫码加我 拉你入群

请注明:姓名-公司-职位

以便审核进群资格,未注明则拒绝

2020-3-30 14:49:20
谢谢分享!!!
二维码

扫码加我 拉你入群

请注明:姓名-公司-职位

以便审核进群资格,未注明则拒绝

2020-3-30 14:49:47
谢谢分享!!!
二维码

扫码加我 拉你入群

请注明:姓名-公司-职位

以便审核进群资格,未注明则拒绝

2020-3-30 14:50:03
谢谢分享!!!
二维码

扫码加我 拉你入群

请注明:姓名-公司-职位

以便审核进群资格,未注明则拒绝

点击查看更多内容…
相关推荐
栏目导航
热门文章
推荐文章

说点什么

分享

扫码加好友,拉您进群
各岗位、行业、专业交流群