全部版块 我的主页
论坛 金融投资论坛 六区 金融实务版 投行专版
906 0
2019-01-29

企业上市过程中

经常会遇到种种问题

希望可以有一个权威的解答

今天的文章,就带来上交所

关于企业上市的三十问

上市大致需要多长时间?

如何选择合适的上市主体、确立上市架构?

股票发行审核有哪些主要程序?

发行审核中监管部门主要关注哪些问题?

.......

这些疑问,都能在今天的文章中找到答案


目 录

1. 我国多层次资本市场的结构是怎样的?

2. 如何判断所属行业是否适合上市?

3. 上市大致需要多长时间?

4.上市大致需要承担哪些费用?

5. 上市过程中可能涉及哪些机构?

6. 如何选择中介机构?

7. IPO与重组上市的主要区别?

8. 改制设立股份有限公司有哪些主要程序?

9.如何选择合适的上市主体、确立上市架构?

10. 上市前能否对员工进行股权激励,该如何设计员工持股平台?

11. 外商投资企业改制上市需注意哪些问题?

12. 改制过程中资产业务重组应注意哪些问题?

13. 上市前是否需要引进私募投资机构?

14.有限责任公司整体变更成股份有限公司时,净资产折股如何纳税?

15. 股票发行审核有哪些主要程序?

16. 首次公开发行股票并上市需要具备哪些主要条件?

17. 发行审核中监管部门主要关注哪些问题?

18. 针对财务信息披露质量,发行审核重点关注哪些方面?

19.发行审核中如何判断同业竞争?发行人应如何避免同业竞争?

20. 针对关联交易,发行审核中重点关注哪些方面?

21. 发行审核中如何把握和判断重大违法行为?

22. 新三板挂牌企业IPO的主要流程有哪些?

23. 新三板挂牌企业IPO需要注意什么问题?

24.如何选择合适的上市地?

25. 境内外上市有何差异?

26. 沪深交易所是否存在分工?

27. 企业的市盈率是否和上市地有关?

28. 上海证券交易所有哪些优势?

29.上交所的市场服务体系是怎样的?

30. 上交所在企业上市方面可提供哪些服务?


1.

我国多层次资本市场的结构是怎样的?


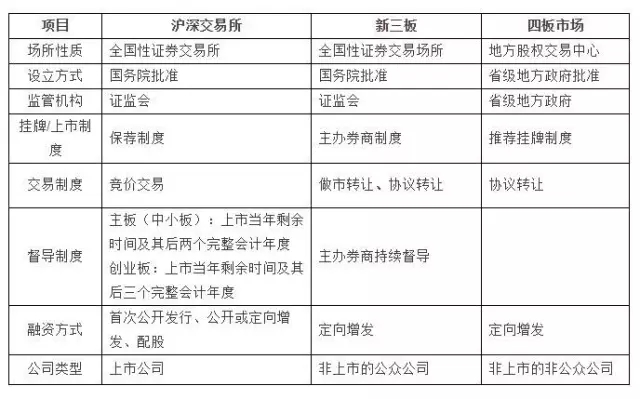
我国多层次资本市场目前主要由交易所市场(上海证券交易所、深圳证券交易所)、新三板(全国中小企业股份转让系统)、四板市场(区域股权交易中心)等构成,每个市场都各自扮演着其重要角色。现有的多层次资本市场已经能够基本满足不同类型的企业在不同发展阶段的融资需求。


640.webp.jpg


我国多层次资本市场目前主要由交易所市场(上海证券交易所、深圳证券交易所)、新三板(全国中小企业股份转让系统)、四板市场(区域股权交易中心)等构成,每个市场都各自扮演着其重要角色。现有的多层次资本市场已经能够基本满足不同类型的企业在不同发展阶段的融资需求。沪深交易所作为场内交易市场,与新三板市场和四板市场具有显著区别,其主要区别如下:

640.webp (1).jpg


2.

如何判断所属行业是否适合上市?


《首次公开发行股票并上市管理办法》明确规定,发行人的生产经营须符合法律、行政法规和公司章程的规定,并符合国家产业政策。


下列行业(或业务)将受到限制:


(1)国家发改委最新发布的《产业结构调整指导目录》中限制类、淘汰类的行业及国家专项宏观政策调控的行业;

(2)有些行业虽不受限制,但法律、政策对相关业务有特别制约的也将受到限制,如国家风景名胜区的门票经营业务、报刊杂志等媒体采编业务、有保密要求导致不能履行信息披露义务最低标准的业务等。


对于特殊行业,在审核实践中通常会从以下几个方面判断:


(1)企业经营模式的规范性、合法性;

(2)募集资金用途的合理性;

(3)所属行业技术标准的成熟度;

(4)所属行业监管制度的完备性;

(5)市场的接受程度;

(6)对加快经济增长方式转变、经济结构战略性调整的推动作用;

(7)所属行业上市与公众利益的契合度。

3.

上市大致需要多长花时间?


一般情况下,企业自筹划改制到完成发行上市总体上需要3年左右,主要包含重组改制、尽职调查与辅导、申请文件的制作与申报、发行审核、路演询价与定价及发行与挂牌上市等阶段。具体上市流程图如下:


640.webp (2).jpg


如果企业各方面基础较好,需要整改的工作较少,则发行上市所需时间可相应缩短。


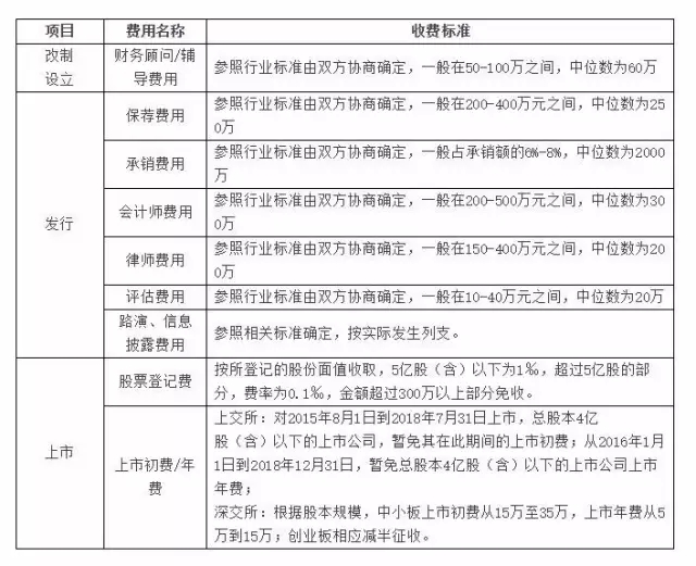
4.

上市大致需要承担哪些费用


从目前实际发生的发行上市费用情况看,我国境内发行上市的总成本一般为融资金额的6-8%,境外为8-15%。

境内上市具体收费标准如下表(仅供参考):


640.webp (3).jpg


以上费用项目中,占主体部分的保荐费用、承销费用、会计师费用、律师费用和评估费用可在股票发行溢价中扣除。另外,如果地方政府为鼓励和支持企业改制上市提供相关资助的,企业上市所需费用也会相应减少。



5.

上市过程中可能涉及哪些机构?


企业改制上市是一项系统工程,需要企业与相关机构共同努力,主要涉及的机构如下:


(1)中介机构:主要包括保荐机构(有保荐业务资格的证券公司)、会计师事务所及律师事务所。


保荐机构是最重要的中介机构,是企业改制上市过程中的总设计师、各中介机构的总协调人、文件制作的总编撰。保荐机构应当严格履行法定职责,遵守业务规则和行业规范,对发行人的申请文件和信息披露资料进行审慎核查,督导发行人规范运行,对其他中介机构出具的专业意见进行核查,对发行人是否具备持续盈利能力、是否符合法定发行条件做出专业判断,并确保发行人的申请文件和招股说明书等信息披露资料真实、准确、完整、及时。


具备证券从业资格的会计师事务所协助企业完善财务管理、会计核算和内控制度,就改制上市过程中的财务、税务问题提供专业意见,协助申报材料制作,出具审计报告和验资报告等。


律师事务所负责解决改制上市过程中的有关法律问题,协助企业准备报批所需的各项法律文件,出具法律意见书和律师工作报告等。


会计师事务所、律师事务所等证券服务机构及人员,必须严格履行法定职责,遵照本行业的业务标准和执业规范,对发行人的相关业务资料进行核查验证,确保所出具的相关专业文件真实、准确、完整、及时。


(2)证券监管机构:主要包括中国证监会、各地证监局。


中国证监会主要负责拟订在境内发行股票并上市的规则、实施细则,审核在境内首次公开发行股票的申请文件并监管其发行上市活动。


各地证监局是中国证监会的派出机构,主要承担对企业改制上市辅导验收、依法查处辖区内监管范围的违法违规案件、办理证券期货信访事项、联合有关部门依法打击辖区非法证券期货活动等职责。


(3)地方政府:主要包括地方政府、行政职能部门及当地金融办。


在上市过程中,企业需地方政府及相关部门协调解决的问题主要有:①股权形成的合法性认定;②各种无重大违法行为的证明及认定;③土地相关审批、国有股划转的协调等。在证监会审核时,省级人民政府还需对是否同意发行人发行股票出具意见。地方政府一般通过当地金融办等机构对企业上市工作进行归口管理,协调处理企业上市相关问题,推动企业顺利申报材料。


另外,沪深证券交易所承担企业改制上市培育、组织董秘与独董培训、上市后续监管等职责,在推动企业上市方面也发挥着重要作用。


6.

如何选择中介机构?


企业一般需聘请保荐机构、会计师事务所、律师事务所、资产评估机构等专业中介机构来完成改制上市相关工作,在选择时需要关注的共同点包括:


(1)中介机构项目运作机制及重视程度;

(2)项目组承做人员执业水平和勤勉尽责度;

(3)中介机构团队的沟通便利性和配合协调度;

(4)中介机构人脉资源平台的深度与广度。


其他诸如业务排名、过往项目过会率及收费标准等也是考虑因素。


保荐机构承担对其他中介机构出具的专业意见进行核查的职责,因此选择保荐机构尤为重要,需注意以下几点:


(1)保荐机构的经营稳健性和资产质量;

(2)保荐机构的知名度、专业水平和行业经验;

(3)保荐机构的业务运作模式(大投行模式还是小团队模式);

(4)保荐机构团队的专业水平、沟通协调能力、敬业精神和道德素养;

(5)保荐机构对项目的重视程度;


公司应经常查阅中国证监会网站的保荐信用监管信息,并充分利用其他公开资料来对中介机构的优劣进行甄别。



7.

IPO与重组上市的主要区别?


企业除了可以通过IPO即首次公开发行股票实现上市外,还可以通过重组方式实现上市(市场上又称“借壳”)。需注意的是,创业板公司不能作为重组上市标的,金融创投类企业目前不允许通过重组方式实现上市。


根据现行《上市公司重大资产重组管理办法》,重组上市在发行条件和审核要求上等同于IPO。IPO较重组上市优势在于股权稀释比例较低、上市操作过程明确。重组上市较IPO优势在于审核周期相对较短。另外,重组上市对重组方要求门槛更高,重组方只有具备相当的盈利能力,才能取得上市公司控制权。


IPO与重组上市的主要区别如下:


640.webp (4).jpg


8.

改制设立股份有限公司有哪些主要程序?


企业改制设立股份公司需设立筹备小组,通常由董事长或董事会秘书牵头,汇集公司生产、技术、财务等方面的部门负责人,全权负责研究拟订改组方案、聘请改制有关中介机构、召集中介机构协调会、提供中介机构所要求的各种文件和资料。


企业改制设立股份公司具体的程序流程图如下:


640.webp (5).jpg


9.

如何选择合适的上市主体、确立上市架构?


合适的上市主体应符合《首次公开发行股票并上市管理办法》规定的发行条件,主要包括主体资格、规范运行以及财务与会计等方面的一系列规定。企业在选择上市主体、确立上市架构时通常应重点考虑以下因素:

(1)主体资格


实务中,公司实际控制人有时会经营多项业务,若各业务主体互不相关,可分别独立上市。若各业务之间有较强相似或相关性,根据整体上市的要求,企业一般需要对这些业务进行重组整合。被重组方重组前一个会计年度末的资产总额或前一个会计年度的营业收入或利润总额达到或超过重组前发行人相应项目100%的,发行人重组后运行一个会计年度后方可申请发行。此外,在选择上市主体时,建议将历史沿革规范、股权清晰、主业突出、资产优质、盈利能力强的公司确定为上市主体,并以此为核心构建上市架构。创业板要求上市主体应当经营一种业务,而主板和中小板的发行人可以多主业经营。


(2)独立性


上市主体的选择应该有利于消除同业竞争、减少不必要的关联交易,保持资产、人员、财务、机构、业务独立,并在招股说明书中披露已达到发行监管对公司独立性的基本要求。


(3)规范性


上市主体应建立健全完善的股东大会、董事会、监事会制度,相关机构和人员能够依法履行职责。上市主体最近三年不得存在重大违法违规行为,发行人的董事、监事和高级管理人员符合相应的任职要求。上市主体产权关系清晰,不存在法律障碍,在重组中应剥离非经营资产和不良资产,明确进入股份公司与未进入股份公司资产的产权关系,使得股份公司资产结构、股权结构规范合理。


(4)财务要求


上市主体的选择应使其经营业绩具有连续性和持续盈利能力,内控规范健全,关联交易价格公允,不存在通过关联交易操纵利润的情形,不存在重大偿债风险,并且符合财务方面的发行条件。



10.

上市前能否对与员工进行股权激励,该如何涉及员工持股平台?


企业通过改制完善法人治理结构,引入现代化管理手段,使企业实现长期健康发展,股权激励是实现这些目标的有效手段。企业可以在股改时根据需要,统筹安排员工股权激励。股权激励的对象范围主要有管理层及业务技术骨干、员工三种。通过股权激励,将所有者与经营者的利益联系到一起,形成利益共同体。


拟上市公司实施员工持股,一般有自然人直接持股、通过设立有限责任公司间接持股、通过合伙企业持股等三种安排方式,不同方式各有需注意的不同法律问题。


(1)自然人直接持股


自然人直接持股是目前较为普遍的模式之一,员工以本人的名义、通过拟上市主体增资扩股、或者受让原股东股权的方式直接持有拟上市主体的股份或股权。需注意的是,拟上市主体在有限公司阶段,其股东人数合计不得超过50人;在股份有限公司阶段,其股东人数合计不得超过200人。


(2)通过设立有限责任公司间接持股


通过设立有限责任公司来安排员工间接持股的模式也较为普遍。通常做法是员工出资设立一个有限公司,通过受让原股东股权或对拟上市主体增资扩股,使该公司成为拟上市主体的股东。在这种模式下,通过持股公司转让限售股,所有股东需同步转让股权。该持股公司可以通过在公司章程中作出特殊规定,更方便地限制和管理员工股权变动、扩大或减少员工持股比例,而不影响拟上市主体的股权结构。若拟上市主体为中外合资企业,这种方式还可以规避中国自然人不能直接成为中外合资经营企业股东的限制。此外,核心员工通过持股公司间接持股的,拟上市主体的股东人数需要穿透计算,股东人数不能超过200人。


(3)合伙企业持股


拟上市企业也可以安排员工通过新设合伙企业进行持股。合伙企业做股东可以避免双重征税,但需要注意的是,通过合伙企业方式,也不能规避上市主体股东200人的人数限制,而且通过合伙企业转让限售股,所有合伙人只能同步转让股权。


实践中,拟上市企业针对不同员工的作用和特点,可以实行自然人直接持股和通过设立有限责任公司间接持股并存的模式,统筹考虑和安排。


二维码

扫码加我 拉你入群

请注明:姓名-公司-职位

以便审核进群资格,未注明则拒绝

栏目导航
热门文章
推荐文章

说点什么

分享

扫码加好友,拉您进群
各岗位、行业、专业交流群