全部版块 我的主页
论坛 金融投资论坛 六区 金融实务版 投行专版
2574 1
2019-01-30

为了避免主要股东和主要管理人员(公司董事、监事、高级管理人员)的频繁变动而给公司带来经营的不确定性和业务的不稳定性,或上述人员利用公司资本市场来套取短期利益损害其他股东的权益,需要对上述人员的股份进行一定期限的锁定限售。在我国,针对股份限售的规定常见于《公司法》、《证券法》、证监会的部门规章、交易所的《上市规则》及规范性文件、证监会 IPO 审核的窗口指导意见等。为实务操作方便,本期小编带来一篇来自国浩视点的对股份锁定期的规定的整理,供各位参考、检索。

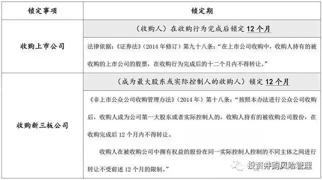
一、一般规定

640.webp (11).jpg

二、IPO 发行/新三板挂牌

1、锁定人:普通股东 (非控股股东、实际控制人)

640.webp (10).jpg

2、锁定人:控股股东、实际控制人 (包括关联方)

640.webp (9).jpg

3、无控股股东、实际控制人

640.webp (8).jpg

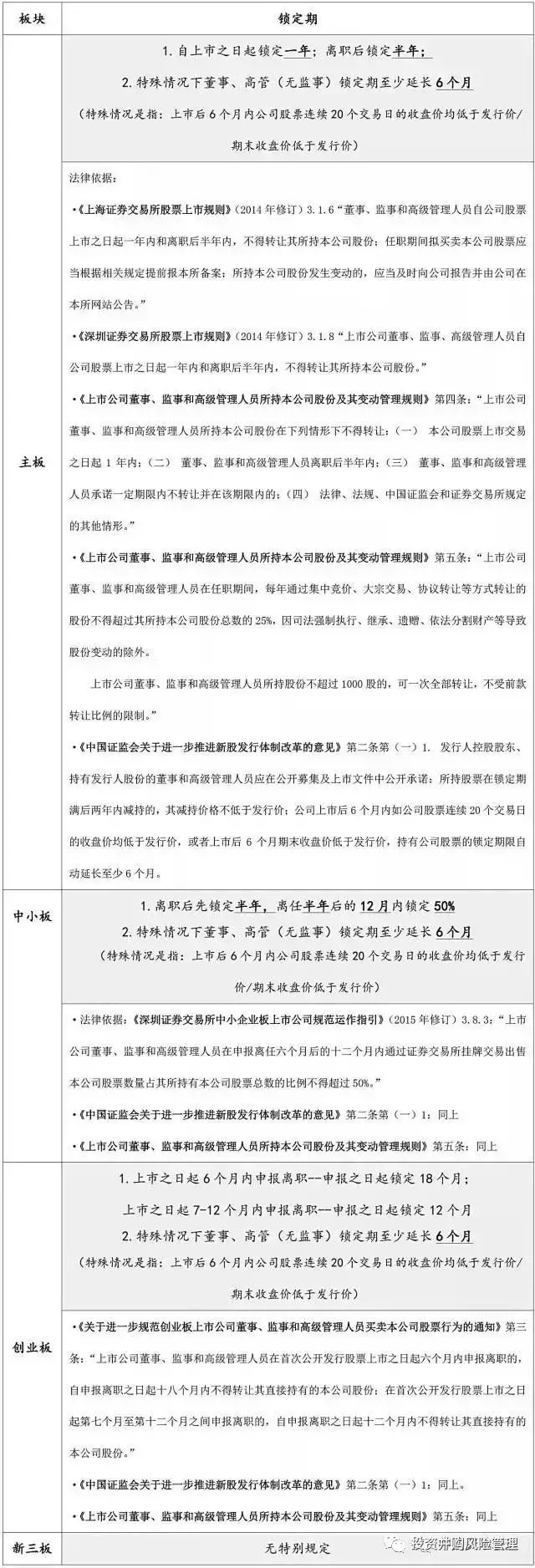
4、锁定人:董事、监事、高级管理人员

640.webp (7).jpg

5、锁定人:IPO 时进行老股转让的股东

640.webp (6).jpg

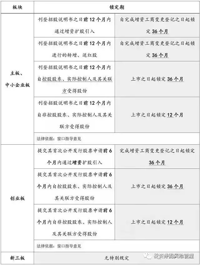
6、锁定人:上市前突击入股的股东

640.webp (5).jpg

三、上市公司非公开发行

640.webp (4).jpg

四、上市公司发行股份购买资产

1、不构成借壳时:

640.webp (3).jpg

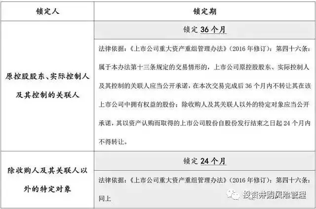
2、构成借壳时:

640.webp (2).jpg


五、新三板挂牌公司定向增发

无特别规定

六、公众公司收购

640.webp (1).jpg

七、其他事项

640.webp.jpg





二维码

扫码加我 拉你入群

请注明:姓名-公司-职位

以便审核进群资格,未注明则拒绝

全部回复
2019-1-30 17:54:38
IPO中股份代持的法律风险及处理



股权代持又称委托持股、隐名投资或假名出资,是指实际出资人与他人约定,以该他人名义代实际出资人履行股东权利义务的一种股权或股份处置方式。



产生代持股份的原因一般有以下几种:



1. 某些实际出资人基于某种考虑不愿意显示于公司股东名册或登记机关的备案文件之中;



2. 为了规避公司法对公司股东人数的限制(有限责任公司50人以下,股份有限公司200人以下);为了规避经营中的关联交易;为了规避国家法律对某些行业持股上限的限制;为了规避公司对股东身份的特别要求。



据最高人民法院于2011年1月27日发布的《最高人民法院关于适用〈中华人民共和国公司法〉若干问题的规定(三)》, 对于有限责任公司,股权代持协议没有合同法52条规定的情形,其应是有效的,但不能对抗善意第三人。如果名义持股人将名下股权转让、质押给善意第三人,其应是有效的,即实际持股人可以因利益受损向名义持股人追偿,但无权申请法院判定转让和质押行为无效。因此,虽然股份代持协议有效,对于实际出资人与名义出资人来说,仍存在风险。



实际出资人面临的风险如下:



1. 股份代持协议因违反合同法第52条规定而无效,实际出资人将无法依据该协议向名义股东主张权利。



2. 股东身份不被认可。如果得不到公司半数以上股东认可,实际出资人可能面临无法转正的尴尬局面。



3. 名义股东恶意损害实际股东的利益。名义股东可能擅自进转让股份、质押股份的行为,股份代持协议实际出资人都很难控制。这是实际出资人所面临的各项风险中最为严重的一种风险。另外,名义股东可能会在股利取得、股份表决权的行使、资产分配等方面背离实际出资人的本意或实施损害实际出资人的行为。



4. 由于名义股东自身原因导致诉讼而被法院冻结保全或者执行名下的代持股权。名义股东如果拖欠债务,其所代持的实际出资人的股权可能会被查封或拍卖。



5. 名义股东去世或者丧失民事行为能力,其所代持的股权的处置将成为一项难题。



6. 其他可能出现的风险。



名义股东可能面临的风险:

1. 如果股份代持协议无效,并且名义股东不愿成为该公司的实际股东并且也没有出资能力的时候,对于名义股东也是一件非常麻烦的事情。



2. 实际出资人出资不到位,可能会被公司债权人或其他股东追索。



这里的出资不到位可能有几种情况,一种是实际出资人违背约定不愿继续出资,一种是实际出资人发生客观变化而丧失继续出资的能力。



3. 如果双方约定由实际出资人实际参与公司管理,那么,如果其行为违反公司法规定而被公司或其他股东或债权人主张权利,那么,名义股东很可能被牵涉其中。



4. 其他可能出现的风险。



避免风险应遵循应采取以下措施:



1. 保证股份代持协议为有效协议,实际出资人主张权利的基础是股权代持协议的有效。



2. 签订股权代持协议时,详细约定双方的权利义务,并约定高额违约责任并公证。针对上述所提及的法律风险,实际出资人与名义股东应在股权代持协议中明确双方的权利义务与违法责任,以防范上述风险。另外,约定高额违约责任并公证。约定严格的违约责任,加大违反协议的成本,使违约方的行为得不偿失,有利于对意图违反协议的一方双方予以震慑。



3. 设立股权质押担保。在签订股权代持协议的同时,将显名股东代持的股份向实际出资人办理质押担保。这样就确保了显名股东无法擅自将股权向第三方提供担保或者出卖转让;即使由于其他原因,比如法院执行或者继承分割需要变卖股权,实际出资人也可以质押权人的身份,获得优先权。



4. 将股份代持协议告知其他股东或者公司的利害关系人。如果条件许可,应将股份代持协议告知公司的其他股东或者由其他股东在协议上书面认可,此时若代持股人私下将股权出让给其他股东,实际出资人可以其他股东知情而恶意受让为由宣告转让无效而取回股权。



对于股权代持的有效性,我国目前只针对“有限责任公司”有明确规定,并未涉及股份有限公司。而在中国证券市场,代持是“绝对禁区”。《首次公开发行股票并上市管理办法》中规定:“发行人的股权清晰、控股股东和受控股股东、实际控制人支配的股东持有的发行人股份不存在重大权属纠纷。”“股权清晰”成为证监会禁止上市公司出现代持现象的理论依据。“如果企业给保荐机构如实说了代持的问题,一般分为两种处理:



一种是代持比例非常非常低,企业也保证不会有举报的情况,大家就都装作不知情;

第二种是有比例明显的代持,保荐机构一定会让企业整改,就是让实际出资人‘复位’”。



对代持整改时,保荐机构要陪伴实际出资人和名义出资人去公证处公证,双方要签字,必要时要录音、录像;名义出资人、实际出资人出具承诺,承诺内容是,代持问题已经完全解决,如果日后再出现问题,由名义出资人和实际出资人个人承担问题,与企业和保荐机构无关;有时还会要求企业实际控制人也出具承诺,表示代持问题已经完全解决,日后出现问题的,实际控制人需承担任;



最后,保荐机构出具整改意见。保荐人需要将上述四项材料合并到申报材料当中,并在招股书中引用。有观点认为,《首次公开发行股票并上市管理办法》仅是部门规章,并非行政法规。股份有限公司如违反此规定,后果仅是不能IPO或上市后可能遭到行政处罚,但并不能否定股份代持的效力。



根据法理,有限责任公司具有人资二合的特征,而股份有限公司则是纯粹的资合公司。因此,认定股份有限公司股份代持有效性的条件应当比认定有限责任公司相对更加宽松。一般只要双方有关于股份代持的书面协议,实际出资人实际出资到位,且不违反法律或行政法规的强制性规定,那么应认定实际出资人与名义股东的股份代持行为有效。
二维码

扫码加我 拉你入群

请注明:姓名-公司-职位

以便审核进群资格,未注明则拒绝

栏目导航
热门文章
推荐文章

说点什么

分享

扫码加好友,拉您进群
各岗位、行业、专业交流群