全部版块 我的主页
论坛 休闲区 十二区 休闲灌水
1617 0
2019-02-11


芯片原理和量子力学

很多文盲觉得量子力学只是物理学家的数学游戏,没有应用价值,呵呵,下面咱给计算机芯片寻个祖宗,请看示范:

导体,咱能理解,绝缘体,咱也能理解,小盆友们第一次被物理整懵的,怕是半导体了,所以先替各位的物理老师把这债还上。

原子组成固体时,会有很多电子混到一起,但量子力学认为,2个相同电子没法待在一个轨道上,于是,为了让这些电子不在一个轨道上打架,很多轨道就分裂成了好几个轨道,这么多轨道挤在一起,不小心挨得近了,就变成了宽宽的大轨道。在量子力学里,这种细轨道叫能级,挤在一起变成的宽轨道就叫能带。

有些宽轨道挤满了电子,电子就没法移动,有些宽轨道空旷的很,电子就可自由移动。电子能移动,宏观上表现为导电,反过来,电子动不了就不能导电。

好了,我们把事情说得简单一点,不提“价带、满带、禁带、导带”的概念,准备圈重点!

有些满轨道和空轨道挨的太近,电子可以毫不费力从满轨道跑到空轨道上,于是就能自由移动,这就是导体。不过一价金属的导电原理稍有不同,它的满轨道原本就不太满,所以电子不用跑到空轨道也能移动。

但很多时候两条宽轨道之间是有空隙的,电子单靠自己是跨不过去的,表现为不导电。但如果空隙的宽度在5ev之内,给电子加个额外能量,也能跨到空轨道上,跨过去就能自由移动,表现为导电。这种空隙宽度不超过5ev的固体,有时导电、有时不导电,所以叫半导体。

如果空隙超过5ev,那基本就得歇菜,正常情况下电子是跨不过去的,这就是绝缘体。当然,如果是能量足够大的话,别说5ev的空隙,50ev都照样跑过去,比如高压电击穿空气。

到这,由量子力学发展出的能带理论就差不多成型了,能带理论系统地解释了导体、绝缘体和半导体的本质区别,即,取决于满轨道和空轨道之间的间隙。学术点说,取决于价带和导带之间的禁带宽度。

这里有个问题,一旦细轨道变少了,能不能挤成宽轨道就不好说了,所以能带理论本质上是一个近似理论,不适用于少量原子组成的固体。

640.webp (6).jpg

半导体离芯片原理还很遥远,别急。

很明显,像导体这种直男没啥可折腾的,所以导线到了今天仍然是铜线,绝缘体的命运也差不多。

半导体这种暧暧昧昧的性格最容易搞事情,所以与电子设备相关的产业基本都属于半导体产业,如芯片、雷达。

下面有点烧脑细胞。

基于一些简单的原因,科学家用硅作为半导体的基础材料。硅的外层有4个电子,假设某个固体由100个硅原子组成,那么它的满轨道就挤满了400个电子。这时,用10个硼原子取代其中10个硅原子,而硼这类三价元素外层只有3个电子,所以这块固体的满轨道就有了10个空位。这就相当于在挤满人的公交车上腾出了几个空位子,为电子的移动提供了条件。这叫P型半导体。

同理,如果用10个磷原子取代10个硅原子,磷这类五价元素外层有5个电子,因此满轨道上反而又多出了10个电子。相当于挤满人的公交车外面又挂了10个人,这些人非常容易脱离公交车,这叫N型半导体。

现在把PN这两种半导体面对面放一起会咋样?不用想也知道,N型那些额外的电子必然是跑到P型那些空位上去了,一直到电场平衡为止,这就是大名鼎鼎的“PN结”。(动图来自《科学网》张云的博文)

640 (3).gif

这时候再加个正向的电压,N型半导体那些额外的电子就会源源不断跑到P型半导体的空位上,电子的移动就是电流,这时的PN结就是导电的。

640 (2).gif

如果加个反向的电压呢?从P型半导体那里再抽电子到N型半导体,而N型早已挂满了额外的电子,多出来的电子不断增强电场,直至抵消外加的电压,电子就不再继续移动,此时PN结就是不导电的。

640 (1).gif

当然,实际上还是会有微弱的电子移动,但和正向电流相比可忽略不计。

640.gif

如果你已经被整晕了,没关系,用大白话总结一下:PN结具有单向导电性。

好了,我们现在已经有了单向导电的PN结,然后呢?把PN结两端接上导线,就是二极管:

640.webp (5).jpg

有了二极管,随手搭个电路:

640.webp (4).jpg

三角形代表二极管,箭头方向表示电流可通过的方向,AB是输入端,F是输出端。如果A不加电压,电流就会顺着A那条线流出,F端就没了电压;如果AB同时加电压,电流就会被堵在二极管的另一头,F端也就有了电压。假设把有电压看作1,没电压看作0,那么只有从AB端同时输入1,F端才会输出1,这就是“与门电路”。

同理,把电路改成这样,那么只要AB有一个输入1,F端就会输出1,这叫“或门电路”:

640.webp (3).jpg

现在有了这些基本的逻辑门电路,离芯片就不远了。你可以设计出一种电路,它的功能是,把一串1和0,变成另一串1和0。

一不小心,我们就得到了芯片运算的本质:把一串1,0,变成另一串1,0。

简单举个例子,在左边输入1010,在右边输出0101,这就算完成了一次运算。

640.webp (2).jpg

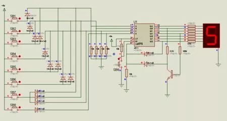
我们来玩个稍微复杂一点的局:

640.webp (1).jpg

左边有8个输入端,右边有7个输出端,每个输出端对应一个发光管,7个发光管组成一个数字显示器。从左边输入一串信号:00000101,经过中间一堆的电路,使得右边输出另一串信号:1011011。1代表有电压,有电压就可以点亮对应的发光管,于是,就得到了一个数字“5”,如上图所示。

终于,我们已经搞定了数字是如何显示的!如果你想进行1+1的加法运算,其电路的复杂程度就已经超过了99%的人的智商了,即便本僧亲自出手,设计的电路运算能力也抵不过一副算盘。

直到有一天,有人用18000只电子管,6000个开关,7000只电阻,10000只电容,50万条线组成了一个超级复杂的电路,诞生了人类第一台计算机,重达30吨,运算能力5000次/秒,还不及现在手持计算器的十分之一。不知道当时的工程师为了安装这堆电路,脑子抽筋了多少回。

640.webp.jpg

接下来的思路就简单了,如何把这30吨东西,集成到指甲那么大的地方上呢?这就是芯片。


二维码

扫码加我 拉你入群

请注明:姓名-公司-职位

以便审核进群资格,未注明则拒绝

栏目导航
热门文章
推荐文章

说点什么

分享

扫码加好友,拉您进群
各岗位、行业、专业交流群