全部版块 我的主页
论坛 金融投资论坛 六区 金融实务版 投行专版
2377 1
2019-02-15

企业上市过程中

经常会遇到种种问题

希望可以有一个权威的解答

今天的文章,就带来上交所

关于企业上市的三十问

上市大致需要多长时间?

如何选择合适的上市主体、确立上市架构?

股票发行审核有哪些主要程序?

发行审核中监管部门主要关注哪些问题?

.......

这些疑问,都能在今天的文章中找到答案


目 录

1. 我国多层次资本市场的结构是怎样的?

2. 如何判断所属行业是否适合上市?

3. 上市大致需要多长时间?

4.上市大致需要承担哪些费用?

5. 上市过程中可能涉及哪些机构?

6. 如何选择中介机构?

7. IPO与重组上市的主要区别?

8. 改制设立股份有限公司有哪些主要程序?

9.如何选择合适的上市主体、确立上市架构?

10. 上市前能否对员工进行股权激励,该如何设计员工持股平台?

11. 外商投资企业改制上市需注意哪些问题?

12. 改制过程中资产业务重组应注意哪些问题?

13. 上市前是否需要引进私募投资机构?

14.有限责任公司整体变更成股份有限公司时,净资产折股如何纳税?

15. 股票发行审核有哪些主要程序?

16. 首次公开发行股票并上市需要具备哪些主要条件?

17. 发行审核中监管部门主要关注哪些问题?

18. 针对财务信息披露质量,发行审核重点关注哪些方面?

19.发行审核中如何判断同业竞争?发行人应如何避免同业竞争?

20. 针对关联交易,发行审核中重点关注哪些方面?

21. 发行审核中如何把握和判断重大违法行为?

22. 新三板挂牌企业IPO的主要流程有哪些?

23. 新三板挂牌企业IPO需要注意什么问题?

24.如何选择合适的上市地?

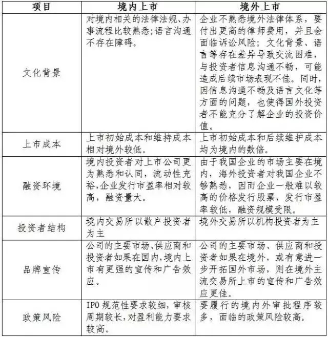
25. 境内外上市有何差异?

26. 沪深交易所是否存在分工?

27. 企业的市盈率是否和上市地有关?

28. 上海证券交易所有哪些优势?

29.上交所的市场服务体系是怎样的?

30. 上交所在企业上市方面可提供哪些服务?


1.

我国多层次资本市场的结构是怎样的?


我国多层次资本市场目前主要由交易所市场(上海证券交易所、深圳证券交易所)、新三板(全国中小企业股份转让系统)、四板市场(区域股权交易中心)等构成,每个市场都各自扮演着其重要角色。现有的多层次资本市场已经能够基本满足不同类型的企业在不同发展阶段的融资需求。


640.webp (10).jpg


我国多层次资本市场目前主要由交易所市场(上海证券交易所、深圳证券交易所)、新三板(全国中小企业股份转让系统)、四板市场(区域股权交易中心)等构成,每个市场都各自扮演着其重要角色。现有的多层次资本市场已经能够基本满足不同类型的企业在不同发展阶段的融资需求。沪深交易所作为场内交易市场,与新三板市场和四板市场具有显著区别,其主要区别如下:



640.webp (9).jpg


2.

如何判断所属行业是否适合上市?


《首次公开发行股票并上市管理办法》明确规定,发行人的生产经营须符合法律、行政法规和公司章程的规定,并符合国家产业政策。


下列行业(或业务)将受到限制:


(1)国家发改委最新发布的《产业结构调整指导目录》中限制类、淘汰类的行业及国家专项宏观政策调控的行业;

(2)有些行业虽不受限制,但法律、政策对相关业务有特别制约的也将受到限制,如国家风景名胜区的门票经营业务、报刊杂志等媒体采编业务、有保密要求导致不能履行信息披露义务最低标准的业务等。


对于特殊行业,在审核实践中通常会从以下几个方面判断:


(1)企业经营模式的规范性、合法性;

(2)募集资金用途的合理性;

(3)所属行业技术标准的成熟度;

(4)所属行业监管制度的完备性;

(5)市场的接受程度;

(6)对加快经济增长方式转变、经济结构战略性调整的推动作用;

(7)所属行业上市与公众利益的契合度。


3.

上市大致需要多长花时间?


一般情况下,企业自筹划改制到完成发行上市总体上需要3年左右,主要包含重组改制、尽职调查与辅导、申请文件的制作与申报、发行审核、路演询价与定价及发行与挂牌上市等阶段。具体上市流程图如下:


640.webp (8).jpg


如果企业各方面基础较好,需要整改的工作较少,则发行上市所需时间可相应缩短。


4.

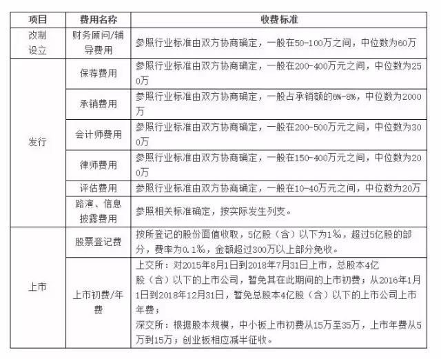
上市大致需要承担哪些费用


从目前实际发生的发行上市费用情况看,我国境内发行上市的总成本一般为融资金额的6-8%,境外为8-15%。

境内上市具体收费标准如下表(仅供参考):


640.webp (7).jpg


以上费用项目中,占主体部分的保荐费用、承销费用、会计师费用、律师费用和评估费用可在股票发行溢价中扣除。另外,如果地方政府为鼓励和支持企业改制上市提供相关资助的,企业上市所需费用也会相应减少。



5.

上市过程中可能涉及哪些机构?


企业改制上市是一项系统工程,需要企业与相关机构共同努力,主要涉及的机构如下:


(1)中介机构:主要包括保荐机构(有保荐业务资格的证券公司)、会计师事务所及律师事务所。


保荐机构是最重要的中介机构,是企业改制上市过程中的总设计师、各中介机构的总协调人、文件制作的总编撰。保荐机构应当严格履行法定职责,遵守业务规则和行业规范,对发行人的申请文件和信息披露资料进行审慎核查,督导发行人规范运行,对其他中介机构出具的专业意见进行核查,对发行人是否具备持续盈利能力、是否符合法定发行条件做出专业判断,并确保发行人的申请文件和招股说明书等信息披露资料真实、准确、完整、及时。


具备证券从业资格的会计师事务所协助企业完善财务管理、会计核算和内控制度,就改制上市过程中的财务、税务问题提供专业意见,协助申报材料制作,出具审计报告和验资报告等。


律师事务所负责解决改制上市过程中的有关法律问题,协助企业准备报批所需的各项法律文件,出具法律意见书和律师工作报告等。


会计师事务所、律师事务所等证券服务机构及人员,必须严格履行法定职责,遵照本行业的业务标准和执业规范,对发行人的相关业务资料进行核查验证,确保所出具的相关专业文件真实、准确、完整、及时。


(2)证券监管机构:主要包括中国证监会、各地证监局。


中国证监会主要负责拟订在境内发行股票并上市的规则、实施细则,审核在境内首次公开发行股票的申请文件并监管其发行上市活动。


各地证监局是中国证监会的派出机构,主要承担对企业改制上市辅导验收、依法查处辖区内监管范围的违法违规案件、办理证券期货信访事项、联合有关部门依法打击辖区非法证券期货活动等职责。


(3)地方政府:主要包括地方政府、行政职能部门及当地金融办。


在上市过程中,企业需地方政府及相关部门协调解决的问题主要有:①股权形成的合法性认定;②各种无重大违法行为的证明及认定;③土地相关审批、国有股划转的协调等。在证监会审核时,省级人民政府还需对是否同意发行人发行股票出具意见。地方政府一般通过当地金融办等机构对企业上市工作进行归口管理,协调处理企业上市相关问题,推动企业顺利申报材料。


另外,沪深证券交易所承担企业改制上市培育、组织董秘与独董培训、上市后续监管等职责,在推动企业上市方面也发挥着重要作用。


6.

如何选择中介机构?


企业一般需聘请保荐机构、会计师事务所、律师事务所、资产评估机构等专业中介机构来完成改制上市相关工作,在选择时需要关注的共同点包括:


(1)中介机构项目运作机制及重视程度;

(2)项目组承做人员执业水平和勤勉尽责度;

(3)中介机构团队的沟通便利性和配合协调度;

(4)中介机构人脉资源平台的深度与广度。


其他诸如业务排名、过往项目过会率及收费标准等也是考虑因素。


保荐机构承担对其他中介机构出具的专业意见进行核查的职责,因此选择保荐机构尤为重要,需注意以下几点:


(1)保荐机构的经营稳健性和资产质量;

(2)保荐机构的知名度、专业水平和行业经验;

(3)保荐机构的业务运作模式(大投行模式还是小团队模式);

(4)保荐机构团队的专业水平、沟通协调能力、敬业精神和道德素养;

(5)保荐机构对项目的重视程度;


公司应经常查阅中国证监会网站的保荐信用监管信息,并充分利用其他公开资料来对中介机构的优劣进行甄别。



7.

IPO与重组上市的主要区别?


企业除了可以通过IPO即首次公开发行股票实现上市外,还可以通过重组方式实现上市(市场上又称“借壳”)。需注意的是,创业板公司不能作为重组上市标的,金融创投类企业目前不允许通过重组方式实现上市。


根据现行《上市公司重大资产重组管理办法》,重组上市在发行条件和审核要求上等同于IPO。IPO较重组上市优势在于股权稀释比例较低、上市操作过程明确。重组上市较IPO优势在于审核周期相对较短。另外,重组上市对重组方要求门槛更高,重组方只有具备相当的盈利能力,才能取得上市公司控制权。


IPO与重组上市的主要区别如下:


640.webp (6).jpg




附件列表
640.webp (5).jpg

原图尺寸 127.81 KB

640.webp (5).jpg

640.webp (4).jpg

原图尺寸 115.79 KB

640.webp (4).jpg

640.webp (3).jpg

原图尺寸 103.35 KB

640.webp (3).jpg

640.webp (2).jpg

原图尺寸 204.79 KB

640.webp (2).jpg

640.webp (1).jpg

原图尺寸 33.52 KB

640.webp (1).jpg

640.webp.jpg

原图尺寸 209.34 KB

640.webp.jpg

二维码

扫码加我 拉你入群

请注明:姓名-公司-职位

以便审核进群资格,未注明则拒绝

全部回复
2019-2-16 11:29:37
mark thx
二维码

扫码加我 拉你入群

请注明:姓名-公司-职位

以便审核进群资格,未注明则拒绝

栏目导航
热门文章
推荐文章

说点什么

分享

扫码加好友,拉您进群
各岗位、行业、专业交流群