全部版块 我的主页
论坛 金融投资论坛 六区 金融实务版 投行专版
2348 1
2019-02-15

从康得新债券违约看存贷双高

(海通固收姜超、朱征星)

摘 要

康得新违约事件。1月15、 21日,18康得新SCP001与18康得新SCP002相继违约,有高额货币资金却依然违约的矛盾行为引起了市场广泛关注。1)备受质疑的存贷双高。公司货币资金占总资产的比重在2015年之后一直处于40%以上水平,2018Q3货币资金和有息负债分别为150.14、110.06亿元。疑点包括披露数据中未显示大额货币资金受限,以及利息收入远低于利息支出2018年前三季度利息费用5.58亿元,利息收入仅1.98亿元。简单计算每年的平均资金收益率,17年之前康得新的资金收益率常年处于0.4%-0.7%的水平,在活期基准利率附近徘徊。2)高额货币资金的背后实则存在大股东占款。1月20日康得新公告存在大股东占用资金的情况。其实在爆出大股东占款之前,控股股东康得集团连年高股权质押比例、碳纤维项目承诺投资额半年仅到位2亿元,以及无故扣款挪作他用,已经显露出其资金紧张的迹象。

如何看待存贷双高?存贷双高一般指账面显示的货币资金与有息负债同时处于较高水平。一方面容易使投资者产生对于利息费用与收入的质疑,另一方面这类企业很可能在货币资金/短期有息负债这一指标上表现较好,如果背后的货币资金存疑,将可能使投资者对企业的短期偿债能力产生误判。因此对于存贷双高现象我们应给予重视,仔细甄别。那么存贷双高有哪几种情形?

情形一:集团型企业在合并报表层面可能出现存贷双高。对于子公司较多的集团型企业,可能有的子公司账面现金充裕,而有的子公司更多依赖外部融资满足经营资金需求,从而在合并报表层面表现为存贷双高。这种情况反映出集团内部资金配置效率较低,寻求该问题的解决途径是许多央企成立财务公司的初衷;

情形二:虚增货币资金。一方面企业在虚增收入的同时,为了满足会计等式,需要相应的虚增资产或者少计负债,而虚增货币资金是一种典型的粉饰手法。另外一方面,资产负债表反映存量数据,企业可能在时点上提取资金充账面数。这两种情况的共同点在于日常账面上并没有这么多资金,因此可通过对比平均货币资金收益率与活期存款利率,或者对比平均货币资金收益率与融资成本进行识别。如2015年国际沽空机构EmersonAnalytics通过计算货币资金利息率对桑德国际财务数据提出质疑,随后桑德国际公告银行存款与公司账簿存在20亿元差额;

情形三:货币资金中存在未披露的大额受限资金。当货币资金中存在大额受限资金时,公司实际能使用的现金很少,资金需求可能由外部融资满足,从而产生存贷双高的情况。受限资金未披露可能的情况一是被关联方或者大股东占用,二是为大股东或关联方提供贷款质押、担保,如与银行签订抽屉协议。如18年2月底富贵鸟证实公司截至17年6月末以存款质押方式对外提供担保共19.59亿元,此前公司存在未披露的担保事项。

如何识别实则为财务粉饰的存贷双高?财务粉饰的预警信号可概括为动机、可能性以及异常财务信息三个角度,而存贷双高属于异常财务信息之一。情形二与三均可通过将平均货币资金收益率与活期存款利率或与融资成本对比进行识别。如果要进一步识别情形三,可关注大股东是否存在大额融资需求以及资金紧张的信号,如高比例股权质押等。为了筛选出具有存贷双高特征的企业,首先我们选出货币资金与有息负债均较高的企业,之后再利用平均货币资金收益率与大股东股权质押比例做进一步筛选,共筛选出25个债券发行人供投资者参考(详见研报),当然,这样筛选出来的企业只是符合存贷双高的情形,并不意味着财务信息质量一定较低,也不意味着债券风险必然较高,仍需仔细甄别。

1. 新违约事件

2019年1月15日,18康得新SCP001不能足额偿付本息10.41亿元,构成实质性违约。几天之后的1月21日,18康得新SCP002不能足额偿付本息5.22亿元,构成实质性违约。18年三季报显示公司拥有的货币资金高达150.14亿元,却依然违约,如此矛盾的行为引起了市场广泛关注。

1.1 康得新:无违约历史的光学膜龙头企业

光学膜龙头企业。康得新成立于2001年,作为一家材料高科技企业,主要从事高分子材料的研发、生产和销售,包括新材料、智能显示和碳材料。从收入构成上看,2012年开始光学膜逐渐占据公司收入的重要地位,2018H1光学膜收入占总营业收入的86.58%。

640.webp (7).jpg

此前无违约历史。2010年康得新于深交所上市,2012年发行第一只债券,到目前为止共发行债券17只。除去近期违约的两只债券外,尚有两只存量的中期票据于2022年到期,其余13只债券均已完成兑付,未出现过违约情况。

640.webp (6).jpg

1.2 备受质疑的存贷双高

2015年之后货币资金占总资产比重连续处于40%以上。坐拥高额货币资金,却依然违约,以及货币资金与有息负债双高的局面,是康得新备受市场质疑之处。具体来看,2015、2016年康得新货币资金大幅增长,从2014年的41.93亿元增长至2016年的153.89亿元,2018年一季度达到峰值197.28亿元,之后有所回落,三季度最新数据为150.14亿元。货币资金占总资产的比重在2015年之后一直处于40%以上水平。

有息负债方面,2017年有息负债大幅增加,主要由短期借款和应付债券构成,2018年三季度有息负债总额110.06亿元,其中短期借款61.81亿元,应付债券40.47亿元。

640.webp (5).jpg

疑点一:披露的数据中并未显示货币资金存在大额受限的情况。纵观公司历年披露的财务报表,受限资金的主要用途为向银行申请银行承兑汇票、保函、信用证的保证金存款,并于“其他货币资金”科目中统计。2017年和2018年H1受限金额中还包含部分持有到期的定期存款。不过受限资金在货币资金总额中只占有很小的比例,2018年H1披露的货币资金为167.81亿元,受限资金仅8.79亿元。从账面上看,公司在使用货币资金方面的阻碍很小。

疑点二:存贷双高的悖论在于不合理的利息收入与费用对比。2018年前三季度,康得新利息费用为5.58亿元,利息收入仅为1.98亿元。既然有大额的账面货币资金,又何必每年付出高额的成本获取外部融资,从成本收益角度考虑不合常理。同时,以利息收入和平均货币资金余额简单计算每年的平均货币资金收益率,康得新的货币资金收益率常年处于0.4%-0.7%的水平,2017年上升至0.99%,2018年前三季度高一些为1.58%。我国的活期存款基准利率为0.35%,如果康得新一直以来的货币资金都是放在银行收利息,那么资金的利用效率未免太低,同时还要支付负债融资大额的利息费用,不是正常企业会采取的融资策略。那么如果不是这样,不禁引人怀疑,账面货币资金是否真实存在?

640.webp (4).jpg

1.3 高额货币资金的背后实则存在大股东占款

公告大股东占款。2019年1月16日,在18康得新SCP001违约后,康得新收到深交所问询函,要求就货币资金受限情形,存在大额货币资金但未能按时兑付的原因等事项做出说明。20日在《关于公司及控股股东、实际控制人、持股5%以上股东被中国证监会立案调查进展暨风险提示公告》中,公司披露“在证券监管部门调查过程中,同时经公司自查,发现公司存在大股东占用资金的情况。”表明货币资金中实际存在隐藏的受限情况并未披露,从而造成公司仍然需要从外部大量融资。

根据18年三季报披露的数据,康得新的控股股东为康得投资集团有限公司(下称康得集团),持股比例为24.05%。其实在爆出大股东占款之前,已有种种迹象表明康得集团资金比较紧张。

迹象一:高股权质押比例。根据历年年报、18年三季报披露的数据,以及2019年1月2日控股股东质押公告,以质押股数和持股总数之比计算质押比例,可以看到康得集团质押比例常年处于高位,2013-2017年连续处于99%以上水平,几乎质押全部所持有的康得新股票。2018Q3质押比例下降至92.59%,2019年1月2日又回复到99.45%的高位。

640.webp (3).jpg

迹象二:承诺资金迟迟不到位。2017年9月30日康得新公告称拟与康得集团、荣成国有资本运营有限公司共同投资康得碳谷科技有限公司,增资金额共计130亿元,其中康得新与荣成国资各增资20亿元,康得集团增资90亿元。一方面这表明康得集团存在大额资金需求。另一方面2018年5月11日,康得新在回复深交所的问询函中称康得集团出资仅到位2亿元,同时各方于2017年10月签署《补充协议》,调整康得集团出资方式为现金及其所持中安信科技有限公司股权的方式出资。半年仅到位资金2亿元,表明康得集团存在资金紧张的可能性。

迹象三:扣款挪作他用。2018年12月29日,扬州扬杰电子科技股份有限公司(下称扬杰科技)公告其投资的新纪元开元57号单一资产管理计划原定于2018年11月13日到期,赎回期截至11月27日,但因康得新股价大跌、康得集团出现流动性危机,康得集团未能如期向信托计划履行回购义务。按照该资管计划的安全保障措施,如果到期未能正常结算,则由新纪元期货股份有限公司(下称新纪元)控股股东沣沅弘控股集团有限公司(下称沣沅弘)承担和履行受让资管计划份额的责任,支出相应的资金到康得集团,然后通过康得集团回到信托计划,再回到新纪元,最后由新纪元向扬杰科技清算。但是康得集团11月27日收到沣沅弘汇出的5600万元后,仅支付了1000万元,截留了4600万元挪作他用,并且一再更改约定的还款日期,至今未付款。

2. 如何看待存贷双高?2.1 什么是存贷双高?

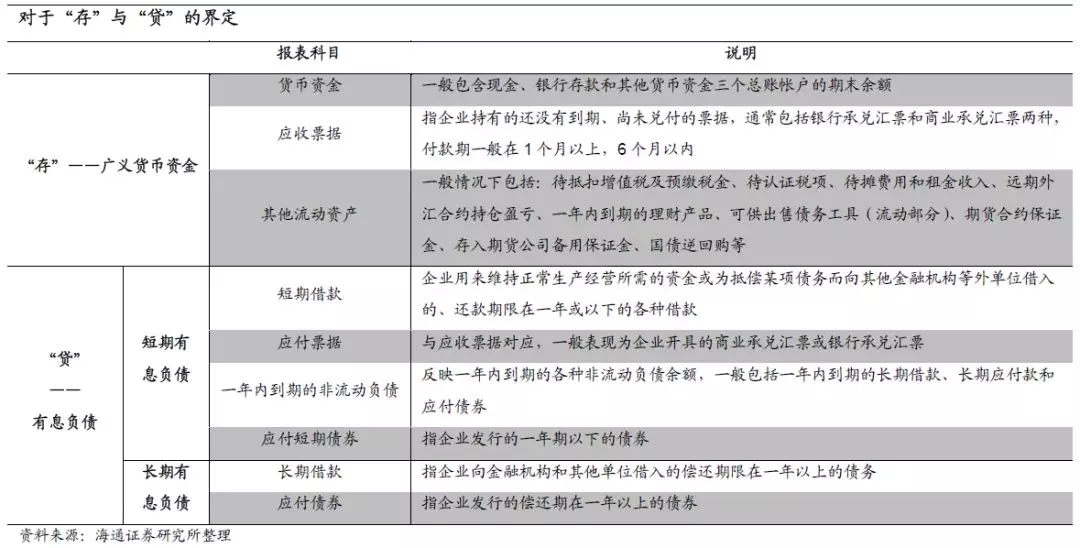
存贷双高中“存”的定义。存贷双高指公司账面显示的货币资金与有息负债同时处于较高水平。”货币资金”科目中的非受限部分一般是公司可以自由动用的资金,除此之外,许多公司购买的理财产品计入“其他流动资产”科目,“应收票据”一般包括商业承兑汇票和银行承兑汇票,变现能力也较强。因此我们定义这里的“存”为广义货币资金,数额等于货币资金、应收票据和其他流动资产三个科目的总和。下文提到的货币资金均指广义货币资金。

定义有息负债。有息负债按照期限可以划分为短期和长期有息负债,其中短期有息负债包括短期借款、应付票据、一年内到期的非流动负债以及应付短期债券。长期有息负债包括长期借款和应付债券。

640.webp (2).jpg


附件列表
640.webp (1).jpg

原图尺寸 207.54 KB

640.webp (1).jpg

640.webp.jpg

原图尺寸 132.89 KB

640.webp.jpg

二维码

扫码加我 拉你入群

请注明:姓名-公司-职位

以便审核进群资格,未注明则拒绝

全部回复
2019-6-7 18:04:04
研究研究
二维码

扫码加我 拉你入群

请注明:姓名-公司-职位

以便审核进群资格,未注明则拒绝

栏目导航
热门文章
推荐文章

说点什么

分享

扫码加好友,拉您进群
各岗位、行业、专业交流群