全部版块 我的主页
论坛 金融投资论坛 六区 金融实务版 投行专版
1580 1
2019-03-02

尽职调查的重要性:

640.webp (20).jpg

《经济学人信息部》近期的一项对中国并购近况的调查显示目标企业缺乏透明度以及缺少目标企业的相关信息是实施并购的主要障碍;而尽职调查工作方面存在的主要的障碍在于信息不完整不准确及收购目标未披露债务实际情况;调查显示外国企业更多地依靠对目标企业开展尽职调查工作来发现其存在的不足和问题,这也正是它们如此重视并购进程中这一环节的原因,而中国企业的管理人士则把资产估值资料不准确甚至是存在水分视为普遍存在,对比他们并不感到意外,也不会在尽职调查方面花太多时间;事实上,提高透明度,尽可能提供完备的资料是降低双方交易成本,提升交易成功机率的最有效的方法。缩小在尽职调查上的东西方文化差异有别于进一步促进跨国并购活动的蓬勃发展。

东西方企业的差异:

640.webp (19).jpg

尽职调查就其范围而言需对公司的业务、财务、法律等各方面作全面的评估,从而降低交易的风险,减小交易的成本。

尽职调查的范围和组成部分:

640.webp (18).jpg

理解公司所处的宏观大环境,行业所处的生命周期和前景,市场的规模、整合度,公司与其竞争对手的各自特点和所占市场份额,今后面临的机遇和挑战。

行业尽职调查:

640.webp (17).jpg

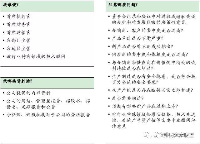
理解公司业务和运营的各主要方面,从侧面验证公司的优势和不足以及公司发展战略的有效性,对兼并收购后所能产生的收入和成本等方面协同效应作估计。

业务尽职调查:

640.webp (16).jpg

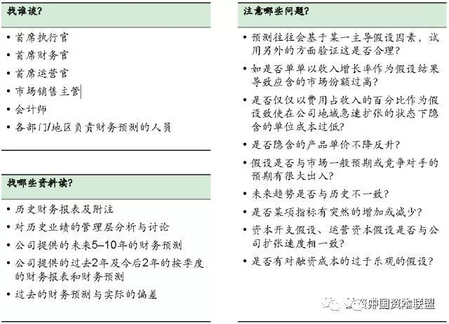
理解公司财务预测的基础假设,确保公司的作为估值基础的预测的合理性和在近期和远期的可实现性。

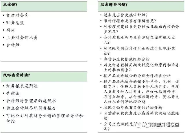
财务尽职调查:

640.webp (15).jpg

确认公司财务报表的真实性和准确性,理解生成财务报表背后的内控机制、报告机制、会计假设和估计,对历史财务报表作趋势分析,对公司的税务合规性进行确认。

会计尽职调查:

640.webp (14).jpg

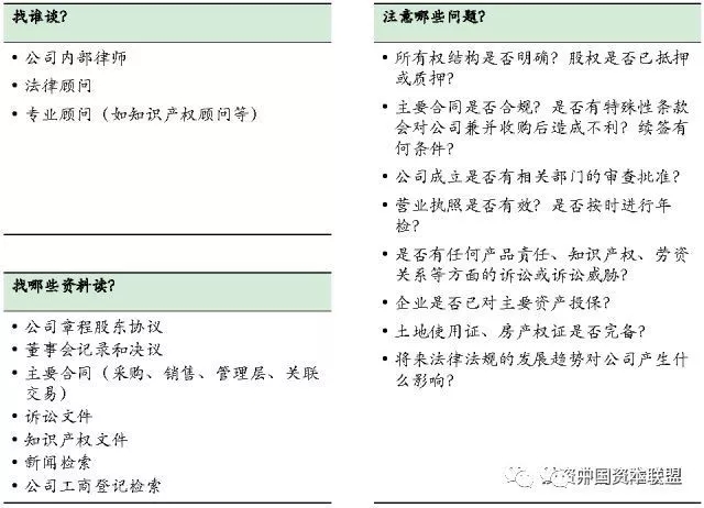
确保公司依法成立并拥有经营其业务的营业执照,找出任何实际的和潜在的法律诉讼;法律风险可能会影响财务(例如赔偿损失)甚至于直接影响业务(例如停业整顿或回收已销售产品等)。

法律尽职调查:

640.webp (13).jpg

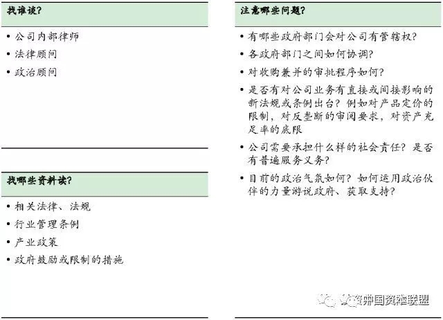
理解公司所处的政治和监管环境,理解兼并收购所涉及的审批程序,以便及早开展游说工作、获得支持、降低获准审批的不确定性。

监管尽职调查:

640.webp (12).jpg

理解目前的人事制度、人力资源结构,确保没有对社保机构拖欠员工福利,提前为兼并收购带来的人事变动做好准备。

人事尽职调查:

640.webp (11).jpg

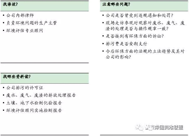
评估公司所面临的环保问题,确保公司没有违反环保条例,确保公司不会受环保问题导致的诉讼;清理环保问题的成本可能是极其昂贵的,可能会导致公司的名誉损失,也可能导致歇业的严重后果。

环境尽职调查:

640.webp (10).jpg

(2)尽职调查的组织安排

尽职调查,需要公司的项目小组、财务顾问、法律顾问、会计师以及其他顾问通力协作。

尽职调查的组织:

640.webp (9).jpg

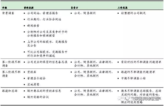
尽职调查的流程主要包括:背景调查、两阶段的尽职调查以及跟进和总结.

尽职调查的工作流程:

640.webp (8).jpg

保密信息备忘录应提供足够资料允许买方做出不具约束力的标书;一般不包含在商业上属敏感性的资料。

第一阶段尽职调查:

640.webp (7).jpg

每一个潜在买方会一般会获准在数据室中逗留两至三天;数据室中资料包括:前瞻性的策略和财务资料+关于法律和财务风险的资料。

第二阶段尽职调查:

640.webp (6).jpg

数据室包括按目录收集和分类的编汇材料;在参观数据室之后, 潜在投资方一般会问一些进一步跟进的问题。

第二阶段尽职调查:典型的数据室内容

640.webp (5).jpg

管理层介绍会一般在潜在投资方参观了资料室后举行,这使投资方能问及一些在保密信息备忘录和数据室中没有提供的信息;另外管理层介绍会也是买卖双方直接借此接触了解对方性格、素质、诚信的最佳时机。

第二阶段尽职调查:管理层介绍会内容

640.webp (4).jpg

潜在投资方一般会希望在管理层引导下参观公司的主要场所、设施财务顾问也会参加实地考察,以对发问的问题、感到有兴趣/关注的部分进行记录整理。

第二阶段尽职调查:实地考察

640.webp (3).jpg

(3)尽职调查对交易的影响

对交易的影响:

640.webp (2).jpg

对收购价格的影响:

640.webp (1).jpg

对买卖协议的影响:

640.webp.jpg


二维码

扫码加我 拉你入群

请注明:姓名-公司-职位

以便审核进群资格,未注明则拒绝

全部回复
2019-6-24 17:45:46
收获很大,谢谢楼主!
二维码

扫码加我 拉你入群

请注明:姓名-公司-职位

以便审核进群资格,未注明则拒绝

栏目导航
热门文章
推荐文章

说点什么

分享

扫码加好友,拉您进群
各岗位、行业、专业交流群