第一部分 尽职调查概述
一、 尽职调查的方法
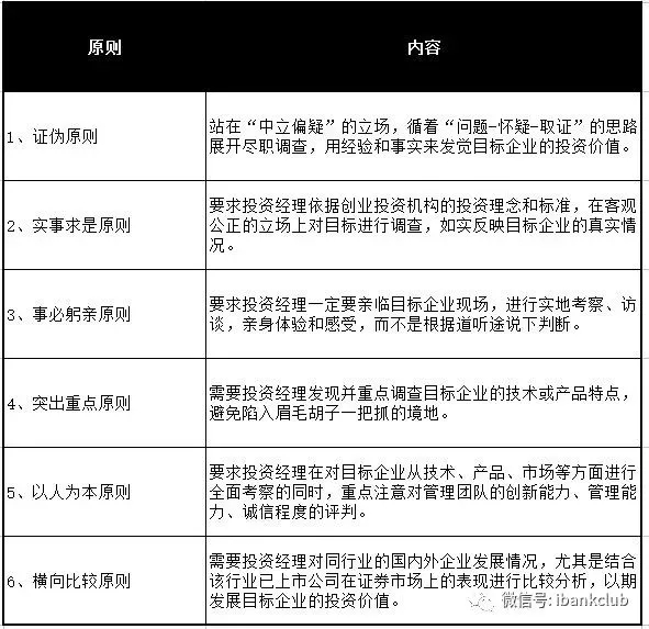
二、 尽职调查遵循的原则
三、尽职调查的范围
(一)公司基本情况
1、公司设立情况
了解公司注册时间、注册资金、经营范围、股权结构和出资情况,并取得营业执照、公司章程、评估报告、审计报告、验资报告、工商登记文件等资料,核查公司工商注册登记的合法性、真实性;必要时走访相关政府部门和中介机构。
2、历史沿革情况
查阅公司历年营业执照、公司章程、工商登记等文件,以及历年业务经营情况记录、年度检验、年度财务报告等资料,调查公司的历史沿革情况,核查是否存在遗留问题;必要时走访相关政府部门和中介机构。
3、公司主要股东情况
调查了解主要股东的背景,相互之间关联关系或一致行动情况及相关协议;主要股东和实际控制人最近三年内变化情况或未来潜在变动情况。
(二)管理人员调查
1、管理人员任职资格和任职情况
调查了解管理人员的教育经历、专业资格、从业经历及主要业绩,以及在公司担任的职务与职责。
2、管理人员胜任能力和勤勉尽责
调查了解高管人员曾担任高管人员的其他公司的规范运作情况以及该公司经营情况,分析高管人员管理公司的能力。
分别与董事长、总经理、财务负责人、技术负责人、销售负责人(包括但不限于上述人员)就公司现状、发展前景等方面问题进行交谈,了解高管人员的胜任能力和勤勉尽责情况。
3、高管人员薪酬及兼职情况
通过查阅三会文件、与高管人员交流、与发行人员工交谈等方法,调查公司为高管人员制定的新酬方案、股权激励方案。
通过与高管人员交谈、查阅有关资料等方法,调查高管人员在公司内部或外部的兼职情况,分析高管人员兼职情况是否会对其工作效率、质量产生影响。
(三)业务与技术情况
1、行业情况及竞争情况
根据公司主营业务及所属行业,了解行业监管体制和政策趋势,了解行业的市场环境、市场容量、进入壁垒、供求状况、竞争状况、行业利润水平和未来变动情况,判断行业的发展前景及行业发展的有利和不利因素,了解行业内主要企业及其市场份额情况,调查竞争对手情况,分析公司在行业中所处的竞争地位及变动情况。
2、采购情况
通过与采购部门、主要供应商沟通,查阅相关资料等方法,调查公司主要原材料市场供求状况。取得公司主要供应商(至少前 10 名)的相关资料,计算最近三年向主要供应商的采购金额及所占比例,判断是否存在严重依赖个别供应商的情况,如果存在,是否对重要原材料的供应做出备选安排;取得同前述供应商的长期供货合同,分析交易条款,判断公司原材料供应及价格的稳定性。
3、生产情况
取得公司生产流程资料,结合生产核心技术或关键生产环节,分析评价公司生产工艺、技术在行业中的领先程度。取得公司主要产品的设计生产能力和历年产量有关资料并进行比较,与生产部门人员沟通,分析公司各生产环节是否存在瓶颈制约。调查公司的生产工艺是否符合环境保护相关法规,调查公司历年来在环境保护方面的投入及未来可能的投入情况。现场观察三废的排放情况,核查有无污染处理设施及其实际运行情况。
4、销售情况
通过与公司销售部门负责人沟通、获取权威市场调研机构的报告等方法,调查公司产品(服务)的市场需求状况,是否有稳定的客户基础等。结合行业排名、竞争对手等情况,对公司主要产品的行业地位和市场占有率进行分析。了解公司对主要客户(至少前 10 名)的销售额占年度销售总额的比例及回款情况。
5、核心技术和研发情况
调查公司拥有的专利,分析产品的核心技术,考察其技术水平、技术成熟程度、同行业技术发展水平及技术进步情况;核查核心技术的取得方式及使用情况,判断是否存在纠纷或潜在纠纷及侵犯他人知识产权的情形。关注专利的有效期及到期后对公司的影响,并了解公司具体的保护措施与效果。取得公司主要研发成果、在研项目、研发目标等资料,调查公司历年研发费用占主营业务收入的比重、自主知识产权的数量与质量、技术储备等情况,对公司的研发能力进行分析。
(四)同业竞争与关联交易调查
1、同业竞争情况
通过询问公司及其控股股东或实际控制人、实地走访生产或销售部门等方法,调查公司控股股东或实际控制人及其控制的企业实际业务范围、业务性质、客户对象、与公司产品的可替代性等情况,判断是否构成同业竞争,并核查公司控股股东或实际控制人是否对避免同业竞争做出承诺以及承诺的履行情况。
2、关联方和关联交易情况
确认公司的关联方及关联方关系,通过与公司高管人员、财务部门和主要业务部门负责人交谈,查阅账簿、相关合同、会议记录、独立董事意见,发函询证,咨询律师及注册会计师意见,调查公司与关联方进行的关联交易。
(五)财务状况
1、基本财务数据分析
根据公司历年财务报告,收集能够反映公司财务基本状况的财务数据,如:资产(货币资金、应收账款、存货、对外投资、无形资产)、负债(银行借款、应付账款)、销售收入、销售成本、补贴收入、利润总额、净利润等。
2、财务比率分析
计算公司各年度毛利率、资产收益率、净资产收益率、每股收益等,判断公司盈利能力。
计算公司各年度资产负债率、流动比率、速动比率、利息保障倍数等,结合公司的现金流量状况、在银行的资信状况、可利用的融资渠道及授信额度及或有负债等情况,判断公司的偿债能力。
计算公司各年度资产周转率、存货周转率和应收账款周转率等,结合市场发展、行业竞争状况、发行人生产模式及物流管理、销售模式及赊销政策等情况,判断公司经营风险和持续经营能力。
3、纳税情况
查阅公司报告期的纳税资料,调查公司所执行的税种、税基、税率是否符合现行法律、法规的要求。
取得公司税收优惠或财政补贴资料,核查公司享有的税收优惠或财政补贴是否符合财政管理部门和税收管理部门的有关规定,分析公司对税收政策的依赖程度和对未来经营业绩、财务状况的影响。
4、盈利预测
根据公司编制盈利预测所依据的资料和盈利预测假设,结合国内外经济形势、行业发展趋势、市场竞争状况,判断公司盈利预测假设的合理性。
对比以前年度计划与实际完成情况,参照公司发展趋势、市场情况,评价公司预测期间经营计划、投资计划和融资计划安排是否得当。根据了解的公司生产规模和现有的生产能力,分析评价预测计划执行的可行性。
扫码加好友,拉您进群



收藏
