首先,小规模纳税人、小微企业、小型微利企业,有什么区别?
小规模纳税人是一个增值税范畴的概念,与之相对应的是“一般纳税人”。二者的主要区别在于:能否使用增值税专用发票,能否抵扣进项税额。“小微企业”本身是个含义广泛的统称,在税收优惠政策当中,也有好几个意思,其中最主要的一条就是针对“免征增值税”的。在企业所得税范畴的小微企业,准确的说,叫做“小型微利企业”。 和上述增值税小微企业优惠政策不同,小型微利企业的认定不区分小规模纳税人和一般纳税人,只要满足要求,均可享受优惠(参考:www.sohu.com/a/162411878_243577)。
某些IPO发行人因其业务模式特点,拥有较多的子公司,而部分子公司由于够“小”而享受了税收优惠。对此,中介机构应做哪些尽职调查,证监会审核关注哪些要点?以下,选取了博士眼镜、百华悦邦2枚创业板IPO案例,一个是从事眼镜零售的连锁经营企业,一个专业提供手机售后服务。
【案例1:博士眼镜300622】
博士眼镜于2017年3月上市。
公司是从事眼镜零售的连锁经营企业,主要业务包括销售镜架、镜片、太阳镜、老花镜、隐形眼镜、隐形护理液等主要产品,同时向消费者提供验光配镜相关服务,包括视光校正方案咨询服务、视光产品装配及维修服务、视光保健服务等。截至目前,公司已拥有四个眼镜零售品牌,其中,“President optical”为定位于“高端定制”的眼镜连锁品牌;“博士眼镜”为定位于“专业视光”的眼镜连锁品牌;“zèle”为定位于“时尚快消”的眼镜连锁品牌以及“砼”为定位于“个性潮牌”的眼镜连锁品牌,通过对不同品牌的差异化定位,以满足不同的市场需求。
公司的销售模式主要分为直营门店、电子商务和批发三大类型。截至2017年末,公司拥有353家直营门店,直营门店根据渠道类型分为百货、超市、购物中心、街铺、眼科医院等销售终端类型。
反馈关注:
据招股说明书披露“根据国家税务总局公告 2014 年第 57 号《关于小微企业免征增值税和营业税有关问题的公告》的规定,增值税小规模纳税人月销售额不超过 3 万元或季度销售额不超过 9 万元的,暂免征收增值税。公司及其子公司下属的纳税主体符合该规定的,暂免征收增值税。
公司之全资子公司南宁市普立奥眼镜有限公司符合《中华人民共和国企业所得税法》第二十八条第一款符合条件的小型微利企业,2014 年度和 2015 年度减按20%的税率征收企业所得税。”
请发行人补充说明:(1)发行人及其子公司下属纳税主体适用和执行核定征收还是查账征收税收的征管政策;(2)发行人及其子公司享受的税收优惠情况及其对当期损益的影响。(3)发行人及其子公司享受的税收优惠是否符合相关规定,并提供相关税收优惠的依据和文件;(4)发行人与税收优惠相关的内部控制的设计和执行情况。请保荐机构、和发行人会计师和发行人律师对上述事项进行核查并发表意见。
具体分析:
(一)核查过程
1.查阅了《中华人民共和国企业所得税法》、《中华人民共和国企业所得税法实施条例》、《关于小微企业免征增值税和营业税有关问题的公告》、《关于进一步支持小微企业增值税和营业税政策的通知》等法律、法规及规范性文件的相关规定。
2.获取和查阅了发行人及其部分子公司 2013 年、2014 年、2015 年、2016年 1-6 月享受企业所得税和增值税税收优惠的确认性依据文件和银行凭证、记账凭证等文件。
3.就发行人 2013 年、2014 年、2015 年、2016 年 1-6 月期间取得税收优惠的情况访谈了发行人财务部负责人员;
4.获取并查阅了发行人及其子公司的《企业所得税征收方式鉴定表》、税务登记表、纳税申报表等文件。
5.获取并查阅了政府主管税务部门出具的发行人及其子公司报告期内不存在重大违法违规行为的证明文件。
6.获取并查阅了公司制定与税收优惠有关的内部控制制度文件。
(二)发行人及其子公司下属纳税主体适用和执行核定征收还是查账征收税收的征管政策
经核查发行人提供的税务登记表、《企业所得税征收方式鉴定表》以及纳税申报表,报告期内发行人及其子公司下属纳税主体适用和执行查账征收的征管政策,不存在报告期内核定征收改查账征收的情形。
(三)享受的税收优惠的金额及其对当期损益的影响
1.报告期内发行人享受企业所得税优惠的纳税主体的情况如下表所列示:
2.报告期内发行人享受增值税优惠的纳税主体的情况如下表所列示:
3.报告期内发行人享受企业所得税和增值税税收优惠的纳税主体享受税收优惠的金额情况如下表所列示:
如上述两表所列示,发行人享受企业所得税和增值税税收优惠的纳税主体享受的税收优惠的金额较小。
(三)享受的税收优惠是否符合相关规定,并提供相关税收优惠的依据和文件
发行人享受税收优惠的纳税主体享受税收优惠的相关法律法规依据及税收优惠政策情况如下:
1.关于小型微利企业的认定
《中华人民共和国企业所得税法实施条例》第九十二条规定,小型微利企业是指从事国家非限制和禁止行业,并符合下列条件的企业:(一)工业企业,年度应纳税所得额不超过 30 万元,从业人数不超过 100 人,资产总额不超过 3000万元;(二)其他企业,年度应纳税所得额不超过 30 万元,从业人数不超过 80人,资产总额不超过 1000 万元。
报告期内发行人符合小型微利企业标准的子公司为南宁普立奥、沈阳澳星、昆山普立奥,其从业人数、资产总额等情况如下表所列示:
如上表所列示,2014 年至 2016 年 6 月,发行人子公司南宁普立奥、沈阳澳星、昆山普立奥的从业人数、资产总额、年度应纳税所得额均符合《中华人民共和国企业所得税法实施条例》规定的小型微利企业的认定标准。
2.关于发行人子公司南宁普立奥、沈阳澳星、昆山普立奥享受企业所得税优惠政策的情况
(1)相关法律、法规规定
《中华人民共和国企业所得税法》第二十八条规定,符合条件的小型微利企业,减按20%的税率征收企业所得税。
《关于小型微利企业所得税优惠政策的通知》(财税〔2015〕34 号)第一条规定,自 2015 年 1 月 1 日至 2017 年 12 月 31 日,对年应纳税所得额低于 20 万元(含20 万元)的小型微利企业,其所得减按 50%计入应纳税所得额,按 20%的税率缴纳企业所得税。
《关于进一步扩大小型微利企业所得税优惠政策范围的通知》(财税[2015]99 号)第一条规定,自 2015 年 10 月 1 日起至 2017 年 12 月 31 日,对年应纳税所得额在 20 万元到 30 万元(含 30 万元)之间的小型微利企业,其所得减按50%计入应纳税所得额,按 20%的税率缴纳企业所得税。
《关于进一步扩大小型微利企业所得税优惠政策范围的通知》(财税[2015]99 号)第二条规定,为做好小型微利企业税收优惠政策的衔接,进一步便利核算,对本通知规定的小型微利企业,其 2015 年 10 月 1 日至 2015 年 12 月31日间的所得,按照 2015 年 10 月 1 日后的经营月份数占其 2015 年度经营月份数的比例计算。
(2)鉴于发行人子公司南宁普立奥、沈阳澳星、昆山普立奥为小型微利企业,且 2015 年度、2016 年 1-6 月,沈阳澳星、昆山普立奥无应纳所得税额,根据前述法律、法规的相关规定并经本所律师核查,报告期内,仅南宁普立奥享受企业所得税优惠,具体情况如下表所列示:
如上表所列示,报告期内,南宁普立奥为小型微利企业,其已按照相关法律、法规规定享受小型微利企业减按 20%的税率征收企业所得税的税收优惠政策;同时,因南宁普立奥2015年至2016年6月的应纳税所得额在20万元到30万元(含30万元)之间,其可根据相关法律、法规规定,享受“年应纳税所得额减按 50%计入应纳税所得额”的税收优惠政策。
(四)关于发行人子公司南宁普立奥、沈阳澳星、昆山普立奥享受增值税优惠政策的情况
1.相关法律、法规规定
《关于进一步支持小微企业增值税和营业税政策的通知》(财税[2014]71 号)规定,自 2014 年 10 月 1 日起至 2015 年 12 月 31 日,对月销售额 2 万元(含本数,下同)至3 万元的增值税小规模纳税人,免征增值税。
《关于小微企业免征增值税和营业税有关问题的公告》(国家税务总局公告2014年第 57 号)第一条规定,增值税小规模纳税人和营业税纳税人,月销售额或营业额不超过3 万元(含 3 万元,下同)的,按照上述文件规定免征增值税或营业税。其中,以1 个季度为纳税期限的增值税小规模纳税人和营业税纳税人,季度销售额或营业额不超过 9 万元的,按照上述文件规定免征增值税或营业税。
2.报告期内,发行人已享受小型微利企业增值税优惠的纳税主体及其季度享受税收优惠政策所对应的收入情况如下表所列示:
如上表所列示,沈阳澳星、昆山普立奥为小型微利企业,其以 1 个季度为纳税期限,季度销售额或营业额不超过 9 万元,符合按照前述法律、法规的相关规定享受免征增值税的优惠政策的标准。
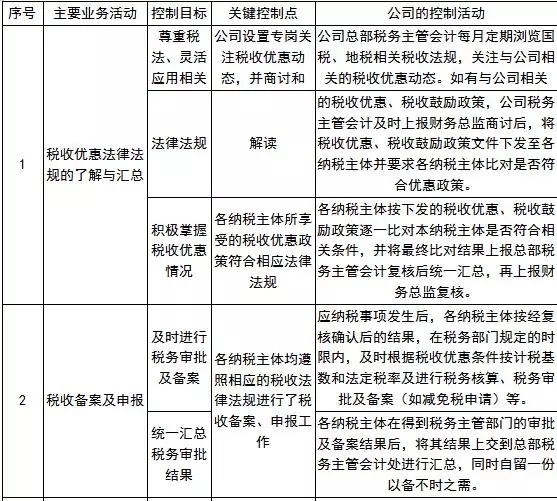
(五)与税收优惠相关的内部控制的设计和执行情况
扫码加好友,拉您进群



收藏
