全部版块 我的主页
论坛 新商科论坛 四区(原工商管理论坛) 商学院 管理科学与工程
3393 4
2019-04-14

在1998年亚马逊致股东信里,贝佐斯说:“我们要反抗熵(We want to fight entropy)。”

管理学大师彼得·德鲁克说:“管理要做的只有一件事情,就是如何对抗熵增。在这个过程中,企业的生命力才会增加,而不是默默走向死亡。”

物理学家薛定谔说:“自然万物都趋向从有序到无序,即熵值增加。而生命需要通过不断抵消其生活中产生的正熵,使自己维持在一个稳定而低的熵水平上。生命以负熵为生。”

这么多人都在谈论熵,说要反抗熵,然而到底什么是熵?

1

什么是熵?

熵,是来自于物理学热力学第二定律的一个词。

当一个非活系统被独立出来,或是将它置于一个均匀环境里,所有运动就会由于周围各种摩擦力的作用很快停顿下来;电势或化学势的差别会逐渐消失;形成化合物倾向的物质也是如此;由于热传导的作用,温度也逐渐变得均匀。由此,整个系统最终慢慢退化成了毫无生气、死气沉沉的一团物质。

于是,就达到了被物理学家们成为的“最大熵”,这是一种持久不变的状态,在其中再也不会出现可以观察到的任何事件,它已经归于死寂。

熵代表了一个系统的混乱程度,或者说是无序程度 - 系统越无序,熵值就越大;系统越有序,熵值就越小。

所以,负熵代表着系统的活力,负熵越高就意味着系统越有序,这也是为什么薛定谔会说“生命以负熵为生”。

比如:在每周刚刚开始的时候,我们都会把房间收拾得窗明几净,可是一到周末,我们就会发现房间乱成一团。这个过程就是熵增的过程。

再比如:生命有机体在不断进行的吃、喝、呼吸以及(植物的)同化,也就是新陈代谢,正是一个对抗熵增的过程。

不要小看这个听起来非常朴素的熵定律,它在自然界中无处不在,是最基本也最重要的一个法则,化学家阿特金斯曾将它列为“推动宇宙的四大定律”之一。

它是物理学家心目中无比坚定的一个信仰,连引力公式都可以改写,但熵增定律却从未被违反。张首晟教授认为,人类的知识再往前推进,牛顿力学可能不对,量子力学可能不对,相对论可能也不对,但信息熵的公式却是永恒的。

如果将它推论至整个宇宙的发展中,我们就会发现:如果我们存在的这个宇宙之外什么都没有,也就是如果没人向这个宇宙输入能量的话,宇宙的最终结局就是走向彻底的无序,也就是死亡。

如果将它推论到企业管理中,我们就会发现:管理要做的只有一件事情,就是如何对抗熵增。如果没能有效对抗熵增,企业就会在默然中走向死亡。

如果将它推论到人生之中,我们就会发现:如果不去对抗熵增,我们的生命力就会在封闭系统内或平衡状态中逐渐变得毫无生气、死气沉沉。

那时,即使生命尚未终结,生命力也已戛然而止,也就印证了那句著名的话“很多人20岁时就已死去,到80岁才埋”。

然而,我们又该如何对抗熵增呢?

2

  对抗熵增的 人生底层逻辑

想要对抗熵增,就要引入一个非常重要的理论- 耗散结构。

“耗散结构”是由一位名叫普利高津的科学家提出的,他也因为这个理论而获得了1977年的诺贝尔化学奖。

什么是“耗散结构”?

耗散结构是一个远离平衡态的非线性的开放系统(不管是物理的、化学的、生物的乃至社会的、经济的系统),通过不断地与外界交换物质和能量,在系统内部某个参量的变化达到一定的阈值时,通过涨落,系统可能发生突变即非平衡相变,由原来的混沌无序状态转变为一种在时间上、空间上或功能上的有序状态。

耗散结构有两个最为重要的特性,一是开放性;二是非平衡。当一个系统具备了“耗散结构”后,它就能够有效对抗熵增。

那么,我们该如何依据这样两个特点将自己打造成一个可以对抗熵增的“耗散结构”呢?

1

开放性

一个孤立系统的熵一定会随时间增大,当熵达到极大值时,系统就会达到最无序的平衡态,所以孤立系统绝不会出现耗散结构。

因此,耗散结构一定产生于开放系统,它必须存在着由环境流向系统的负熵流,而且能够抵消系统自身的熵增,只有这样才能使系统的熵减小,有序度增加。

维基百科与网络版的大英百科全书,都很专业,而维基百科却不需要有一群专家进行搜集编撰,它是一个开放系统,每个人都能为它贡献内容。也正因为此,它甚至拥有比网络版大英百科全书更高的传播度。

那么,我们该如何让自己成为一个开放系统呢?

1)用“成长型思维”替代“固定型思维”

很多人一直保持着这样一种观念,即我们天生有一些特定的固定不变的能力与品质,就像“我不善于运动”、“我没有学数学的天分”等,因此无法改变。

但真是这样吗?

实际上,的智力、创造力、运动才能与其他品质,都是可以锻造的,是可以通过时间和努力去改变的。

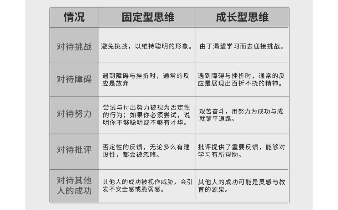
2006年,斯坦福大学的行为心理学教授卡罗尔·德韦克出版了一本名为《思维模式:新成功心理学》的书。在这本书中,德韦克总结了自己30多年的研究成果,提出了两种思维理论:固定型思维和成长型思维。

固定型思维说的是,相信我们出生时带有固定量的才智与能力。采取固定型思维的人倾向于回避调整与失败,从而剥夺了自己过上富于体验与学习的生活。

而成长型思维则是一种以智力可塑为核心信念的系统的思维模式。它相信通过练习、坚持和努力,人类具有学习与成长的无限潜力。

拥有成长型思维的人能够沉着应对挑战,他们不怕犯错或难堪,而是专注于成长的过程。他们对于失败不害怕,因为他们知道从失败和错误中学习,它们终将变为成功。

正如科研大数据所告诉我们的:如果一个孩子拥有成长型思维,这项优势就可能消除最富有家庭与最贫穷家庭间的差距,因为成长型思维的孩子会越来越优秀。

640.webp (2).jpg

从这个图表中,我们还能看到一点,也许是我们平时常常忽略的,那就是二者在对待其他人的成功这点上还有不同:成长型思维的人会将别人的成功当做自己的灵感,而固定型思维的人则会将别人的成功当做是对于自己的威胁,于是就会引发巨大的不安全感以及脆弱感。而这样一种不安全感和脆弱感,常常会让他选择堵住耳朵,闭上眼睛,于是也就切断了自我成长的渠道与途径,让整个情况变得更糟。


2)用“流量思维”代替“存量思维”


躺在书桌上的一堆油画颜料,不会自动变成一幅美妙的油画。一定是因为有了某种外界能量交换,比如,你拿起了画笔,打开了颜料,开始画画,颜料才能变成油画。

这是什么意思?

意思是说,只有在与外界交换能量之后,一个人才有可能发生翻天覆地的变化。这样的人就是有着“流量”思维的人,相反则是“存量思维”。

什么是“存量”思维者的典型行为?

相比在学习上给自己做出投资,他更愿意把钱存起来,让它产生利息;相比换个更适合更有前途的岗位或行业,他更愿意继续做现在这个安稳舒适的工作;相比将自己看到的好文章、好书推荐出去,他更愿意悄悄的收藏起来;相比与那些优秀者深入交流,他更愿意不让别人知道自己的想法。

可惜,如此一来,熵增就会加剧,危机就会潜伏。按照“熵增定律”,熵是繁荣有序的反面。然而,从表面来看,繁荣有序却是熵的隐性状态。

因此,当我们看到繁荣有序的表象时,以为熵并不存在,但实际恰恰相反,熵正在暗中窥伺。它不是不存在了,它只是隐形了。

1975年,24岁年轻的柯达工程师史蒂夫·萨松发明了世界上第一台数码相机,当他把这项惊人的成果呈现给公司高层的时候,傲慢的管理层对这个只能拍100·100像素的奇怪机器嗤之以鼻—“没有人愿意在电视上看他们的照片”,彼时的柯达在胶片时代笑傲群雄。

30十多年后,当柯达在2012申请破产保护的时候,当年的决策者们不会想到,敲响他们丧钟的正是他们自己公司发明并雪藏起来的数码相机。

历史总是惊人的相似,同样的事情还发生在了摩托罗拉和诺基亚的身上。死守“存量”,蔑视“流量”,终会带来“当下很好、未来很糟“的必然结果,而这个结果往往不是一般人能够承受的,就像清政府当年的”闭关锁国“政策一样。

2012年的时候,任正非有个非常重要的讲话,叫做《华为的2012》。

听起来他好像是在唱衰华,其实不然,他只是比较清醒地意识到华为作为一个企业,和所有其他企业一样,始终有一个巨大的威胁存在着,它就是熵。所以,任正非认为只要华为存在一天,都必须得对抗熵增。

他对华为也是这样做的:在华为的研发上做出巨额投入,比如华为2017年在研发上的投入超过900亿元的情况,研发投入占收入的近16%,这个研发的投入强度,可能比阿里和腾讯的研发投入总和都要大,更是超过了苹果。过去10年累计投入研发2400亿人民币,华为也已连续多年都是全球专利申请第一名。

从1997年开始,华为就开始持续引进来自外部的管理经验,包括IBM、埃森哲、波士顿咨询等。他们陆续给华为提供了多方面的变革,使华为在管理创新、组织机构创新、流程变革方面不断进步,奠定了华为成为一家全球化公司的根基。

这些,都是在用“流量思维”代替“存量思维”,作为一家国内知名公司,即使不做巨额科研投资,也可以既有“存量”为荣;然而,华为却并不这么想,它看到的是“流量”,是开放系统所需要的能量交换。

3)用“终身学习”代替“临时学习“,用”终身探索“代替”不再探索“

有人,每天都在学习,不论是多还是少。有人,偶尔学习一次,看一本书要用七八个月。

前者,我称之为“终身学习者”,后者,我称之为“临时学习者”。学习对于前者如同呼吸一般,对于后者则如同救急的膏药,只在受到刺激或工作需要之时,才会想起。

对于“终身学习者”而言,他通过每天学习,将自己打造成了一个开放的系统,并且能够产生复利效应。

对于“临时学习者”而言,他是封闭的体系,无力对抗熵增,也无法产生复利效应。短期内自然看不出来,但是长期来看,二者却有天壤之别。

很多人,在成年之后就不再探索了,他们停止了对于这个世界,以及对于自我的探索,他们只想走在那条早已明确的路上,按部就班的生活。但却不知,根据熵增定律,熵的阴影早已紧随其中,“中年危机”的到来也不过只是时间问题。

而那些”终身探索者“呢?

他们则很不同,他们对于这个世界、对自我、对他人,都始终有着浓烈的好奇之心,他们想要探索那些不懂的东西,想要解开那些难解的奥秘;不论是从一场电影、一次旅行、一本杂志,还是一次对话,他们都能从中探索到新鲜的信息、知识或智慧。他们就像是一些敞着口的容器,在贪婪的吸取着来自于外部世界的一切。

所以,如果想将自己打造成“开放系统”,就需要做到至少三件事:

  • 第一,用“成长型思维”代替“固定型思维”。

  • 第二,用“流量思维”代替“存量思维”。

  • 第三,用“终身学习”代替“临时学习”,用“终身探索”代替“不再探索”。


2

远离平衡态

远离平衡态是“耗散结构”的第二个特点。

平衡态是指在没有外界影响条件下,热力学系统的各部分宏观性质在长时间里不发生变化的状态。

“耗散结构”的提出者普利高津认为,非平衡是有序之源。

那我们该怎样才能远离平衡态呢?

1)从“舒适区”走进“学习区”,甚至“恐慌区”

“舒适区”是美国人NoelTichy提出的理论,图里的3个区可以表示为你想学习事物的等级:

640.webp (1).jpg

最里面一圈是“舒适区”,它代表的是对你来说没有学习难度的知识或者习以为常的事务,自己可以处于非常舒适的心理状态。

中间一圈是“学习区”,它代表的是那些对你来说有一定挑战,因而感到不适,但是不至于太难受的工作、学习、思考。

而最外一圈则是“恐慌区”,它代表的是超出你能力范围太多的事务或知识,心理感觉会严重不适,可能导致崩溃以致放弃学习。

在舒适区里,你能得心应手,因为每天都是处在熟悉的环境之中,做着自己在行的的事,和熟悉的人交际,甚至你就是这个领域的专家,对这个区域中的人和事感到非常舒适。

这就是暂时的“平衡态”,因为你无需过多努力就能使所有事物都达到一个相对平衡、比较舒适的状态。

然而,不要忘了,平衡态正是熵最大的时候。

这时,你学到的东西很少,进步缓慢,缺乏挑战和流动。这是一个看似平稳安逸,但却危机重重的状态,也就是“假性繁华”。

如果想要对抗人生熵增,按照耗散结构,你就须得远离平衡态,也就是离开那个让你感到非常舒适的区域,主动走向“学习区”,甚至是“恐慌区”。

亚马逊CEO贝佐斯就是这样做的,他将亚马逊的自营电商业务扩展到AWS云服务、FBA物流体系。而且,亚马逊在做自营电商的时候,还大胆引入了第三方卖家,让他们都在亚马逊上开店,跟自己的自营店竞争。亚马逊以网上卖书起家,但贝佐斯依然不甘心,开发出kindle阅读器用电子书打败自己的纸质书。

如果亚马逊只是停留在自己看似非常强大的自营电商业务里,在一段时间内,它当然能够获得不错的利润,达到一种稳固的平衡态。

但是,随着时间的推进,企业一定会越来越缺乏活力,缺乏创新,最终走向死亡。

正是因为贝佐斯非常清楚“熵”对于一个企业的严重危害,所以他在努力将亚马逊每一次好不容易建立好的平衡感推倒,不断把钱、把资源投入到新的领域;在企业内部创造各种形式的竞争。

也正因为此,亚马逊创造了重量级的明星业务,贝佐斯也成为了全球首富,这就是远离平衡态的巨大力量。

2)颠覆式成长

个人成长遵循的是S型曲线,在刚开始的时候,会有非常漫长的平坦状态,而后则会如火箭般骤然升空,并最终在高位保持平稳。

640.webp.jpg

但这还不是颠覆式成长。

颠覆式成长不仅是一次S型曲线的飞越,它是很多次的飞越,它要求我们在完成一次S型曲线的增长后,再进入到第二条S型曲线,重新来过,不断颠覆自我。

2007年,IPOD占苹果公司收入的50%以上,iTune占74%的市场份额。按理说这正是一个产品如日中天之时,正常人的思路肯定是要继续做这个产品,用它好好赚钱。可乔布斯倒好,他要亲手颠覆掉这个已经大获成功的产品。

于是,他又做了iPhone,到2012年的时候,iPhone已经占到了苹果收入的58%,利润占到了70%。这就是乔布斯的“颠覆式成长”,他用自己做的iPhone颠覆掉了自己做的IPOD。他用一条新的S型曲线,颠覆掉了好不容易攀爬上去的S型曲线。

想要远离平衡态也是如此,需要一次又一次的走在漫长的平路上,然后跃上巅峰,在好不容易跃上巅峰之后,又要开始第二条S型曲线,就这样,不断进行自我颠覆。

而这种自我颠覆之所以很难,是因为当我们一旦到达S型曲线的上方平台,惰性就会产生。这时,是某阶段职业生涯的巅峰期,是某阶段自我发展的巅峰期,是一个看起来非常不错的状态。然而,如果一旦在这个平衡态停滞,你便不再获得成长与进步,最终的结局就是熵增加剧。  

于我而言,在工作后至少做过几次非常大的颠覆式成长。

从销售部到市场部,后又从市场部到销售部;从以前在职场工作,到现在的自主工作,每一次都是颠覆式的成长。

在每一次颠覆式成长的过程中,从来都不是一帆风顺的,每次都会遇到很多的困难和阻碍,以及随之而来的孤独感与恐惧感,但得到的收获却是非常巨大的,我的人生也随之得到了极大的拓展。

那么,现在就来总结一下,两个远离平衡态的方法:

  • 第一,离开舒适区,走进学习区,甚至是恐慌区。

  • 第二,颠覆式成长。


这就是物理学中的熵增定律带给我们的人生底层逻辑 - 终其一生,我们都要对抗熵增,不然我们的生命力就会在默然中走向消亡。

而对抗熵增的方法就是:将自己打造成一个兼具“成长型思维”、“流量思维”、“终身学习、终身探索”、远离舒适区、能够持续颠覆式成长的耗散结构。


二维码

扫码加我 拉你入群

请注明:姓名-公司-职位

以便审核进群资格,未注明则拒绝

全部回复
2019-4-15 08:46:03
楼主分享的文章很多都值得花时间细读,谢谢
二维码

扫码加我 拉你入群

请注明:姓名-公司-职位

以便审核进群资格,未注明则拒绝

2019-4-18 16:25:56
了解,谢谢提供分享!
二维码

扫码加我 拉你入群

请注明:姓名-公司-职位

以便审核进群资格,未注明则拒绝

2019-4-19 11:20:11
谢谢分享,深受启发
二维码

扫码加我 拉你入群

请注明:姓名-公司-职位

以便审核进群资格,未注明则拒绝

2019-4-19 13:56:55
杨明凡 发表于 2019-4-14 14:24
在1998年亚马逊致股东信里,贝佐斯说:“我们要反抗熵(We want to fight entropy)。”管理学大师彼得·德 ...
用一个物理方法,解读了管理问题,很受启发。换一个说法,更容易被认同,人的成长也是可以被定理的。
二维码

扫码加我 拉你入群

请注明:姓名-公司-职位

以便审核进群资格,未注明则拒绝

栏目导航
热门文章
推荐文章

说点什么

分享

扫码加好友,拉您进群
各岗位、行业、专业交流群