全部版块 我的主页
论坛 金融投资论坛 六区 金融实务版 投行专版
799 0
2019-05-09
2019年4月28日晚间,最高人民法院发布了《最高人民法院关于适用<中华人民共和国公司法>若干问题的规定(五)》(以下简称“司法解释(五)”),全文共六条。

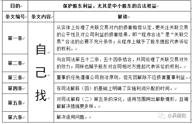
一、司法解释(五)主要内容

我们先根据最高人民法院民二庭相关负责人的解答(以下简称“最高院解答”)对司法解释(五)作一个简单的梳理:

640.webp (1).jpg

二、第五条又不是什么新规定

第五条,放在整个司法解释(五)的后部,有一种thelast but not thelaest的意味,根据最高院解答,本条旨在维持有限公司运营,避免其陷入僵局和解散,为股东提供一种诉讼退出的途径。

有关这条,我们至少有两个问题需要明晰:

(一)论股权、股份的差别

根据《公司法》《合伙企业法》的规定,针对不同的法人主体,持有人所持权益有不同的称法:

640.webp.jpg

无论从文义解释还是从最高院解读来看,第五条都是专门为有限公司设置的。但是,第五条第(一)项至第(三)项却采用了“股份”的表述方式,这种表述方式引来了大家不小的关(tu)注(cao)。有人认为最高院没有分清股份、股权的概念,笔者更愿意从另一个角度去理解这种表述。

在起草过程中,该条是否仅适用于有限公司曾经有没有可能存在分歧?这种推测不无道理,虽然有限公司的人合性更强,调解的必要性和可行性似乎更大,但事实上,人合与资合的划分到今天是否还有必要?更何况回购纠纷中的诉讼主体通常是投资机构及有资本运作需求和上市预期的公司,这类公司可能是股份公司,尤其可能是非上市股份公司,它们一样需要一个解决争端的出口。

(二)有限公司何种情形下得以回购自己的股权?

《公司法》第七十四条规定了著名的异议股东回购权,即股东在以下三种情形下可以主张公司回购其股权:(1)公司连续五年不向股东分配利润,而公司该五年连续盈利,并且符合本法规定的分配利润条件的;(2)公司合并、分立、转让主要财产的;(3)公司章程规定的营业期限届满或者章程规定的其他解散事由出现,股东会会议通过决议修改章程使公司存续的。

但是,是否仅在上述三种情形下股东才得以主张公司回购股权?

部分法院在裁判时认为股东请求公司回购违反了资本维持原则,如牛曰忠与瓜州县三力建筑建材有限责任公司请求公司收购股份纠纷案中,法官认为公司一直处于停产且亏损的状态,原告要求以出资额25万元回购,是将投资风险转给公司,进而损害公司及债权人的合法权益,原告的行为违法相关资本维持的原则。

然而,沛县舜天房地产开发有限公司与叶宇文股权转让纠纷再审案中,最高人民法院认为:

《公司法》第七十五条(即现行《公司法》第七十四条)规定的股东回购请求权是法定的股东回购请求权,此外,《公司法》上仍有股东与公司于其他情形通过协议而由公司回购股东股权的余地

我院《关于适用若干问题的规定(二)》第五条规定,人民法院审理解散公司诉讼案件,当事人协商同意由公司或者股东收购股份,或者以减资等方式使公司存续,且不违反法律、行政法规强制性规定的,人民法院应予支持。

显然,股东通过公司回购股份退出公司,并不仅限于《公司法》第七十五条规定的情形。公司的成立本身就是股东意思表示一致的结果,公司存在的意义不在于将股东困于公司中不得脱身,而在于谋求股东利益最大化。

在股东之间就公司的经营发生分歧,或者股东因其自身原因不能正常行使股东权利时,股东与公司达成协议由公司回购股东的股权,既符合有限责任公司封闭性和人合性特点,又可打破公司僵局、避免公司解散的最坏结局,使得公司、股东、公司债权人的利益得到平等保护。

《公司法》允许公司与股东在公司解散诉讼案件中,协商由公司回购股东股份,以打破公司僵局,使公司保持存续而免遭解散,那么允许公司与股东在公司僵局形成之初、股东提请解散公司之前,即协商由公司回购股份以打破公司僵局、避免走向公司解散诉讼,符合《公司法》立法原意。

通过公司回购股东股份,使公司继续存续,可以保持公司的营运价值,并不必然导致公司债权人利益受损。

上述案件的裁判思路与司法解释(二)第五条及司法解释(五)第五条的内在精神均是统一的。

杨玉泉、山东鸿源水产有限公司请求公司收购股份纠纷申诉案中,最高人民法院同样提到了在第七十四条之外,股东可以同公司约定回购。

那么,在什么样的情形下,股东得以依约请求公司回购?我们或许可以从上述三个案件获得一些线索:股东与公司之间需有明确的回购约定;回购条件触发后,根据回购是转让还是注销相应股权,公司应当根据《公司法》及章程履行相应的会议表决程序及其他程序;回购的目的是缓解僵局,回购不应当损害其他股东、公司、债权人的合法权益。

(三)公司如何回购股权?

司法解释(二)第五条明确了:经人民法院调解公司收购原告股份的,公司应当自调解书生效之日起六个月内将股份转让或者注销。股份转让或者注销之前,原告不得以公司收购其股份为由对抗公司债权人。

《公司注册资本登记管理规定》第十二条规定:“有限责任公司依据《公司法》第七十四条的规定收购其股东的股权的,应当依法申请减少注册资本的变更登记”。

由此可见,公司回购股权,要么另行转让,要么减资。如果转让,转让给其他股东或第三方则实质上转变为适用了司法解释(五)第五条的第(二)、(三)项,如果减资,则转变为适用了第五条的第(四)项。根据最高院解读,不论是转让还是减资,公司均需根据《公司法》及公司章程履行相应的程序。转让给其他股东还好,转让给第三人还需要其他股东放弃优先购买权,减资就更糟心了,还需要特别表决通过,通知债权人,登报公告……那么问题来了,为何不在调解当时就直接达成协议由他人受让或减资,公司介入的益处在哪里,莫非还想靠回购赚一笔?更尴尬的是,股东发生重大分歧和纠纷时,通常公司的经营状况已不理想,股东尤其是投资机构要退出,回购价格必定远高于公司当时的估值,公司如何支付对价?我们认为,其实这也不好怪最高院,毕竟第五条的病根在于《公司法》第七十四条天然的缺陷。

至此,我们发现,第五条规定的六种解决僵局措施中,公司回购股权是对司法解释(二)的强化,公司分立是《公司法》第七十四条原有情形,其他股东受让、第三方受让、减资则是实务回购纠纷中非常常见的操作。

日光之下,并无新事。

当然也不完全是这样,有第五条的支撑,笔者认为,至少在增资扩股协议中约定公司回购或公司为回购义务承担连带责任更能被司法机关接受与认可,在回购纠纷中将公司列为被告会更具正当性,光笔者自己手上的好几个回购纠纷就可以好好的调整一下诉讼主体及诉讼请求,毕竟,司法解释(五)为股东退出提供了一个明确的方向,也为公司纠纷提供了一个更好的解决出口。



二维码

扫码加我 拉你入群

请注明:姓名-公司-职位

以便审核进群资格,未注明则拒绝

栏目导航
热门文章
推荐文章

说点什么

分享

扫码加好友,拉您进群
各岗位、行业、专业交流群