全部版块 我的主页
论坛 金融投资论坛 六区 金融实务版 投行专版
1195 0
2019-05-13

神州长城股份有限公司

关于第三方独立机构对《行政监管措施决定书》

相关问题核查的公告

神州长城股份有限公司(以下简称“公司”)于 2018 年 10 月 18 日收到中国证监会《调查通知书》(编号:京调查字 18041 号)。因公司涉嫌信息披露违法违规,根据《中华人民共和国证券法》的有关规定,中国证监会决定对公司立案调查。2019 年 3 月 6 日,公司收到中国证券监督管理委员会深圳监管局(以下简称“深圳证监局”)《行政监管措施决定书》([2019]11号、[2019]12号、[2019]13号、[2019]14 号、[2019]15 号及[2019]16 号)显示:深圳证监局自 2018 年 5月起对公司进行了现场检查,针对检查发现的公司有关信息披露违法事项,深圳证监局已立案调查;此外,检查还发现公司存在“

一、收入成本核算不规范,通过账外资金账户列支费用;

二、未及时披露重大项目变化情况,业绩预告及业绩快报编制不审慎;

三、与多家公司存在无真实业务基础的资金往来,违规对外提供财务资助;

四、募集资金相关管理制度不健全;

五、内幕信息知情人登记管理不规范”等问题,

深圳证监局对公司采取责令改正措施的决定,对公司相关董事、高级管理人员陈略先生、田威先生、唐先勇先生、崔红丽女士、杨春玲女士采取出具警示函措施的决定(公告编号:2018-121、2019-022)。 针对公司被检查过程中所发现的相关问题,公司已按照《关于对神州长城股份有限公司采取责令改正措施的决定》([2019]11 号)所涉事项进行了严肃整改。  涉及整改责任人、整改期限、整改措施等内容详见 2019 年 4 月 11 日刊登于巨潮资讯网(www.cninfo.com.cn)上的公司《关于对深圳证监局行政监管措施决定书相关问题的整改报告》(公告编号:2019-031)。

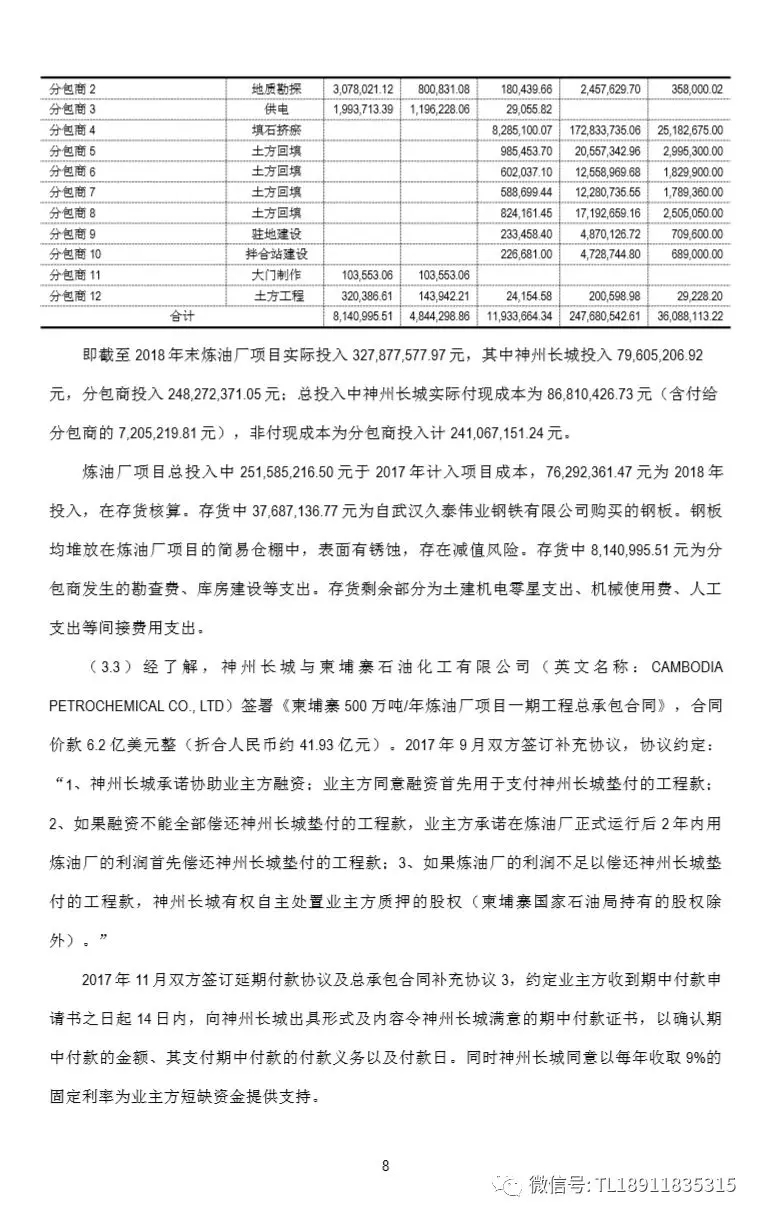
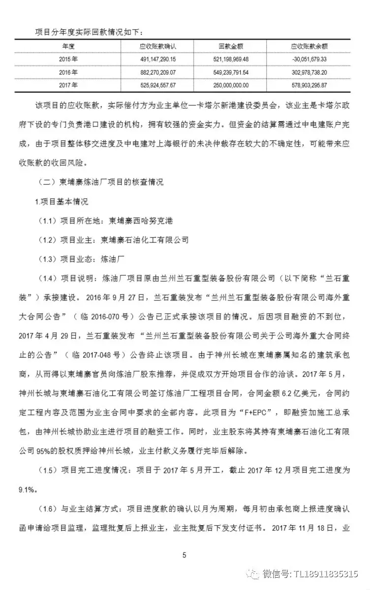
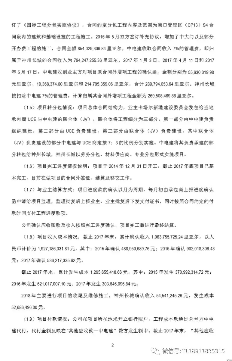
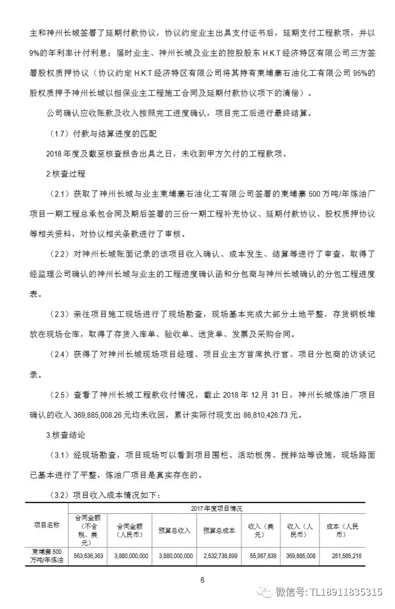
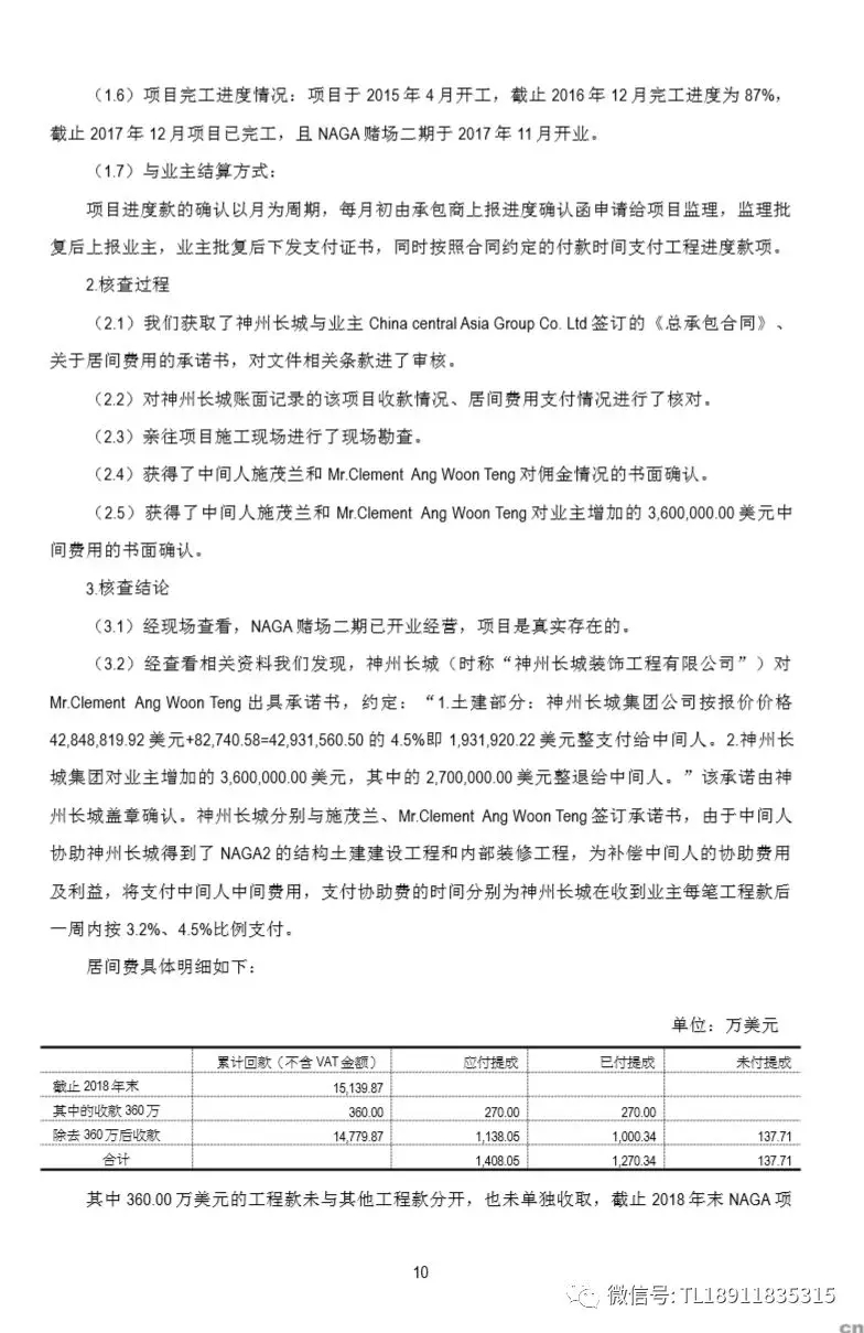
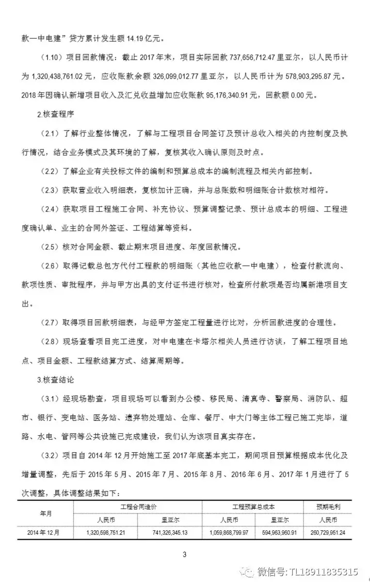
除上述事项外,深圳证监局要求检查还关注到,公司卡塔尔新港 NPP-0057房建和基础设施项目中,通过项目总包方代付的工程成本款超出工程预算总成本,项目收入回款进度与成本支付进度不匹配;柬埔寨 500 万吨/年炼油厂项目一期工程总承包项目资金收付规模严重滞后于合同约定付款进度;柬埔寨 NAGA赌场二期项目支付居间费用高于合同约定金额,将中间人有关借款冲减项目成本等问题。对于上述问题,要求公司聘请第三方独立机构进行核查,并在收到本决定书之日起 60 日内对外披露核查报告。

针对上述事项,公司已聘请第三方独立机构亚太(集团)会计师事务所(特殊普通合伙)对上述项目进行核查,并出具 [亚会 A 专审字(2019)0057号]独立核查报告,具体内容详见公司同日刊登在巨潮资讯网(www.cninfo.com.cn)的《神州长城股份有限公司独立核查报告》。

特此公告。

神州长城股份有限公司董事会

二〇一九年五月十日

640.webp.jpg 640.webp (1).jpg 640.webp (2).jpg 640.webp (3).jpg 640.webp (4).jpg 640.webp (5).jpg 640.webp (6).jpg 640.webp (7).jpg 640.webp (8).jpg 640.webp (9).jpg 640.webp (10).jpg 640.webp (11).jpg


二维码

扫码加我 拉你入群

请注明:姓名-公司-职位

以便审核进群资格,未注明则拒绝

栏目导航
热门文章
推荐文章

说点什么

分享

扫码加好友,拉您进群
各岗位、行业、专业交流群