全部版块 我的主页
论坛 金融投资论坛 六区 金融实务版 投行专版
1703 0
2019-05-14

出口销售业务的主要流程及要点:


1、达成销售协议。货物发运前双方就交易内容、交易价格和总额、交货日期、成交方式、结汇方式等达成一致。因为需要经过复杂的报关流程和长距离、高成本的运输,上述事项一定是事先达成,不会出现国内交易中的先发货、后交易的情形。


2、租船订仓(CIF)或提早与货运公司联系(FOB)、确定预计到港日。


3、准备报关材料,通常包括发货单INVOICE、装箱单 PACKING LIST、核销单(已取消)、报关单、出口专用发票和报关委托书(一般委托专职报关行代办)。


4、境内运输。 通常直接由托运方安排集装箱至发货地按海关要求装货,可能因货物体积或重量等原因造成实际装载与预计不一致而影响报关进度,或下一批报关时做修正;理想状况是到港后顺利放行,但也可能到港甚至报关后在海关停留并产生仓储成本。


5、报关。主要流程包括申报、查验、征税、放行,报关审查可简单概况为单单相符、单证相符、单货相符,必要时可能实地检查集装箱装载情况。


6、办理信用证,至银行交单。 国际贸易大多通过信用证结算。待船舶出港后,将提单正本(托运方快递至公司)、发票、装箱单等交银行,由银行转交至买方开证银行。等待按信用证期限结汇。


7、办理出口退税。 待通过海关核查结汇情况后办理出口退税,所需资料至少包括报关单正本、核销单、出口专用发票等。


一般商品出口销售的收入确认时点,本质上与内销并无太大差异,只是运输距离更长、运输风险更大。根据收入准则中关于商品销售收入的五项确认条件,严格地讲,无论出口还是内销、无论何种成交方式或运输方式,均应以买方收到并签收为准,但这种照本宣科式的解读一方面操作性不强,另一方面可能因运输或单据流转的时间差导致财务报表反而扭曲甚至失真。


进一步讨论运输方式和运输责任,内销中无论买方还是卖方委托第三方运输机构,以及出口中的 FOB 或 CIF,都是以买方或卖方支付运输费的方式将运输过程中的风险转移给第三方运输机构,如果严格匹配准则表述的“将风险和报酬转移至购货方”,则并不符合收入确认条件,但众所周知托运人与承运人通过运输合同明确了运输过程中的责任和风险,损失由承运方或保险机构赔偿,如果企业的历史交易记录表明并不存在或极少存在因运输过程中的损失导致交易最终不能达成或跨期达成的,我们认为为了更恰当、灵活的执行权责发生制,应当在发货时确认收入。

因此,出口销售中无论是 FOB 还是 CIF,均应在装船出海、船舷离港时确认收入,为使其形象化和具备操作性,应以取得提单为收入确认时点,以发货单、报关单、提单等为收入确认依据。


五、提供劳务

“提供劳务”与“销售商品”显而易见的区别在于是否有实物载体,前者在大部分情况下不存在实物的交付,区别于后者“利索的交接”,通常情况下有一段时间的“提供期”,可能持续很长时间甚至垮月、跨年,常见于第二产业的建筑业和第三产业即服务业。


准则中将提供劳务按交易结果能否可靠估计分为两大类分别处理,交易结果能够可靠估计的,即满足 4 项条件,收入可靠计量、经济利益很可能流入、交易完工进度可靠确定、成本可靠计量(商品销售收入 5 条件中前 2 条改为此处第 3 条),则按完工百分比法计算和确认收入;交易结果不能可靠估计的,不能按完工百分比法,而是估计成本能否收回,按成本确认收入或只确认成本不确认收入,即谨慎原则。


准则将前者的收入确认方法锁定为完工百分比法,是对权责发生制的彻底执行,保证以月为基本会计期间的财务报表都能准确反映公司的资产状况和盈利情况,但在实务中,一方面企业对非年度或重要对外报告时点的财务报表的精确度要求并不高,主要为应对税务;另一方面完工百分比法的执行对内部控制要求极高且需要外部环境和对象的匹配和配合,操作性并不强。我们认为未必要将二者绝对的划上等号,单笔提供劳务的交易总额较小、所需时间不长的业务形式,也可以参照商品销售收入准则一次确认。按合同或协议约定提供劳务结束时并经客户确认后,交易完工进度已确认、成本已发生、按合同收取款项,满足提供劳务的收入确认条件,可以确认收入。但因提供劳务没有实物载体,也就没有发货单、或第三方托运的概念,因此客户对交易结果的确认证据显得尤为重要。


之所以准则中对“交易结果不能可靠估计”的情形单独规定并采用最谨慎的方法,主要系提供劳务可能持续一段时间,甚至跨年、垮月,而且不同于商品销售在销售前就已经将可能产生的质量风险进行最大限度的控制或已经有了确切结论,提供劳务的过程就是加工的过程,这个过程伴随着质量风险并随时接受客户的监督,即使合同约定了交易总额及支付进度款的结算方式,仍然有可能因己方的问题无法如期收到款项。这样的规定是对谨慎原则形象而彻底的执行。建筑业是最典型的代表,大型工程的施工期可能长达数月甚至数年,虽然通常都会事先签订协议明确合同总额和进度款,但也约定并严格执行逐月的监理报告和进度款审批,一旦产生争议甚至纠纷,使得交易结果无法可靠估计,则完工百分比法失去意义。

六、完工百分比法

完工百分比法是权责发生制的具体应用形式之一,旨在准确反映各会计期间的资产状况和盈利情况。完工百分比法的具体计算公式:


本期确认的收入=劳务总收入×本期末止劳务的完工进度-以前期间已确认的收入


本期确认的成本=劳务总成本×本期末止劳务的完工进度-以前期间已确认的成本


其中,劳务总收入、劳务总成本和各期的完工进度是三项必备的已知条件,也是完工百分比法执行的必要基础。


三项要素中劳务总收入最易确定,因其来自企业外部,至少有外部因素的参与并留下痕迹。通常以合同总额为准,但财务核算时要考虑主合同之外是否有补充合同,业务部门要考虑实际劳务进度及成本是否已超出主合同约定而需订立补充合同。


劳务总成本显然是估计数,而且大多数情况下是主观估计。是否具备估计的条件,以及估计的客观性、准确性是合理执行完工百分比的核心。


各期的完工进度是一组百分比数据,分母是总数量或总金额,通过双方约定或估计得出,分子是当期数量或当期金额,通过测量、统计和计算得出。准则中列举了四种方法(3+1):


1、专业测量法。


适用范围很有限, 仅针对特定的具备测量条件的行业及业务,且对测量机构和人员的专业程度或资质有较高要求;典型的如土方工程、普通道路等;


2、工作量比例法。


适用于劳务量能够可靠估计和计量的行业及业务, 最常见的是人工工时,适用于以人力为主要资源的企业;


3、成本比例法。


完工百分比法最常用的方法还是使用了财务概念的成本比例法, 以货币为计量单位最为灵活和具备可操作性,也最容易被监管层接受;


4、直线法。


此为兜底方法,在上述方法都不适用而又必须采用完工百分比法的情况下适用,主要针对在合同约定期间内持续提供劳务的业务。


除了专业测量法带有一定的客观性外,无论工作量比例法还是成本比例法都是通过估计和计算实现,必须建立在特定的业务基础、特别是设计合理且执行有效的企业内部控制基础之上。


以建筑业采用成本比例法为例,首先要对分母也就是总成本进行估计,这种估计必须建立在详细且具备操作性的预算的基础上,并经甲乙丙三方(包括监理机构)确认;其次要对各期的分子也就是各期实际发生的成本进行准确统计,需注意分子分母关于成本的时间口径和内容口径务必保持一致。随着施工进度的推进,完工进度比例越来越大,表明离预算总额越来越接近,预期施工成果即将完成,但如果比例接近而实际进度并未接近,意味着预算主观失准或其他关于施工成果的客观条件变更,需要修改预算,修改必须经过严谨的审核,以免掉入通过人为控制完工进度比例而粉饰报表的质疑。

相反直线法的核心是时间,分子分母都是客观因素,省去了很多麻烦,但适用范围毕竟有限,如常年咨询顾问等。

对企业日常财务核算工作而言,需在财务核算之外建立与之匹配的项目台账制度,以业务项目为基本单位记录业务信息,包括对外产生的收入及收款,对内或对外产生的成本及付款;类似于商品销售企业,最好引入现代化的信息系统以提高效率。首先需加强合同管理,对最终交易结果以合同的形式确定,实时跟踪交易进度,酌情签订补充合同并及时更新台账;其次建立以预算为核心的内部控制制度,一方面为确定总额即分母,另一方面在各期按预算的工作量或成本口径执行并记录实际发生情况以确定分子;各期计算完成后应对总体计算结果即报表以及各项目阶段性计算结果作合理性分析,各项目结束后应对阶段性及最终结果作事后的合理性分析,必要时作出调整。

对中介机构尤其是会计师而言,首先核查方法适用性,包括业务本身是否适用完工百分比法,以及完工进度比例的具体计算方法是否适用;其次检查项目台账的执行情况,信息是否全面完整、是否紧密跟踪实际进度,必要时对信息系统进行 IT 审计;再次要对相关的内部控制制度重点关注,合同总成本或数量是否具备合理估计的基础,完工进度比例是否具备合理统计的基础、计算方法是否得当;此外,完工进度比例虽然大多数情况下是内部估计和计算的结果,但其本质是对业务进度的具体量化,中介机构需向外求证,向客户函证或访谈、实地查看甚至聘请专业机构进行鉴定;最后要对各期各项目的计算和确认结果进行必要的复核。

通过上述分析不难得知,完工百分比法适用于特定行业,对企业外部环境、内部控制甚至执行人的业务能力和经验都有很高的要求甚至依赖,稍有差池都会动摇基础、影响结果。

实务中完工百分比法并不受欢迎,无论是作为第一执行人的企业,还是承担核查责任的中介机构,或是负责审核的监管层。必须执行完工百分比法的特定行业,需做好上述工作;单笔交易规模不大、时间跨度不长的企业,优先选择提供劳务结束、结果确定后一次确认。

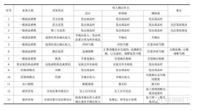
七、不同收入的会计和税务处理以上述不同业务模式为主线,简要描述不同收入的会计处理以及相应的所得税和增值税处理,所得税和增值税规定的其他具体类型不在此详述。

640.webp.jpg

对比可见,所得税关于收入确认时点的规定在大部分情况下与会计处理保持一致,事实上《国家税务总局关于确认企业所得税收入若干问题的通知》 (国税函[2008]875 号)也明确了必须遵循权责发生制原则和实质重于形式原则,所列举的商品销售收入和提供劳务收入的确认条件与企业会计准则的规定完全一致。


而《增值税暂行条例》则明确,“销售货物或者应税劳务的增值税纳税义务发生时间,为收讫销售款项或者取得索取销售款项凭据的当天;先开具发票的,为开具发票的当天。”


实施细则中对部分特殊销售行为的纳税时间进一步明确。可见增值税法对于收入确认时点的规定有别于会计准则和所得税法,可笼统的概括为早于或等于后两者。


实务中应正视并允许上述会计准则及不同税收法规之间的差异,特别是增值税法与会计准则的差异。对于需接受严格的证券审计的被审计单位而言,在日常财务核算和税收申报过程中可以按照发票处理,所得税年度汇算清缴时应以会计师事务所严格按会计准则调整后的报表为基础,如果存在已发货未开票或提前及其他延迟开票的情形,增值税年度累计销售额与年度财务报表中的营业收入有差异是合理的。


证券市场主体的收入确认政策需接受证监会的严格审核,其通常不会容许简单的“以发货为收入确认时点”,一方面是出于对准则中关于收入确认条件的表述,另一方面是通过对外部凭证的要求和查证更大程度上的规避舞弊风险,具备条件的企业,无论产品是否需要经过复杂的安装验收,优先选择“安装调试完毕、经客户验收合格后确认收入”,并做好相应的审查和取证工作。


二维码

扫码加我 拉你入群

请注明:姓名-公司-职位

以便审核进群资格,未注明则拒绝

栏目导航
热门文章
推荐文章

说点什么

分享

扫码加好友,拉您进群
各岗位、行业、专业交流群