全部版块 我的主页
论坛 金融投资论坛 六区 金融实务版 投行专版
1453 0
2019-05-14

1 、风险提示


文章内容源自本公众号及作者经验积累与实践操作,仅供参考,不具权威性。

年报季已结束,又熬过去一年,恭喜。知道你们还不想学习,今天的文章很短。

利润分配是每家公司年度必考题之一,投资者也很关注。每年深交所年报培训都会强调:

1.0.png

有些公司为了提前“刺激”市场,大股东会在召开董事会之前用提议书、提议函的方式披露高送转派的消息。请思考一个问题:如果公司预先披露了利润分配提议书,内容为10派20。处于某种原因,想改成10派15,都有哪些做法?


2、常规操作

利润分配作为需股东大会审议表决事项,常规流程是:公司筹划制定预案,提交董事会审议,董事会审议通过后提交股东大会表决,股东大会OK后实施。

流程:公司—董事会—股东大会

前些年炒高送转,最近开始炒高派现。有些公司会在定期报告披露前用提议书的方式预先向市场传递信号。

流程:提议人提议—董事会—股东大会

具有提案权的主体很多,对于利润分配捏,常见的是大股东和公司。


3 、风险提示

各位同学需要注意一下,2018年11月23日,沪深交易所分别发布高送转信息披露指引,就上市公司高比例送转股份行为做出进一步规范——即如果分配方案涉及高送转的,需与董事会决议同时公告(还有一堆乱七八糟的其他要求),本文中所举的案例仅是举例,如本文案例或你所见到的之前的案例,如与新披露指引有冲突的,以新指引为准,案例仅供参考。


4 、变更的几个姿势

哦了,下面开始说变更。

其实吧,分红对于公司、股东都是大事儿。大多数都是事前详细筹划,变更的不多。但有些情况又不能不变,比如公司缺钱、比如监管要求、比如没筹划好等等。变更的姿势有如下几个:

1.提议人自行变更

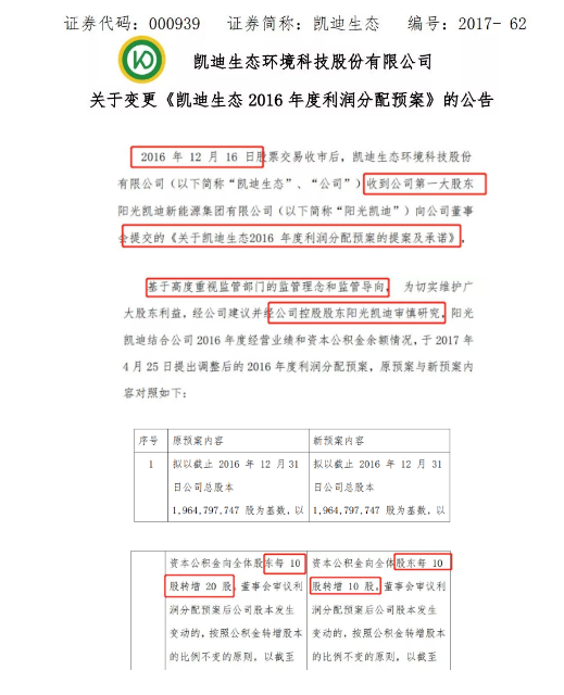
“被迫”变更:提议人发出提议书A—提议人发出提议书B

提议人在2月份向公司董事会提交的利润分配的提议书A,公司披露。出于某些原因,提议人在3月又提交了提议书B,公司又披露了。然后公司董事会审议了提议书B。 2.png

看起来,提议人“被迫”修改了提议书,将10转20变更了10转10。

看看措辞,“监管理念和监管导向”,估计是被逼的。想蹭热点,随后被监管机构拍了回来。这种方式的好处是提议书A披露时获得了市场的关注度溢价,缺点嘛,呵呵,监管不鼓励的事儿你还干?

“主动”变更:公司提交方案A—董事会审议—提议人发出提议书B—董事会重新审议

同样是提议人自行变更,有些公司就做的相对“高明”些。 3.png

仔细看:

1.年报披露时只是10派1,相对常规,没引起监管关注。

2.披露后一周内马上提议,热点时期未过,关注度溢价还在。

3.10转增5,比例不低,但未触及“高送转”。

嗯,我又学了一招。

2.公司/董事会自行变更

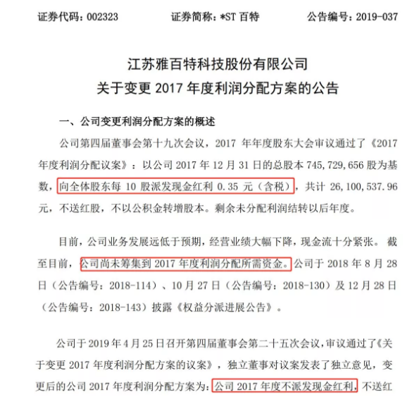
公司变更:公司提交方案A—董事会审议—股东大会表决(如有)—公司提交方案B—董事会审议—股东大会表决(如有)

这种情况很少见。涉及了变更前次股东大会决议,还是分红这等大事,不到万不得已估计不会用。不过捏,林子大了,还真让我找到了。

4.png

这种方式下,前次的方案已经股东大会表决通过。公司作为新方案的提案主体,必须将新方案提交董事会、股东大会,再来一遍。

哎,这公司也挺可怜。不知道写公告的人当时心情咋样,满屏在说“哥们我实在揭不开锅了,大家容我缓缓”。

董事会变更:董事会审议方案A—董事会审议方案B—股东大会

公司变更和董事会变更本质是一样的,公司或者说是公司的主要经营层的集体决策(当然有的公司是董事长自己一个人拍脑袋就管用)均是提案主体,董事会审议通过后均需提交股东大会审议。之所以分开,是因为案例中的语言描述略有不同。

5.png

3.董事会收到提议书,会中变更

这个案例有点意思。

6.png

公司于3月30日召开董事会,审议年度报告等议案。在董事会召开时,控股股东向董事会提交了《提议及承诺函》。注意这句话:“全体董事会书面确认同意变更议案内容”。

原则上,如果在会议召开过程中更改议案内容比较敏感,对于股东大会肯定不行;对于董事会捏,有个活口儿。看看这公司的董事会议事规则:

7.png

这个操作有点麻烦:公司在发出董事会通知时提交了方案A,在董事会召开过程中,控股股东提交了方案B,全体董事一致同意审议变更后的议案,并形成了决议。

说两句:

1.这么做很规范,操作木有问题。

2.这么做有点没必要,实践操作中,除了公司内部人员,没人知道通知里的议案是啥个,直接在决议公告中给改了就行。

3.好处是:非常规范;缺点同样明显:失去了先行披露高送转的“优势”、得让提案人鼓捣一会承诺。

我可能没想明白这样披露背后深层次的原因,请高人指点。


4.董事会变更提议书

流程:提议人提交方案A—董事会审议方案B

就是说,提议人提议10派1,董事会直接审议10派4,并形成了决议。感觉有点楞。

8.png

说实话,这么做确实不太好。

1.大股东提议了方案A,如果人家没自行变更,董事会或者审议方案A,或者做出不同意提交董事会审议的意思表示,毕竟大股东有提案权。

2.如果方案B也会有个提议主体,董事会应该作为互斥议案,两个都审。

3.如果是董事会召开过程中,董事们将方案A变更为方案B,应该披露变更的理由、审议决策情况等。

案例中的公司就利润分配方案进行了补充说明,八成也就监管机构的要求。不过好在是多分了,符合监管导向,没惹别的事儿。


5、总结

1.利润分配这事儿吧,还是事前详细筹划,能不变就不变。

2.如果实在要变,遵从“提议主体连续”原则。

3.年报期间,和童靴们有些交流,明确俩事儿:

权益分派包括送转派,利润分配包括送派,转增股本不是利润分配行为。

审议年报的董事会必须同时审议年度利润分配方案。

6、说个题外话

以前一点通分析过高送转,详见《详论送股和转股的区别》(点击蓝字见原文)。对于高派现捏,确实比高送转强点,毕竟是真金白银的撒钱了。不过我觉得炒的有点过,建议大家同时关注高派现公司的大股东持股比例、经营性现金流、资产负债率、货币资金、应收账款等财务指标以及权益分派实施的速度。


二维码

扫码加我 拉你入群

请注明:姓名-公司-职位

以便审核进群资格,未注明则拒绝

栏目导航
热门文章
推荐文章

说点什么

分享

扫码加好友,拉您进群
各岗位、行业、专业交流群