全部版块 我的主页
论坛 金融投资论坛 六区 金融实务版 投行专版
1037 0
2019-05-14
常态有序的退市机制,是资本市场的稳健运行关键,目前国内科创板退市框架整体上更为严格,对企业的要求也更高,与之前相比,有哪些新增制度需要我们注意呢?

提升直接融资比重、优化股票市场的资源配置职能是金融供给侧改革的内在要求。

科创板为资本市场提供了探索注册制的宝贵机会,常态有序的退市机制是资本市场重要的基础性制度,也是注册制的重要配套,能够建立优胜劣汰机制,优化上市公司质量。

常态化的退市制度也是美股市场能够吞吐自如、保持合适上市公司数量的关键。

目前科创板退市框架整体上更为严格,新增“明显丧失持续经营能力”类与市值类退市标准,同时简化退市流程,取消暂停上市与恢复上市。

科创板有望建立常态有序的退市机制,促进资本市场的稳健运行,从而提升直接融资比重,优化股票市场的金融资源配置效率。

退市机制需常态有序

  深化金融供给侧改革需建设规范、透明、有活力、有韧性的资本市场,特别需要把好市场入口与市场出口两道关。发行制度与退出制度均属于资本市场重要的基础性制度,需统筹考虑。

科创板将实践探索注册制,是“市场入口”方面的重要创新,而“市场出口”——退市制度则是注册制的重要配套,对科创板的稳健运行具有重要意义:  

其一,核准制的准入门槛在一定程度上控制了上市公司数量与质量,而注册制下企业上市采用注册方式,更需要常态有序的退市制度实现市场优胜劣汰、新陈代谢。同时,清退财务状况严重不良、严重亏损的“僵尸股”,提升上市公司的整体质量。

其二,退市制度将形成科创板上市公司的“达摩克里斯之剑”,使公司认识到上市绝非一劳永逸,也绝非“只进不出”,提升公司的违法、违规成本,倒逼公司提升竞争力,促进信息披露与公司规范运行。

其三,退市机制赋予了投资者用脚投票、监督公司的权利,目前科创板退市制度相较于主板的重要创新在于强调了股价、市值等方面的退市因素,例如当公司市值连续20个交易日低于3亿元时,公司将强制退市,使投资者能够通过出售股票、股价降低、市值降低的手段强化对上市公司进行监督。  

目前A股的退市制度

目前,上交所与深交所的退市机制分为主动退市与被动强制退市。

主动退市系指上市公司主动申请终止股票的上市交易,我国现阶段资本市场中主动退市非常罕见。

被动强制退市则是股票触发交易指定的退市规则,被迫进入退市程序。

目前深交所与上交所退市制度框架基本一致,退市流程可概括为:

触发强制退市条件,进行退市风险警示、暂停上市、强制终止上市、退市整理期(三十个交易日)与摘牌退市。具体规定参见下表:

640.webp (3).jpg

资本市场的良性运转需要合理的退市机制。1999年至2018年底,A股共2837家股票上市,但仅有115例退市案例。

占比最高的退市类型为上市公司被吸收合并,由于经营实体依然留在市场中,本质上并未实现真正退出。除去此类原因后,A股历史上真正实现退出的案例仅77家。

第二类退出类型是暂停上市后首个年报显示亏损,共有22家;此外,还包括恢复上市申请未获得同意、股权分布仍不符合上市条件、未在法定期间披露年报等。实现真正退出的退市企业中,有59家退为三板股票。

他山之石:美国资本市场的退市制度

  纳斯达克创立于1971年,纽交所则有超过百年的历史。历史悠久的美国股市却能够吞吐自如、保持合适的上市公司数量,截止到2018年底,纳斯达克与纽交所分别有2735、2043家上市公司。

这得益于美国股市完善的退市机制与较大的退市规模。2000年至2018年底,纳斯达克市场共有1354家公司退市,纽交所共有852家公司退市。下面总结美国股市的退市标准。

美国股市退市可分为主动退市与被动退市。

主动退市又分为后续有交易(从纳斯达克或纽交所转入OTC市场或粉单市场继续交易)与后续无交易(公司被并购或回购股票进行私有化)。被动退市是指触及交易所规定的退市标准而被强制终止上市。

纳斯达克全球市场与全球精选市场中必须满足两个条件:每股价格不低于1美元,同时总股东不少于400人。同时还需要满足三个持续经营标准之一,包括权益标准、市值标准与资产收入标准:  

640.webp (2).jpg

相对于A股强调净资产、营收与净利润的退市标准,美国股市退市标准更为多元化,更为侧重市场交易指标,包括市值、做市商数量、公众持股数量、公众持股市值等。

同时,纽交所设置了连续市值指标与平均市值指标,更全面地考察上市公司的市值表现。科创板退市制度对此也有所借鉴,增加了市值退市指标。

此外,纽交所退市制度除了股本结构原则外,还针对以不同标准上市的公司,制定不同退市指标。例如以利润标准上市的公司需考察总市值与股东权益指标;以“市值、收入、现金流”标准上市的公司需要考察市值、总收入或平均市值。  

科创板退市:更为清晰的退市制度

更为简化的退市流程

  科创板将试点注册制,上市规则的特点在于不要求企业盈利。营业收入高、有稳定现金流、有阶段性科研成果与预期市值的公司,即使当前未盈利也有机会登陆科创板,体现了科创板对当前未盈利但有发展前景的企业、研发型企业、高新技术企业的支持。  

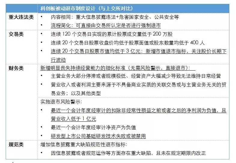
科创板的退市制度设计更为清晰,也分为被动退市与主动退市两种情况。被动退市进一步细分为重大违法强制退市、交易类强制退市、财务类强制退市、规范类强制退市等几种情况。

重大违法强制退市流程更为简化,不再需要走“退市风险警示-暂停上市-终止上市”的流程,可直接由交易所认定是否进行强制退市,体现了科创板对欺诈发行、重大信息披露违法、威胁国家安全、公共安全等情况的零容忍。  

交易类强制退市中增加了市值连续20交易日低于3亿元的退市标准,意味着股价长期下行、市值负向波动也将直接终止上市。这是对美股市场退市制度的有利借鉴,体现了科创板对市场交易类指标的重视。

同时,保留了股价低于面值(1元)的退市规定,成交量与股东人数的具体规定也根据科创板企业的规模而有所减小。  

财务类强制退市新增了“明显丧失持续经营能力”的情形,并给出细化标准,包括主营业务停滞、经营资产无法维持正常经营等。且此类情形不需实施退市风险警示,而是直接启动股票退市程序。

同时,触发退市风险警示的条件对收入与利润要求更高,目前A股的退市制度中触发退市风险警示的标准是连续两年亏损,当年亏损(且营业收入大于1000万、净资产为正)则不会被实施强制退市风险警示;而科创板中企业如果当年亏损且营业收入低于1亿元将实施退市风险警示。此外,规范类强制退市中新增信息披露重大缺陷等违规情况。

640.webp (1).jpg

同时,科创板退市流程更为简化,不再设定“暂停上市-恢复上市”流程,而是“实施退市风险警示-退市”或直接退市。

以财务类强制退市为例,如果一家主板企业亏损,退市流程将持续四年(连续亏损两年后实施退市风险警示;下一会计年度未扭亏则进入暂停上市;下一会计年度仍未扭亏则进入退市);而科创板中从亏损起只需两年(当年亏损且营收低于1亿元即实施退市风险警示,下一会计年度仍未取消退市风险警示即进入退市),退市流程大为缩短。

同时,不再设“重新上市 ”,已退市企业如果达到上市指标,可再行申请注册、审核上市,这也是对接注册制的一种安排,有助于市场的有序进退。  

主动退市的规定与主板类似,分为主动撤回上市、主动解散公司、被收购或合并及其他情形。目前A股主板中主动退市较为罕见,而未来在科创板中,随着注册制的推行、市场准入的不断开放以及控股者的公司治理意识转型,可能出现主动退市。

退市案例分析

案例一:*ST毅达(管理层失联、股价却连续涨停)

2018年2月上交所曾对中毅达发布监管工作函,指出其信息披露无法正常进行。由于无法按规定日期披露2017年年报,中毅达于2018年7月2日被实施退市风险警示,股票简称变更为*ST毅达。

之后公司主营业务停滞、管理层混乱,总经理、董事会秘书、董事长、独立董事接连辞职,管理层失联。然而公司在资本市场却接连涨停,2019年初至2019年3月21日共涨停25次。

2019年3月22日,公司发布风险提示,称股价与实际经营情况严重不符,现任管理层目前尚未掌握公章证照、财务账册等资料,如无法在2019年4月30日前披露2018年年报,公司存在被暂停上市、终止上市的风险。 640.webp.jpg

为何一只主营业务停滞、盈利能力丧失、公司治理动荡、信息披露混乱的公司不仅没有退市,还在资本市场上连续涨停?

事实上,该股票已于2018年7月被实施退市风险警示,若无法披露年报或继续亏损,将被暂停上市,进入强制退市程序。但市场中依然有投资者在拉升这只实质上满足退市条件的股票,甚至成为连续涨停的“妖股”,说明目前A股的退市制度未能完全及时有效地实现优胜劣汰。

如果科创板中出现主营业务停滞、管理层失联等情况,交易所可根据其“主营业务大部分停滞或者规模极低”判断其明显丧失持续经营能力,直接进入退市程序,不需要走“退市风险警示-暂停上市-退市”的流程。

因此,科创板目前的退市制度大大加快了对此类“妖股”的处置速度,使丧失持续经营能力的公司及时离开资本市场,维持正常的市场秩序。




案例二:*ST长生(首例重大违法强制退市)2018年10月16日,长生生物因违规生产疫苗,被吊销药品生产许可证,严重危害公共安全。

2018年11月,深交所发布《上市公司重大违法强制退市实施办法》,对长生生物启动重大违法强制退市,退市风险警示期为三十个交易日,暂停上市期为六个月。深交所作出终止上市决定后,公司股票交易进入退市整理期,交易期限为三十个交易日。

值得注意的是,2018年11月8日至16日连续7个交易日涨停,是谁在买入一只违法行为及其恶劣、存在巨大退市风险的股票?

大概率是持仓较多的机构投资者和庄家拉升股价、希望股价上升以出售其余份额,而一些游资和散户希望获得短期超额收益。深交所对其启动强制退市程序后,股价也随即失去了投资价值。

科创板也对重大违法类行为施以重拳,在退市规则中专门列示了“重大违法类强制退市”这种情况。同时退市流程简化,无需进行风险警示,而是直接由交易所在五个交易日内做出是否终止上市的决定。

常态化的退市制度不仅应是事后的亡羊补牢,而应着眼于事前的防范未然与警示监督,增加上市公司的违法违规成本,提升上市公司的整体质量。

总结

问渠那得清如许,为有源头活水来。注册制是资本市场的“源头活水”,而退市制度则是保证市场进退有序、良性运转的关键。

首先,在实践中宜进一步细化科创板退市制度细则:纽交所针对通过不同标准上市企业实施不同退市标准的思路或许值得借鉴;同时可根据实践经验,进一步细化市值退市指标,例如考虑设置平均市值指标(20个交易日内股票市值的平均值低于一定阈值)。

第二,加强对退市制度的执行和监管力度,使退市制度真正如高悬利剑,强化对上市公司的警示与监督机制。同时,加强配套措施,增强投资者保护意识,保障资本市场良性运行,减少“妖股”,使资本市场价格充分反映内在投资价值。

第三,在科创板退市制度实施后,可根据科创板经验适时适度地修正或细化A股的退市制度细则,例如取消暂停上市阶段、缩短退市流程、细化退市标准、有序清退僵尸股,从而提升上市公司质量,充分发挥股票市场直接融资的资源配置职能。


二维码

扫码加我 拉你入群

请注明:姓名-公司-职位

以便审核进群资格,未注明则拒绝

栏目导航
热门文章
推荐文章

说点什么

分享

扫码加好友,拉您进群
各岗位、行业、专业交流群