全部版块 我的主页
论坛 金融投资论坛 六区 金融实务版 投行专版
1574 0
2019-05-15

5月16日即将上会的IPO企业,报告期业绩大幅波动,2016年净利润下降高达61.6%,而且对实际控制人及其下属企业存在高度依赖,关联销售比重平均高达60%以上,关联采购金额占成本比例平均高达30%以上,而且公司明确对关联方的依赖以后将持续保持,这IPO能过会吗?

看了上述几个数据,觉得独立性存在一定的缺陷,这公司应该由实际控制人或所控制的上市公司收购来消除关联交易,而不是通过IPO方式单独上市!这么明显的问题,一般的企业报IPO真得要掂量一下,考虑是否会被劝退。

中国证监会第十八届发行审核委员会定于2019年5月16日召开2019年第39次发行审核委员会工作会议,审核发行人为中海油能源发展股份有限公司(首发),参会发审委委员为郭旭东、周海斌、李和金、龚 凯、牟 蓬、陈天骥、陈鹤岚。

能否过会,5月16日就有答案,过会了你怎么想,不过会又怎么想?我想就是IPO所谓的中性原则,不唯所有制,统一标准,这是市场所要的基本制度。

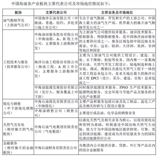
中海油能源发展股份有限公司(以下简称“中海油能”或“公司”)是一家同时提供能源技术服务、FPSO生产技术服务、能源物流服务、安全环保与节能产品及服务的多元化产业集团。

一、实际控制人背景不一般

中国海洋石油集团有限公司(以下简称“中国海油”)直接持有中海油能8,116,016,667股股份,占总股本的97.78%,并通过其全资子公司中海投资间接持有本公司2.22%的股份,合计持有公司100%的股份,为公司的控股股东和实际控制人。

中国海油成立于1983 年2 月25 日,是经国务院批准进行国家授权投资的机构和国家控股公司的试点机构。中国海油的注册资本为11,380,000.00 万元,实收资本为11,434,729.15 万元,住所为北京市东城区朝阳门北大街25 号,法定代表人为杨华。

640.webp (5).jpg                           

二、发行人中海油能业绩大幅波动,2016年净利润下降高达61.6%

2016 年,中海油能经营业绩显著下滑。2016年公司营业收入为193.8 亿元,与2015 年同期相比下降28.7%;归属于母公司所有者净利润(扣除非经常性损益后孰低)为5.2 亿元,与2015 年同期相比下降61.6%。

640.webp (4).jpg

三、对关联方高度依赖,关联销售交易比例平均高达60%以上

1、关联销售占比高达60%以上,对实际控制人及其附属企业存在高度依赖

中海油能存在客户集中度相对较高及关联交易占比较高的风险,目前公司收入大部分来自向中国海洋石油有限公司(以下简称“中海油”)等中国海油下属公司提供的服务,且向中海油等中国海油下属公司提供服务构成关联交易。报告期内,发行人对中海油、海油工程、中海炼化、中海油服及气电集团的销售金额占整体关联销售比例保持在90%以上。公司来自中海油等关联交易占营业收入的比例较高,2014 年、2015 年、2016 年及2017 年上半年分别为65.39%、64.46%、68.41%和56.92%。

根据IPO审核51条的内容,对于控股股东、实际控制人与发行人存在关联交易,且关联交易对应的收入、成本费用或利润总额占发行人相应指标的比例较高(如达到30%)的,发行人应结合相关关联方的财务状况和经营情况、关联交易产生的收入、利润总额合理性等,充分说明并摘要披露关联交易是否影响发行人的经营独立性、是否构成对控股股东或实际控制人的依赖,是否存在通过关联交易调节发行人收入利润或成本费用、对发行人利益输送的情形

2、前五大客户中主要为关联方

640.webp (3).jpg

640.webp (2).jpg

在公司前五名客户中,公司控股股东中国海油持有中海油64.44%的股份,持有海油工程51.36%的股份,持有中海炼化100%的股份,持有中海油服50.53%的股份。公司董事长吕波兼任中国海油副总经理、海油工程董事长、中海油服董事长,公司监事会主席汤全荣兼任中国海油监事会主席、审计部副总经理。

3、分业务关联销售占比情况

供能源技术服务:2014 年度、2015 年度、2016 年度和2017 年1-6 月,发行人为关联方提供能源技术服务收入分别为1,023,766.73 万元、728,500.34 万元、498,428.71 万元和170,370.13万元,占同类交易比重分别为90.45%、89.98%、85.74%和90.79%。

FPSO生产技术服务收入:2014 年度、2015 年度、2016 年度和2017年1-6 月,发行人为关联方提供FPSO生产技术服务收入分别为198,048.86 万元、238,195.26 万元、191,830.81 万元和87,912.74 万元,占同类交易比重分别为99.57%、97.43%、95.62%和99.53%。

能源物流服务:2014 年度、2015 年度、2016 年度和2017 年1-6 月,发行人为关联方提供能源物流服务的关联交易收入分别为773,848.90 万元、554,884.37 万元、468,069.96 万元和207,434.43 万元,占同类交易比重分别为48.93%、42.75%、48.02%和35.58%。

安全环保与节能服务:2014 年度、2015年度、2016 年度和2017 年1-6 月,发行人为关联方提供安全环保与节能服务收入分别为166,055.81 万元、152,939.29 万元、145,129.62 万元和53,285.05 万元,占同类交易比重分别为46.32%、48.10%、49.61%和46.34%。

提供销售石油化工产品业务:2014-2015 年度, 发行人为关联方提供销售石油化工产品业务收入分别为82,929.78 万元和54,747.38 万元,占同类交易比重分别为25.57%和24.05%。

四、关联采购比例高,平均高达30%以上

2014年、2015年、2016年、2017年1-6月,关联采购金额占发行人成本的比例分别为43.89%、36.03%、29.39%、41.43%。

640.webp (1).jpg

640.webp.jpg


在公司前五名供应商中,中国海油为公司控股股东;中海油销售公司是中国海油下属的全民所有制企业,中国海油持有中海炼化100%的股份,持有中海油64.44%的股份,间接持有中海壳牌石油化工有限公司50%的股份。公司董事长吕波兼任中国海油副总经理,公司监事会主席汤全荣兼任中国海油监事会主席、审计部副总经理。

五、报告书称关联交易将持续存在,上市后也将持续依赖关联方

发行人对于关联方在销售、采购方面均存在较高的依赖,独立性存在一定的缺陷!

根据IPO审核51条的内容,需要披露关于关联交易的必要性、合理性和公允性;对于控股股东、实际控制人与发行人存在关联交易,且关联交易对应的收入、成本费用或利润总额占发行人相应指标的比例较高(如达到30%)的,发行人还应披露未来减少与控股股东、实际控制人发生关联交易的具体措施。但中海油能未来却无法有效减少关联交易。

中海油能关联交易占比较高主要是由于公司的主要关联方中海油在中国近海油气勘探开发和生产活动中占据主导地位,是由中国对外合作开采海洋石油的专营制度及中国海洋石油行业的发展历史等决定的。

招股书称,在可以预见的时期内,中国海洋石油专营制度不会发生重大变化,中国海油的行业地位不会发生显著变化,中国海油下属公司的专业定位及合作模式不会发生变化,发行人在各细分业务领域的历史积累和行业领先地位不会轻易受到冲击,因此,发行人与中国海油及其下属公司的关联交易仍将持续存在。该等关联交易为发行人提供了长期稳定的服务市场,有助于公司的业务运作及增长,其存在是必要的。


二维码

扫码加我 拉你入群

请注明:姓名-公司-职位

以便审核进群资格,未注明则拒绝

栏目导航
热门文章
推荐文章

说点什么

分享

扫码加好友,拉您进群
各岗位、行业、专业交流群