全部版块 我的主页
论坛 金融投资论坛 六区 金融实务版 投行专版
12110 0
2019-05-16

长园集团股份有限公司监事会

关于前期会计差错更正及追溯调整的说明

根据《企业会计准则第 28 号—会计政策、会计估计变更和差错更正》、《公开发行证券的公司信息披露编报规则第 19 号—财务信息的更正及相关披露》的相关规定,监事会现就本次会计差错更正及追溯调整情况说明如下:

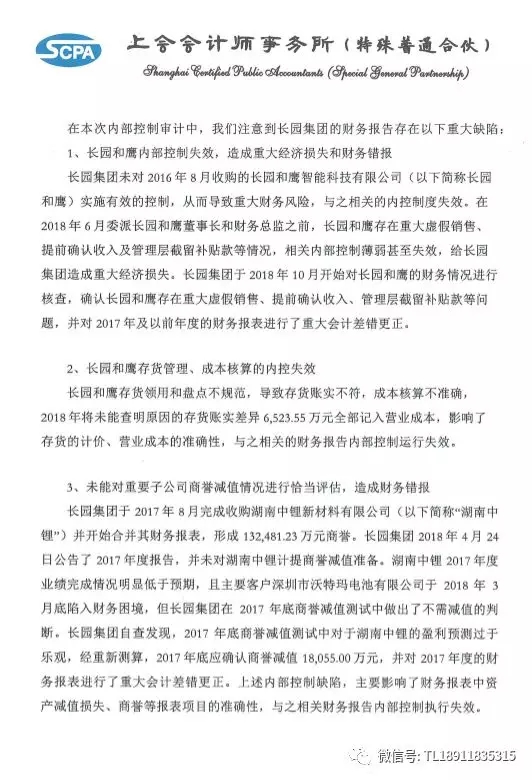
一、会计差错更正原因

公司 2018 年 11 月聘请北京德恒(深圳)律师事务所对长园和鹰的问题进行全面核查,公司与律师、会计师一道持续走访智能工厂客户、东南亚出口客户以及国内销售疑点客户,了解业务真实性、项目的实施情况以及客户的付款意愿,根据掌握的情况,决定进行追溯调整。

1、公司下属子公司“长园和鹰智能科技有限公司”(以下简称“长园和鹰”)原管理层涉嫌智能工厂项目的业绩造假,分别调减 2017 年、2016 年营业收入31,357.07 万元、17,008.47 万元,分别调减 2017 年、2016 年营业成本 17,113.62 万元、10,933.55 万元。由于客户无付款意愿,且发往客户现场的货物预计可收回金额几乎为0,因此将智能工厂项目已发生成本(扣除已收款部分)及税金损失全部计入营业外支出,分别调增 2017 年、2016 年营业外支出 26,850.92 万元、4,573.10万元,调减 2017 年度销售费用 163.07 万元,以上合计分别调减 2017 年度、2016年度归属上市公司股东净利润 26,292.06 万元、8,518.41 万元。

2、长园和鹰原管理层通过与国内客户签订虚假合同的方式虚增业绩,调减

2017 年营业收入 5,308.51 万元,调减2017 年营业成本 2,176.60 万元,相关税金损失调增营业外支出 1,094.45 万元,调减长期应收款 6,425.18 万元,以上合计调减2017 年度归属上市公司股东净利润 2,691.35 万元。

3、长园和鹰原管理层通过与部分海外客户签订虚假合同及提前确认收入方

式虚增业绩,调减 2016 年营业收入 9,944.03 万元,调减 2016 年营业成本 4,198.52万元,调增 2016 年财务费用-汇兑损益 396.67 万元,已出口至海外货物无法收回部分视为长园和鹰 2016 年度损失处理,调增营业外支出 2,061.87 万元。调增 2017年营业收入 604.92 万元,调增 2017 年营业成本 317.06 万元,调减 2017 年财务费用-汇兑损益584.58万元,以上合计调增2017年度归属上市公司股东净利润697.95万元、调减 2016 年度归属上市公司股东净利润 6,472.71 万元。

4、长园和鹰 2016 年虚增对多家国内代理商销售并于 2017 年冲回,本次调增 2017 年营业收入 5,939.4 万元、调减 2016 年营业收入 5,939.4 万元, 2017 年调增营业成本 2,625.83 万、2016 年调减营业成本 2,650.33 万,合计调增 2017 年归属上市公司股东净利润 2,110.08 万元,调减 2016 年归属上市公司股东净利润 2,094.48万元。

5、长园和鹰在 2017 年存在少量重复确认收入的情形,追溯调减 2017 年度营业收入 522.12 万元,调减 2017 年度归属上市公司股东净利润 332.49 万元。

6、长园和鹰部分融资租赁销售设备业务不符合收入确认条件,冲减 2017 年营业收入 116.30 万元,冲减营业成本 66.10 万元,调减 2017 年度归属上市公司股东净利润 31.97 万元。

7、长园和鹰其他不满足收入确认条件的项目,追溯调增 2017 年营业收入

516.27万元,调增2017 年营业成本 87.51 万元。追溯调减 2016 年营业收入 513.00万元,调减营业成本 295.38 万元,合计调增 2017 年度归属上市公司股东净利润134.05 万元,调减 2016 年度归属上市公司股东净利润 121.86 万元。

8、长园和鹰追回被原管理层截留的政府补助款项,调增 2017 年其他收益1,401.14 万元,调增其他应收款 1,401.14 万元,调增 2017 年度归属上市公司股东净利润 892.25 万元。

9、长园和鹰存在销售费用跨期核算的情形,在2017 年需补提销售费 2,748.70万元,调增其他应付款2,748.70 万元,调减 2017 年度归属上市公司股东净利润1,750.37 万元。

10、长园和鹰在 2017、2016 年度存在少计提房租的情形,分别调增 2017、

2016年营业成本800.00 万元、88.89 万元,分别调减 2017 年度、2016 年度归属上市公司股东净利润 509.44 万元、56.60 万元。

11、由于长园和鹰的追溯调整事项引起的资产减值损失调整,分别调减 2017年、2016 年的资产减值损失1,352.99 万、201.70 万元,分别调增 2017 年度、2016年度归属上市公司股东净利润 1,024.00 万元、149.38 万元。

12、由于长园和鹰的追溯调整事项引起的所得税费用调整, 分别调增 2017年、2016 年的所得税费用 325.38 万元、39.90 万元,分别调减 2017 年度、2016年度归属上市公司股东净利润 242.58 万元、29.25 万元。

13、根据长园和鹰追溯调整后的财务报表以及公司收购长园和鹰 80%股权相关《股权转让协议》有关业绩承诺及补偿的约定,公司重新测算了补偿义务人应承担的补偿款,并对预计很可能收回部分在 2017 年调增营业外收入和其他应收款 22,873.46 万元,调增 2017 年度归属上市公司股东净利润 22,873.46 万元。

14、公司对 2017 年、2016 年长园和鹰的报表进行追溯调整后,重新对长园和鹰进行商誉减值测试,分别在2017 年、2016 年计提了 99,378.00 万元、36,222.00万元的商誉减值准备,分别调减 2017 年度、2016 年度归属上市公司股东净利润99,378.00 万元、36,222.00 万元。

15、公司在编制 2017 年度财务报告时对中锂新材受沃特玛事件影响估计不足,导致 2017 年度少计中锂新材商誉减值,现补提中锂新材商誉减值 18,055.00万元,调减 2017 年度归属上市公司股东净利润 18,055.00 万元。

16、由于对公司 2017 年的业绩进行了追溯调整,导致以 2017 年业绩为考核指标的未解锁限制性股票不满足解锁条件,冲减2017年度管理费用479.51万元,调增 2017 年度归属上市公司股东净利润 479.51 万元。

17、长园深瑞将部分售后费用类支出计入了营业成本,为确保符合《企业会计准则》规定,2018 年起将此类支出计入销售费用,并对 2017 年财务报表进行相应调整,调减 2017 年营业成本 5,064.75 万元,调增 2017 年销售费用 5,064.75万元。

二、具体会计处理

追溯调整子公司相关业务涉及的收入、成本等科目在财务报表的列报,将收入、成本等科目准确的反映在 2016 年度、2017 年度的财务报表,该追溯调整影响本公司合并财务报表项目的包括应收账款、其他应收款、预付账款、存货、商誉、未分配利润、少数股东权益、营业收入、营业成本、资产减值损失、营业外收入、营业外支出、少数股东损益等。

三、前期会计差错更正对各期间财务状况和经营成果的影响

640.webp (5).jpg 640.webp (4).jpg


四、监事会意见

本次会计差错更正符合法律、法规和财务会计制度的有关规定,真实客观地反映了公司的财务状况,审议程序符合相关法律、法规和《公司章程》的有关规定,同意对前期会计差错进行更正。

长园集团股份有限公司

监事会

二〇一九年四月二十五日

聘任、解聘会计师事务所情况

境内会计师事务所名称:原聘任大华会计师事务所(特殊普通合伙)境内会计师事务所审计年限:7

现聘任上会会计师事务所(特殊普通合伙) 境内会计师事务所报酬:300万元境内会计师事务所审计年限:1

内部控制审计会计师事务所:上会会计师事务所(特殊普通合伙)报酬:80万元

聘任、解聘会计师事务所的情况说明

2018 年 4 月 20 日,第六届董事会第五十次会议审议通过了《关于支付会计师事务所 2017 年度审计费用及续聘的议案》,同意支付公司2017 年度财务报告审计费用为200万元人民币,2017年度内部控制自评报告审计费用为 65 万元人民币,专项审计报告费用为 15 万元人民币,审计费用共计 280 万元人民币;同意继续聘请大华会计师事务所(特殊普通合伙)为 2018 年的审计机构,聘期一年,年审计费用基数为 300 万元,其中年度财务报告审计费用基数为 220 万元,内部控制自评报告审计费用基数为 65 万元,专项审计报告费用为 15 万元,具体支付金额视实际审计业务量而定。以上事项经2017年年度股东大会审议通过。

2018 年 12 月 28 日,第七届董事会第七次会议审议通过了《关于变更会计师事务所的议案》,同意聘请具备证券从业资格的上会会计师事务所(特殊普通合伙)担任公司 2018 年度财务审计和内部控制审计机构,聘期一年,具体审计费用提请股东大会授权董事会根据市场行情等因素具体协商确定。以上事项经 2019 年第一次临时股东大会审议通过。

审计期间改聘会计师事务所的情况说明

公司 2017 年年度股东大会审议通过《关于支付会计师事务所2017 年度审计费用及续聘的议案》,同意继续聘请大华会计师事务所(特殊普通合伙)为公司 2018 年度财务审计和内部控制审计机构。公司后续认为大华会计师事务所审计团队已连续多年为公司提供审计服务,为确保上市公司审计工作的独立性和客观性,同时满足公司业务发展需要,决定改聘会计师事务所。公司 2019年第一次临时股东大会审议通过《关于变更会计师事务所的议案》,聘请具备证券从业资格的上会会计师事务所(特殊普通合伙)担任公司 2018 年度财务审计和内部控制审计机构,聘期一年,具体审计费用提请股东大会授权董事会根据市场行情等因素具体协商确定。

640.webp (3).jpg 640.webp (2).jpg 640.webp (1).jpg 640.webp.jpg









二维码

扫码加我 拉你入群

请注明:姓名-公司-职位

以便审核进群资格,未注明则拒绝

栏目导航
热门文章
推荐文章

说点什么

分享

扫码加好友,拉您进群
各岗位、行业、专业交流群