全部版块 我的主页
论坛 金融投资论坛 六区 金融实务版 投行专版
893 0
2019-05-17

近些年,再融资从来没有熄火过,产品类型倒是有些变化,前些年是定增,然后是可转债,最近罕见的公开发行又蹦出来了,配股一直是个非主流。再融资话题一点通已经写了一个系列,有兴趣可以瞅瞅。

前一阵有童靴问了问再融资过程中各个时点披露的要求,特别是证监会出具的各种文件,我觉得有必要总结一下。需要报会的项目都是行政许可事项,大体分为IPO、再融资、重大资产重组。前两个是发审委管,后面那个是并购重组委管(配套资金比例超过拟购买资产交易价格100%的发审委审核,依据《证券期货法律适用意见第12号——《上市公司重大资产重组管理办法》第十四条、第四十四条的适用意见》)。咱们以申请公开发行(再融资)为例,说说发行申请各个环节中的披露要求。


一般流程

640.webp.jpg

这是再融资的一般流程,主要包括:受理、反馈、初审、发审、封卷、核准。其中几个步骤会涉及强制履行信息披露义务。


受理环节

对于受理环节捏,正常受理,自愿披露;不予受理,强制披露。

《上市公司证券发行管理办法》第五十五条:上市公司收到中国证监会关于本次发行申请的下列决定后,应当在次一工作日予以公告:(一)不予受理或者终止审查。

如果证监会受理,没有强制信息披露的要求,但实践中大多数公司觉得受理是个好事儿,会披露一下。如果没有被受理,则需履行信息披露义务。

呃,对于不予受理,券商基本会听到个风声,不会递材料;如果发行人执意要去证监会的玻璃房子那碰运气,人家也大概率不会收。所以,不予受理的披露案例着实不多,找到了个重大资产重组不予受理的。

640.webp (1).jpg

重大资产重组-不予受理

640.webp (2).jpg

再融资-予以受理

如果公司前期筹划OK且券商给力的话,一般的项目进场后2-3个月就可以申报了。当然,予以受理只是万里长征的第一步。


反馈意见

收到反馈意见反馈意见的回复是要披露的。

反馈意见可能会有不止一次,反馈的形式也有口头和书面。现在发审委委员可以参加初审会了,所以反馈答复的质量非常重要。每次收到反馈意见,券商和发行人都得上紧发条加班加点。可以说,反馈周期直接影响了整个项目的节奏。

对于收到反馈意见是否披露,有点小麻烦。

如果是非公开发行的话,各个板块有自己的备忘录,明确需要披露,比如:

《中小企业板信息披露业务备忘录第3号—上市公司非公开发行股票》四、证监会审核期间的相关事项:(三)中国证监会审核公司股票发行申请期间,公司收到中国证监会反馈意见的,公司应当在收到中国证监会相关通知书的次一交易日前公告进展情况并提示相关风险。

如果是公开发行,还真木有个明确规则。实务中,券商一般会说得披露,然后搜搜别人的公告也披露了,公司也就跟着披了。正是因为规则木有明确要求,还真有收到反馈意见没披露的。建议还是随大流吧。

640.webp (3).jpg

定增-收到一次反馈

640.webp (4).jpg

可转债-二次反馈

640.webp (5).jpg

定增-口头反馈

对于反馈意见的回复:

《发行监管问答—关于反馈意见和发审会询问问题等公开的相关要求》

对于新受理的企业再融资申请,在我会办公厅受理处向发行人出具反馈意见后的当周周五晚,在公开再融资审核工作流程及申请企业情况表的同时,在证监会网站发行部专区“再融资反馈意见”子栏目公开再融资反馈意见,发行人的反馈回复按临时公告要求披露后向我会报送,具体披露要求将由沪深证券交易所通知上市公司。

对于反馈意见回复的披露,一般是这样:公司撰写一个简单的公告,内容是反馈意见已经回了;同时再披露一个券商和上市公司共同编制的具体的反馈意见的答复。

640.webp (6).jpg

可转换反馈-回复公告(简单)

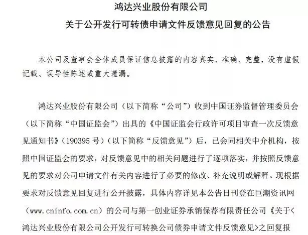
640.webp (7).jpg

反馈意见具体回复内容

这东西不披露的话,会里不接材料,比较讨厌。同时,如果有些问题不好答,可能要同时修改发行方案,这就又牵扯了董事会决议、各种修订稿等等。反馈期间的苦逼很多,N次反馈的苦逼更多。嗷,北京荣大的环境很差,对面有个烤串还行。


撤回申请材料

IPO撤材料比较多,再融资撤材料还真不常见,这个需要披露。

《上市公司证券发行管理办法》:上市公司决定撤回证券发行申请的,应当在撤回申请文件的次一工作日予以公告。  

640.webp (8).jpg

撤材料嘛,咋说呢。反馈意见里有实在解决不了的问题、公司和券商觉得过会比较悬、公司内部出现问题、市场发生变化啥的都可能。


召开发审委会议

640.webp (9).jpg

有时候大家会见到这样的公告。在项目上会前,公司会收到个《关于请做好发审委会议准备工作的函》,有时会附一些问题,有时候不会。如果附了问题,视同反馈意见就行了。

实践中,很多公司也都披露了。请注意,这个函如果仅仅通知要召开发审会,不强制履行信息披露义务。


审核意见

所谓审核意见,是指发审会的审核结果,也就是俗称的过会、没过会、有条件过会。这个当然是需要披露的。

《深交所股票上市规则》

11.11.4上市公司出现下列情形之一的,应当及时向本所报告并披露:(五)中国证监会发行审核委员会(含上市公司并购重组审核委员会)对公司发行新股或者其他再融资申请、重大资产重组事项提出相应的审核意见

640.webp (10).jpg

定增-过会

640.webp (11).jpg

可转债-未过会

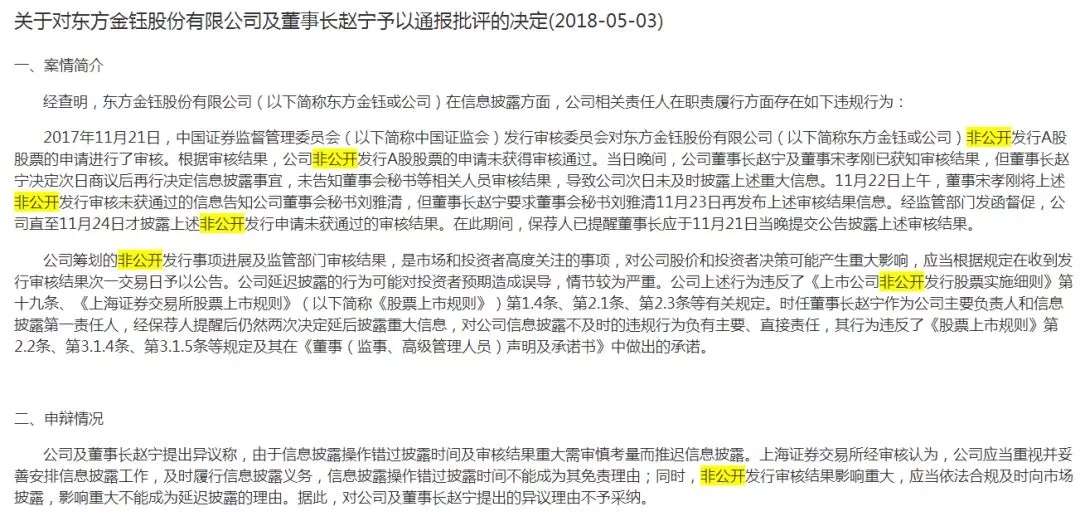
呃,没过会确实是个不太好的事儿,不过也是要披露的啊。之前有董事长在项目被否以后心情不好,觉得可以缓几天再公告,倒霉的董秘都被处罚了。啧啧。

640.webp (12).jpg


终止审查

终止审查又一个比较不常见的事项,哪些情况会导致终止审查呢?

《中国证券监督管理委员会行政许可实施程序规定》第二十条:

(一)申请人主动要求撤回申请

(二)申请人是自然人,该自然人死亡或者丧失行为能力;

(三)申请人是法人或者其他组织,该法人或者其他组织依法终止;

(四)申请人未在规定的期限内提交书面回复意见,且未提交延期回复的报告,或者虽提交延期回复的报告,但未说明理由或理由不充分;

(五)申请人未在本规定第十七条第二款、第三款规定的30个工作日内提交书面回复意见

常见的原因就两类:自己撤材料、反馈答不上。终止审查是否需要披露呢?当然是需要的。

主板:《上市公司证券发行管理办法》第五十五条:上市公司收到中国证监会关于本次发行申请的下列决定后,应当在次一工作日予以公告:(一)不予受理或者终止审查

创业板:《创业板上市公司证券发行管理暂行办法》四十六条:上市公司提出发行申请后,出现下列情形之一的,应当在次一工作日予以公告:(一)收到中国证监会不予受理或者终止审查决定。

640.webp (13).jpg

可转债-终止审查


予以核准/不予核准

发审会过了以后,还需要等批文。这个批文就是所谓的“核准”文件,里面会有发行的种类、规模、有效期等等。有了这张纸,就可以去圈钱鸟。折腾了半天就为了它,必须要披露的。

《上市公司证券发行管理办法》第五十五条上市公司收到中国证监会关于本次发行申请的下列决定后,应当在次一工作日予以公告:(二)不予核准或者予以核准。  

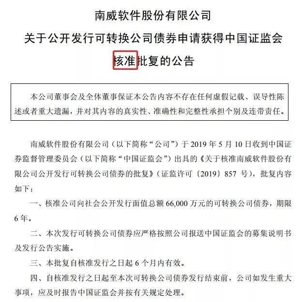
640.webp (14).jpg

可转债-核准

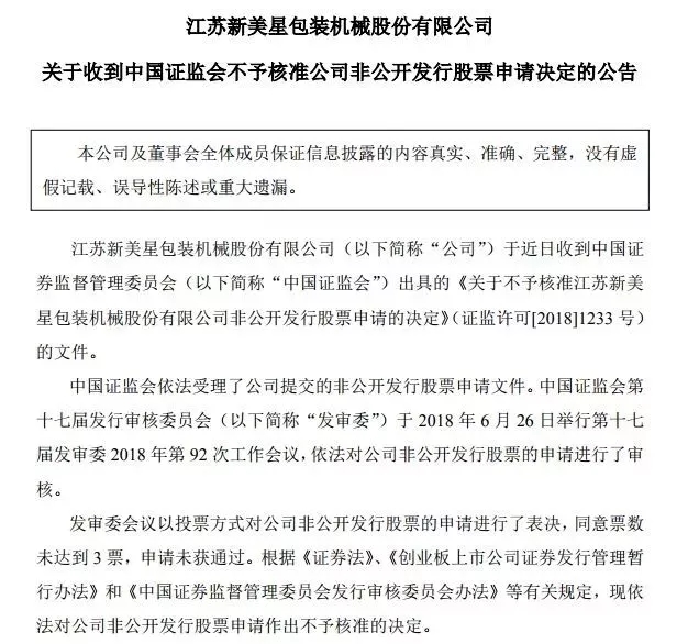
640.webp (15).jpg

定增-不予核准

证监会的核准决定其实和发审会的审核意见一致,过会了就核准,没过会就不予核准,除非有些极为特殊的会后事项发生。


总结

1.嘚吧了半天就两句:披露随大流,别人披了你也披;好事儿别藏着,坏事儿也别掖着,没必要。

2.拿了批文后至发行前,其实还有些东西需要披露。比如跨年了、跨期了,得补些财务数据啥的,这个没啥规则了,看监管要求。


二维码

扫码加我 拉你入群

请注明:姓名-公司-职位

以便审核进群资格,未注明则拒绝

栏目导航
热门文章
推荐文章

说点什么

分享

扫码加好友,拉您进群
各岗位、行业、专业交流群