经管之家App
让优质教育人人可得
立即打开
全部版块
我的主页
›
论坛
›
金融投资论坛 六区
›
金融实务版
›
投行专版
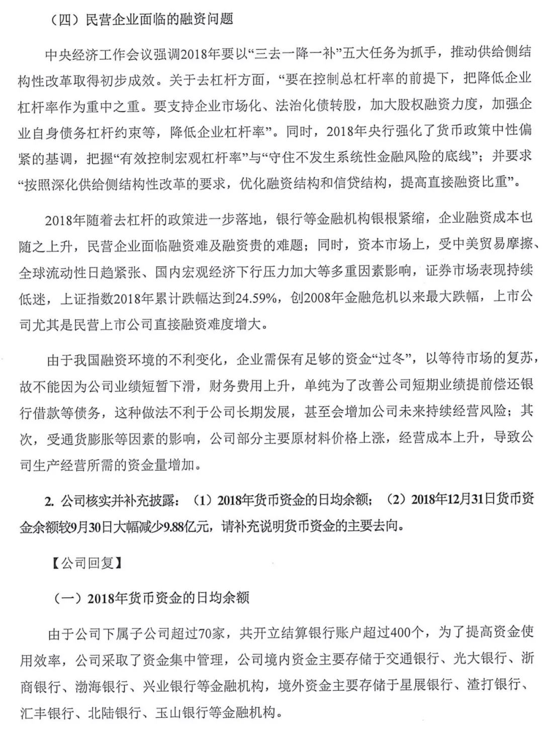
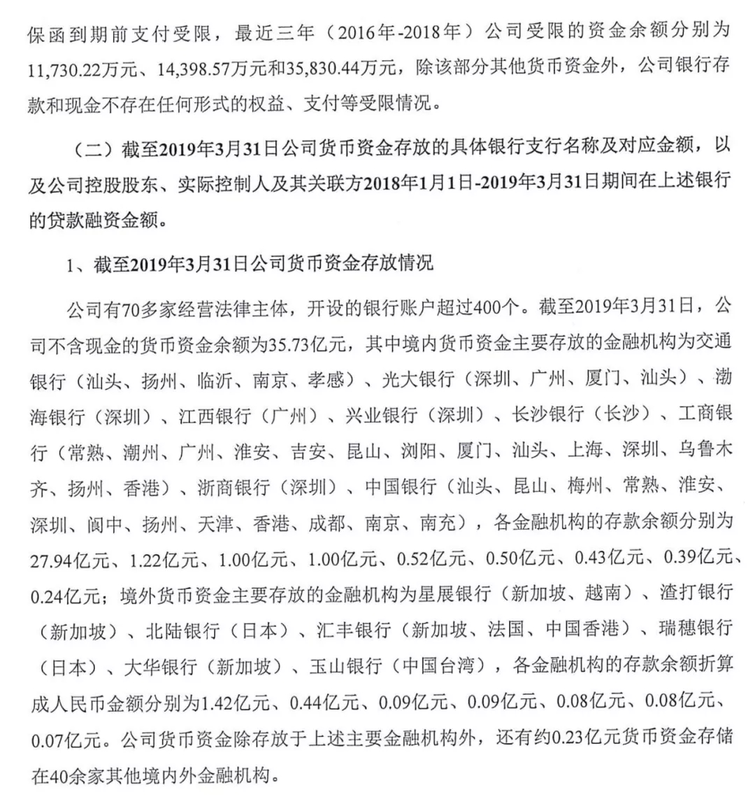
“存贷”双高问询函回复之宜华生活
楼主
杨明凡
1017
0
收藏
2019-05-23
扫码加我 拉你入群
请注明:姓名-公司-职位
以便审核进群资格,未注明则拒绝
栏目导航
投行专版
经管文库(原现金交易版)
风险管理
案例库
python论坛
CPA注册会计师及其他财会考证
热门文章
CDA数据分析脱产就业班于2026年3月7日开班! ...
天堂的证据(〔美〕埃本·亚历山大)
半导体行业分析手册之二:混合键合设备,AI ...
芜湖造船厂为我国高端船舶制造自主创新再添 ...
表格结构数据特征与CDA数据分析师:精准适配 ...
CDA 认证考试大纲 2025 重磅更新:一二级考 ...
在概率与代码之间:Agent Skills 是 AI 的枷 ...
新宏观丨豆包,传统经济学与商学对全球性债 ...
失去的三十年:平成日本经济史(【日】野口 ...
硅光芯片代工爆发式增长,重构全球半导体产 ...
推荐文章
2026JG学术冬训营:从Stata初高到Python机器 ...
【必看】【本版版规,欢迎发悬赏贴求助】
【新课】26年3月|Gemini辅助论文写作与数据 ...
关于如何利用文献的若干建议
关于学术研究和论文发表的一些建议
关于科研中如何学习基础知识的一些建议 (一 ...
一个自编的经济学建模小案例 --写给授课本科 ...
AI智能体赋能教学改革: 全国AI教育教学应用 ...
2025中国AIoT产业全景图谱报告-406页
关于文献求助的一些建议
说点什么
分享
微信
QQ空间
QQ
微博
扫码加好友,拉您进群
各岗位、行业、专业交流群