导读:
人类前四次产业革命规律是什么?强国崛起的真正原因有哪些?当前的中美之争,与第五次科技与产业革命有着怎样的关系?获得了上帝权力的人类还是人吗,实现永生的人类还需要进步吗,是否会退化?
这些问题,或许你都能从本文中得到答案或启示。
1
人类前四次产业革命的规律
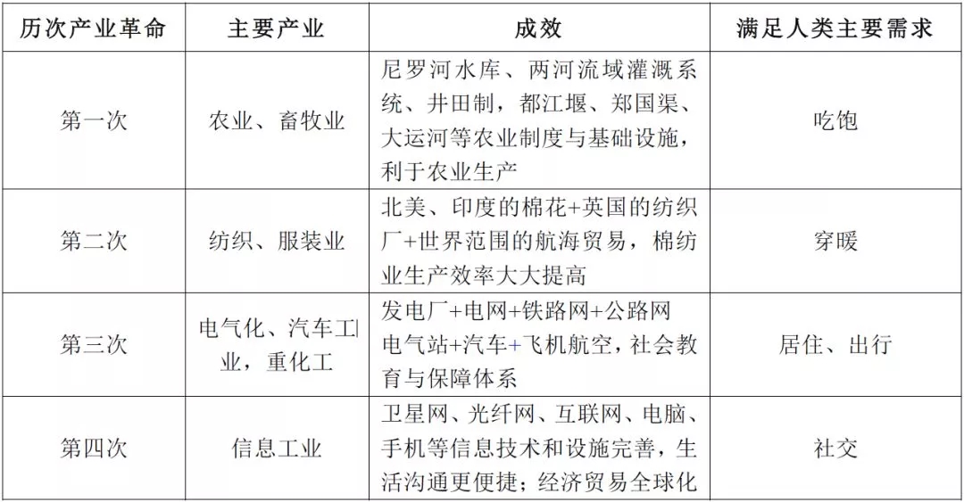
公元前4000年左右,四大文明古国古巴比伦、古埃及、古印度以及中国的黄河流域,出现的以金属工具制造、使用和以水利技术大力发展为标志的农业革命,可视为人类第一次产业革命。
一直延续至18世纪60年代,在英国发生了以纺织机的发明和蒸汽机作为动力广泛使用为标志的第二次产业革命(第一次工业革命);19世纪末20世纪初,德国和美国引领了以电气化、化学应用和内燃机三项技术的发明和使用为标志的第三次产业革命(第二次工业革命);20世纪70年代至今,特别是90年代以来,以计算机与手机的普及应用,网络与通信技术的结合带来的信息产业大发展,带来了第四次产业革命(信息产业革命),这一次,中国抓住机遇,成为与美国并驾齐驱的信息产业强国。
从时间轴看,产业革命呈现加速趋势。
表1人类第一、二、三、四次产业革命概况
回顾历次产业革命的发生、发展,再对照当今全球社会经济发展形势,我们不难总结出以下规律:
(一) 历次产业革命依次满足不断升级的人类需求
每次产业革命的发生都必须是符合人类(特指大规模人群,而非某地域、某阶层)追求更好生活的需要,前四次产业革命都是出于人类提高物质生活水平、满足精神生活的需要,农业革命、纺织业革命、电气革命、信息革命先后满足了人们吃饱—穿暖—住与行—社交等需求,并带来生产方式、生活方式的极大改变,给人类带来全新的体验和满足。
第五次产业革命(科技革命)对生命科学和人工智能的探索和追求,是满足人类更舒适便捷、更有尊严和价值的生活需求的重要依托。
表2 历次产业革命与人类主要需求
(二)技术革命不等于产业革命,产业革命的发生依赖于科技成果的转移转化,依赖于产业基础设施
产业革命的发生依赖于技术革命带来的科技创新,然而并不是任何一种技术创新都能成为产业革命的技术基础,都必然带来产业革命。例如中国古代的四大发明(火药、造纸术、指南针、印刷术),并没有带来相应的产业革命;再如,大型计算机很早就出现了,但只有乔布斯和他同时代的创新者,把人类从只有少数公司才能拥有的昂贵、大型计算机时代,带入廉价个人台式计算机时代,计算机如其他生活日用品一样,进入千家万户。
也就是说,产业革命难以通过个别技术的突破或个别产业的增长而实现,必须依靠新技术的大量集中与广泛应用,即通过新技术对传统产业进行广泛改造升级,或形成新的产业体系,带来全社会产业普遍发生“质”的跃升,才能形成产业革命。
而技术要成功应用于产业发展,一方面依赖于科技成果的转移转化。例如,第三次产业革命中,虽然是英国的科学家法拉第最先发现了电磁感应现象,但是最早且大规模将这一科学技术应用于生产的却是德国和美国。
又如,英国科学家最早发明从煤炭中提取化合物的技术,但反而是俾斯麦通过“ 计划”引进到德国,建立了重化工业。
再如,虽然英国的科研传统更悠久,但德国和美国更加重视理工类应用科技以及应用类研究机构,如,贝尔、爱迪生、西门子等,再加上强势的政府“产业政策”主动引进并资助应用,又使德、美科研转化周期比英国至少快3-5年。
另一方面,具备一定条件的基础设施也是产业革命得以发生的必要条件。例如在农业革命时期的水渠、水坝、井田制等保障了当时中国的农耕活动和生产组织形式;海上三角贸易以及东印度航线带来的棉花供应与纺织品销售是第二次产业革命发生在英国的必要条件;相应的保护奴隶贸易、棉花运输、纺织品倾销的“海军舰队”也是维持产业体系的必备基础设施;德国和美国在政府推动下建立了第三次产业革命的两类基础设施建设,硬件是公路、铁路、开矿、发电、电网,软件是社会保障与全民义务教育体系,及理工类大学的大发展。美国与中国投资建设的信息产业基础设施,卫星网、互联网、光纤网等也为美、中信息产业的快速发展提供了保障。
(三)产业革命的发生需要一定的市场规模,只有大规模需求才能有效刺激产业革命的发生
具备一定规模的市场需求是产业革命发生的必要条件,因为规模化的生产依托规模化的需求。第一次产业革命发生在当时世界人口最为集中的人类文明发祥地古埃及、古印度、古巴比伦及中国,人口超过世界总人口2/3;第二次产业革命期间,英国人口约550-1000万,还有庞大的海外殖民地,而同期的荷兰只有150万人口。
并且到19世纪中叶,形成了以英国为中心的世界市场;第三次产业革命时期,德、美人口分别为8000万和1亿,到一战前夕,德国电气产品出口占世界电气产品出口的比重近50%;信息产业革命时代,美国至少3亿人口,中国14亿人口。
英国、法国、德国等其他人口量相对不足国家相比美国和中国都呈现衰退趋势。特别是美国,如果不和中国比,而和英法德日俄对比,他是明显发展更快的。
产业革命的发生还有赖于一定规模的有素质劳动者。在第二次产业革命前,英国手工工场快速蔓延,培养了大批有技术、有经验的工人,他们积累的生产经验直接推动了各种生产机器的发明。
第三次产业革命期间,德国不断加大对教育的投入,并加强教学与科研、生产的结合,培养了大量工科、农学、化学等方面的优秀科技人才和高素质劳动者。美国在第三次产业革命期间吸引了大批外国移民。
仅1820—1860年期间,就大约有5000万移民来到美国。这些来自欧洲、中国以及拉美等国的移民不仅给产业革命带来了先进的科学知识和生产技术,而且使全国人口和国内市场很明显地扩大了。除了移民,快速城镇化也为产业革命造就了大量劳动者。
除此之外,从20世纪中后期至今,美国以海外代工的形式,将大量低附加值的劳动生产转移到亚洲、拉美等劳动力密集型国家,使实际的劳动者数量大大增加。
(四) 产业革命的发生需要跨国协作
产业革命的发生需要天时、地利、人和,需要进行全球协同。从历次产业革命,可以看到从国家治理、技术合作、生产网络等不同层面的协同。
英、荷在国家治理层面的协作,为第二次产业革命的顺利推进奠定基础。在1688年之前,荷兰舰队在名将米歇尔率领下,击败了法国,并几乎摧毁了英国舰队。所谓“光荣革命”甚至是荷兰执政率领荷兰海军登陆英伦,和平接管了王权。当然还有无权的双国王,即威廉的英国夫人玛丽。
荷兰人威廉三世很像得位不正的唐太宗、明永乐大帝,力图用文治武略证明自己的卓越与合法性。
随后,英国与“老对手”荷兰化敌为友,英荷舰队先后联合击败法国和西班牙的舰队,成功取得了直布罗陀海峡及地中海的通航权,获得美洲与印度的殖民地,并取得了与西班牙殖民地进行贸易和贩卖奴隶的权利,为第一次工业革命的顺利推进,奠定了重要基础。
英国发展手工纺织业来自荷兰(尼德兰)的转移,全球贸易基础设施——海军,则来自于英荷联合。英格兰建立的东印度公司、英国公司,也吸收了大量荷兰资本,等等。
1789年,英国纺织技工塞缪尔·斯莱特(Samuel Slater)窃取了英国纺织机技术后,到美国建设了第一个棉纺织厂,成为美国“工业革命之父”(当然英国人叫他“叛徒”),后续的还有政府支持和Thomas Digges及Francis Lowell等工业间谍,系统地从英国窃取了第二次产业革命的核心技术,虽然美国不光彩,英国不情愿,但客观上还是把英国技术复制到美国,促使美国在19世纪初完成了第二次产业革命。(顺便说明,正因为美国的第一次工业革命几乎是偷来的,美国对工业间谍会更敏感)
第三次产业革命,几乎是在几个先进的大国同时起步、相互促进下进行的,以全面开花取代了一枝独秀的局面。某一国的重大发明,很快就被别国所吸收,相互推动,发展迅速。
德国与英国的竞争协作。德国领先全球的电缆工业技术,化学工业技术都是从英国引进,正所谓“英国开花,德国结果”。德国有机化学工业的成功在很大程度上就是利用英国自由贸易为其提供的市场,凭借化工等新技术的突破而获得的(英国是当时有机化学工业的最大需求国);不仅如此,德国化学制药业公司,如赫斯特和西门子,也选择在英国进行直接投资;此外,德国还利用英国廉价的铁、纱线、机器等生产资料,服务于自己开拓市场的目的。
日本明治维新,引入科学技术,发展资本主义工商业,则是借鉴德国模式开启工业革命。日本政府大力提倡发展棉纺织业,新办模范工厂,从外国买入机器,并鼓励私人投资。提出“求知于世界”的口号,积极从英、美、德、法、荷、意、瑞士等国聘请熟练的科技专家,尤其对德国和英国的技术利用最多。还派遣大批官员、技师、学生到德国等西方国家去学习与考察。聘请德国专家设置化学研究所、化学工厂,发展水泥、炼铁及其他金属工业,尤其是创设兵工厂。
第四次产业革命以来形成的全球生产网络是中美必须协同的内在原因。中国与美国的捆绑,实现了美国信息工业与技术向中国大转移。信息工业革命始于20世纪70年代,毛泽东和邓小平恰在节点时刻,联美抗苏,邓小平实行对外开放,主要是对美开放。邓小平之后的几十年期间,中国韬光养晦,在苏联倒台后,又抓住了“反恐”、“2008金融危机”两次战略机遇期,与美国捆绑(深度捆绑),实现了第四次产业革命的同步。当奥巴马、特朗普上台,美国悔亦晚矣。
(五)产业革命对“城镇化”带来不同影响
产业革命不仅带来经济大发展,也带来社会结构的重大变化,其中之一就是“城镇化”,但不同产业革命对城镇化方向影响不同。
第二次产业革命、第三次产业革命推动城镇化在世界范围快速发展,使人类基本上完成了由农业社会向工业社会、由乡村社会向城市社会的转变。虽然早在公元前5000年前,埃及尼罗河流域与美索不达米亚平原的两河流域,少数新石器时代的村落就出现了小集镇和城市,但直到第二次、第三次产业革命以后,以满足住、行需求为主要特征,推动城市化在世界范围快速发展。
表3 世界部分国家产业革命对城镇化进程的影响(单位:%)
扫码加好友,拉您进群



收藏
