全部版块 我的主页
论坛 金融投资论坛 六区 金融实务版 投行专版
3061 1
2019-06-28

小熊电器股份有限公司(以下简称“小熊电器”或“公司”),成立于2006年3月,公司主营业务为创意小家电研发、设计、生产和销售,与传统小家电企业的不同之处在于小熊电器主要运用互联网大数据进行创意小家电研发、设计、生产和销售,并在产品销售渠道与互联网深度融合,是一家典型的“创意小家电+互联网”的企业。

公司的产品大家还是比较熟悉的,包括厨房小家电、生活小家电及其他小家电,其中细分产品酸奶机、电动打蛋器、电热饭盒、加湿器、多士炉、煮蛋器/蒸蛋器等产品2017年在天猫商城热销品牌榜排名第一。

先看下报告期内的业绩情况,从2016年开始收入规模超过10亿,净利润超过1亿元,2016年、2017年、2018年1-6月销售毛利率分别为33.71%、33.14%和32.98%,同期销售净利率则分别只有10.01%、8.90%和9.29%,生活小家电是一个充分竞争的市场,公司的销售毛利率属于制造行业的平均水平,提高净利润水平的主要途径是靠提高销售量。 640.webp (14).jpg

报告期内,公司直接材料成本占主营业务成本的比例分别为71.38%、71.62%、75. 66%和73. 48%,占比较高。报告期内塑料原料平均采购价格分别为10. 97元/千克、10. 23元/千克、12. 06元/千克和12. 44元/千克,采购价格整体呈上升趋势。在原材料成本上升的情况下,公司销售毛利率只是略有下降,说明公司产品的销售价格保持相对稳定,产品具有一定的市场竞争力。

1、公司业务迅速发展的原因

(1)互联网及网络购物的快速发展

公司成长的大环境是:中国网民数量每年都以较快的速度増长,电子商务在中国得以迅猛发展,同时第三方支付平台及网络支付安全性的完善,网络购物行为己经由一种网络时尚逐步成为大众消费模式。

(2)公司紧抓消费升级,实施多品类发展战略

一方面人们对于现有小家电产生更新换代的需求,购买意愿逐渐向高价格、高品质倾斜。以养生壶为例,养生壶满足时下消费者养生、健康和消费升级的需求,相较于传统电热水壶,养生壶的价格普遍更高,市场份额逐步扩大。其他品类也表现为类似发展趋势。

另一方面,公司品类齐全,创新功能类的小家电层出不穷,如电炖盅、电动打蛋器、电热饭盒、多士炉、酸奶机和加湿器等,此类小家电满足了人们对生活 品质的追求,成为公司销售收入持续增长的动力。

(3)公司以消费者为导向不断研发新产品

公司在产品研发方面投入了较多的人力和资金,公司设立了研发中心,配备 了先进的研发设备和强大的研发队伍,具备较强的开发能力。2018年6月末公司研发技术人员共有158人,具有较强的小家电产品研发经验,掌握多项生产工 艺技术,在核心技术研发方面取得了丰富成果。目前公司有近300款型号产品在售,拥有专利369项。

(4)品牌形象的成功塑造带动产品销量及收入增长

小熊电器成立于2006年3月,是一家以自主品牌“小熊”为核心,运用互联网大数据进行小家电研发、设计、生产和销售,并在产品销售渠道与互联网深度融合的“创意小家电+互联网”企业。

(5)不断开拓并完善销售渠道

自成立以来,公司坚持互联网思维、卓越产品质量以及完善售后服务,快速进行线上渠道布局,发展成为创意小家电的互联网电商领先企业之一。

初创阶段(2006年-2008年),初创阶段公司产品在线上和线下同时开展销售,其中线上发展势头较线下强劲,故公司开始重点通过互联网线上推广销售产品。

发展创新阶段(2008年-2013年),2008年以后我国电子商务市场初具雏形,网民和物流快递数量均飞速增长。公司快速布局线上渠道,在行业内较早地提出“网络授权分销”的线上电商销售模式,对公司指定的经销商实行“线上授权”,并提供“线上授权防伪证书”。消费者在小熊官方网站上可进行授权网店的查询,通过官方直接授权、供货的线上渠道管理方式,成为淘宝上最早实行网络授权销售模式的小家电厂商之一,此后公司线上市场需求迅速扩大,销售份额大幅提升。

随着经销商数量的增加,为减轻经销商资金压力、公司新品上市产能不足及长尾产品推广不足的问题,同时减少产品流转过程和物流成本。2013年,公司开始实施线上经销代发货模式,即消费者在公司线上经销商的网络店铺下单,公司通过富润系统获取订单信息,并根据该订单信息直接发货给最终消费者的销售模式。通过该模式的实施,使线上消费者订单由经销商发货改为公司直接发货给最终消费者,让其集中精力于销售优势产品,并解决传统经销模式下小众产品推广不足的问题。本阶段公司建立起了较为完善的销售体系,同时产能和销售规模也得到极大提升。

巩固提升阶段(2013年至今),从品牌标志、品牌名、吉祥物等进行规范优化,并融入市场推广活动及产品外观设计中,给消费者留下可爱、体贴和温馨的品牌印象,提升品牌辨识度。

公司产品主要通过线上经销、电商平台入仓和线上直销方式在天猫商城、京东商城、唯品会、苏宁易购等主流电商平台和拼多多、平安好医生等新兴电商平台进行销售。同时,公司布局线下销售渠道以及出口销售,充分利用经销商或海外客户资源及经验优势,将产品渗透至线下流通渠道,实施全渠道运营的销售模 式,加速线上线下融合发展。

报告期内,公司通过线上销售的收入分别为64,046.70万元、95, 954. 45万元、150, 919. 63万元和82, 590. 68万元,2015-2017年度增长率分别为49. 82%和57. 28%。

(6)产能提升保障产品销售

报告期内公司产品销售量达1,046.08万台、1,420. 90万台、2, 024. 30万台和1,,096. 76万台,实现主营业务收入分别为72,282. 19万元、104,753.40万元、164,161. 79万元和91,183. 85万元。公司销量的快速增长主要基于近年公司不断扩充产能,提升制造水平、产品技术含量及自动化生产水平,以满足公司多品种且高速增长的销售规模需求。

2、销售模式情况说明

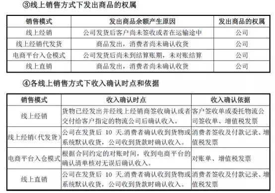
(1)线上经销

线上经销模式指公司授权经销商在约定的电商PF台开设店铺销售公司产品。线上经销主要分为两种:

经销商发货模式:公司将产品销售给经销商再由经销商通过网店销售给最终消费者,最后由经销商将产品快递至消费者,该方式为线上经销的主要方式;经销代发货模式:以天猫商城为例,消费者在线上经销商的天猫商城网店下单后,公司通过富润系统获取订单信息,并根据该订单信息由公司直接发货给最终消费者。

(2)电商平台入仓

公司与京东、唯品会、苏宁易购等电商平台的合作主要属于电商平台入仓模式。在电商平台入仓模式下,公司与电商平台对接,不直接面对终端消费者。

电商平台入仓主要流程为:公司委托第三方物流公司将商品发往上述电商平台的仓库,由电商平台负责订单管理及后续的物流配送。消费者直接在上述电商平台下单并付款,平台在收到消费者款项后通过其自有物流或第三方物流向消费者直接发货,或在货到付款等形式下先行发货。售后服务一般由电商平台负责,公司则按照与电商平台签署合同约定的义务为平台提供相关产品的售后服务。

(3)线上直销

线上直销模式下,公司直接面向消费者,委托第三方物流向其提供配送及退换货等服务。公司主要通过在第三方B2C平台(天猫商城、京东POP店等)开设自营店铺进行直接销售。公司以“店铺入驻”的形式与上述平台开展合作,利用第三方平台运营成熟、流量资源丰富等优势与公司品牌优势和专业化营销优势互补,形成良好的营销生态环境。

同时,基于第三方B2C平台信息技术优势,公司可以通过对消费行为数据分析,了解用户需求和产品存在的不足,及时进行新产品开发或产品改进,为用户提供更优质的产品和服务。

(4)线下经销

公司对经销商进行授权代理销售,由经销商以买断方式向公司采购产品,再由经销商直接对接大型企业团体或在商超、药店等经营场所对公司产品进行最终销售。报告期内,线下经销占营业收入比例较小。线下经销按最终客户去向具体可细分为礼品积分渠道、传统经销授权渠道、特色行业销售渠道(母婴、药店等)。

A、礼品积分渠道

公司的创意小家电产品普遍具有精致、创新、智能、健康特点,富有生活气息且单价不高,故适合航空公司、银行、通信、地产等行业的大型企业作为礼品或积分兑换产品。

B、传统经销授权渠道

公司通过对经销商进行区域或者系统授权代理销售,区域授权主要以地级市为单位,目标为区域内商超、电器专营店、百货以及县乡镇分销渠道;系统授权为授权公司产品进入大型连锁超市,如大润发、沃尔玛、百佳超市等。基于小熊产品多年经营积累的口碑及品牌影响力,在上述渠道进行产品展示及销售,并定期举办活动,提供与客户互动场所,提高品牌曝光度。

C、特色行业销售渠道

公司基于产品特性,通过经销商进入药店、母婴等行业的连锁渠道,如煎药壶在连锁药店进行展示销售、母婴产品在各大型连锁母婴品牌的连锁店进行展示及销售。

3、线上销售方式下的主要平台、结算方式、发出商品权属、收入确认时点和依据、电商推广费用的承担方式及其会计核算情况

(1)线上销售方式下的主要平台

公司线上销售模式包括线上经销、电商平台入仓和线上直销,公司线上主要销售平台如下:

640.webp (13).jpg

(2)线上销售方式下的结算方式

640.webp (12).jpg

640.webp (11).jpg

640.webp (10).jpg



附件列表
640.webp (7).jpg

原图尺寸 61.93 KB

640.webp (7).jpg

640.webp (8).jpg

原图尺寸 41.52 KB

640.webp (8).jpg

640.webp (9).jpg

原图尺寸 98.04 KB

640.webp (9).jpg

二维码

扫码加我 拉你入群

请注明:姓名-公司-职位

以便审核进群资格,未注明则拒绝

全部回复
2019-6-28 18:00:38
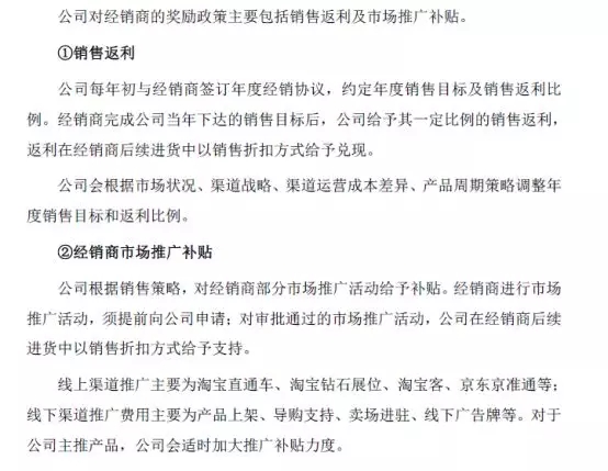
销售返利和市场推广补贴政策,经销商销售返利和市场推广补贴均是在经销商后续进货中以销售折扣方式予以兑现。

从披露的报告期内销售返利数据来看,大部分为电商平台入仓毛利保护费,随着公司收入规模的扩大,返利及补贴金额占营业收入的比例逐年降低。

4、销售模式面临的挑战

公司最大的风险是线上销售占比较高的风险,说得通俗一点,就是上述电商平台,如天猫商城、京东商城对小熊电器的销售政策、收费标准发生了变化,就会对公司的销售业绩造成重大影响,即是否构成对这些电商平台的依赖的问题。

另外一方面,互联网时代小家电企业纷纷加强线上销售渠道建设,公司作为线上销售占比较高的企业,线上销售渠道面临更为严峻的挑战。这一点从报告期内公司的品牌宣传费用逐年递增也可以看出端倪,报告期内,公司品牌宣传费用分别为1,983.50万元、3, 551. 54万元、8,781.45 万元和4, 293. 19万元,占营业收入的比例分别为2. 74%、3. 37%、5. 33%和4. 68%,占比逐年上升,市场竞争变得激烈。

市场竞争变得激烈也与我国网络零售交易额增速放缓有关,2014年度-2017年度,中国网络零售市场交易规模分别为2. 79万亿、3. 88 万亿、5.16万亿、7. 18万亿,分别较上年同期上涨了50. 00%、39. 07%、32. 99%、39.15%;网络零售交易额增速呈放缓趋势。
二维码

扫码加我 拉你入群

请注明:姓名-公司-职位

以便审核进群资格,未注明则拒绝

栏目导航
热门文章
推荐文章

说点什么

分享

扫码加好友,拉您进群
各岗位、行业、专业交流群