全部版块 我的主页
论坛 经济学人 二区 学术道德监督
8666 11
2019-07-01
网站公布的投稿格式太过简略了,字体字号段落格式等都没有注明。唯一注明的参考文献排序也与出来的文章相差甚远。
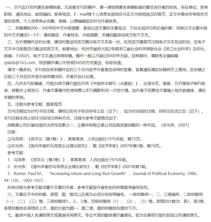
格式.png 给编辑部打电话态度很差啊,询问是否可以看看格式样稿都不给看,这怎么投?
二维码

扫码加我 拉你入群

请注明:姓名-公司-职位

以便审核进群资格,未注明则拒绝

全部回复
2019-7-1 20:08:34
楼主为嘛不去看已经发表的文章的格式?
二维码

扫码加我 拉你入群

请注明:姓名-公司-职位

以便审核进群资格,未注明则拒绝

2019-7-1 22:15:10
一般格式就可以了,如果录用他们有专门的老师修改格式的,参考文献格式需要自己改,其他的比照着已发表的文章看看。
二维码

扫码加我 拉你入群

请注明:姓名-公司-职位

以便审核进群资格,未注明则拒绝

2019-7-2 04:32:30
calvin1594 发表于 2019-7-1 20:08
楼主为嘛不去看已经发表的文章的格式?
看过了,能改的自己改完了,就连参考文献格式也不是按照要求“拼音顺序”排列那么来的,一脸懵逼
二维码

扫码加我 拉你入群

请注明:姓名-公司-职位

以便审核进群资格,未注明则拒绝

2019-7-2 04:32:49
youryao 发表于 2019-7-2 04:32
看过了,能改的自己改完了,就连参考文献格式也不是按照要求“拼音顺序”排列那么来的,一脸懵逼
看过了,能改的自己改完了,就连参考文献格式也不是按照要求“拼音顺序”排列那么来的,一脸懵逼
二维码

扫码加我 拉你入群

请注明:姓名-公司-职位

以便审核进群资格,未注明则拒绝

2019-7-2 07:01:04
参考文献排序一般两种,按拼音排序只是其一,还有一种就是按在文中出现的先后顺序!
二维码

扫码加我 拉你入群

请注明:姓名-公司-职位

以便审核进群资格,未注明则拒绝

点击查看更多内容…
栏目导航
热门文章
推荐文章

说点什么

分享

加微信,拉你入群
微信外可尝试点击本链接进入