在“十三五”的环保政策热潮以及ICT技术成熟背景下,我国智慧环保行业发展迅速,据前瞻测算,2018年行业规模为521亿元,同比增长10.91%,2010-2018年行业复合增速达到19.31%。但是对比整个万亿级的环保市场而言,智慧环保的市场规模较小,未来市场增长空间巨大。
        智慧环保概念走向成熟
        在我国严峻的环境问题面前,传统环境管理模式难以满足需求,信息孤岛现象明显。随着“智慧地球”概念的提出,在环保领域中如何充分利用各种信息通讯技术,感知、分析、整合各类环保信息,对各种需求做出智能的响应,使决策更加切合环境发展的需要,“智慧环保”概念应运而生。
        我国1996年开始发展环境信息化产业,出现最初的在线监测系统。时至今日,数字环境向智慧环境演进,云计算和大数据将成为智慧环境的核心技术。
        
        两会期间提出的“互联网+”计划第一次明确提出了要大力发展智慧环保,推动互联网和生态文明建设深度融合,实现生态环境数据的互联互通和开放共享。至此,智慧环保三大体系、四大平台、五大系统已构成。
        国家层面政策导向与发展规划分析
        2016年年初,国家发改委印发了《“互联网+”绿色生态三年行动实施方案》的通知,提出大力发展“智慧环保”的要求,明确了具体的执行单位及时限,标志着智慧环保正式提上了国家日程。
        
        智慧环保的市场规模较小,未来市场增长空间巨大
        在“十三五”的环保政策热潮以及ICT技术成熟背景下,我国智慧环保行业发展迅速,据前瞻测算,2018年行业规模为521亿元,同比增长10.91%,2010-2018年行业复合增速达到19.31%。但是对比整个万亿级的环保市场而言,智慧环保的市场规模较小,未来市场增长空间巨大。
        
        未来五年,环保投资仍将持续增加,智慧环保则是财政投资的主要建设方向。参照国际经验,假设2020年环保投入占GDP比重将超2%计算,以2016年环保投入占GDP比值1.24为基准,2017-2020年间环保投入比值年平均增长率为12.3%,对应十三五期间投资则为近10万亿元,远超十二五期间的4.3万亿元。可见未来五年是我国环保事业发展的高峰期,随着国家对大环保格局的推进,作为以末端治理为主的传统环保产业将失去竞争优势,财政环保投资的主要方向将会侧重于智慧环保领域。
        未来五年,智慧环保的潜在市场投资规模将会持续增加。从市场投资需求来看,如果未来我国34个省级行政区、334个地级行政区、2800多个区县都推行建设智慧环保的话,加上建成后的运营管理投资,我国智慧环保市场的投资规模必将十分宏大。
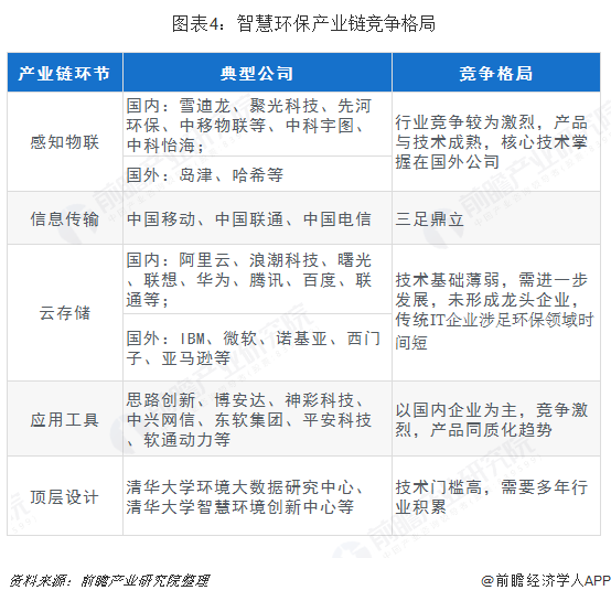
        智慧环保产业链竞争格局分析
        智慧环保运营链条包括感知、传输、计算、应用。环境“大”数据包罗万象,在数据中心环节中完成,数据中心是智慧环保运营链条的核心环节。根据清华大学研究成果,如果增加智慧环保顶层设计,智慧环保产业链可分为感知物联、信息传输、云储存、应用工具、顶层设计等。实现从“数字环保”到“智慧环保”的跨越,关键是要在原有“数字环保”的基础上,重点加强感知层与智慧层的建设。
        
        在“智慧环保”的发展浪潮中,监测企业未来将需要与IT企业展开合作,进一步提升研发能力,由单纯的“硬件”设备销售向“软件”与“硬件”协同销售方向发展,强化数据挖掘、数据系统服务等方面能力。
        以上数据及分析均来自于前瞻产业研究院《中国智慧环保行业趋势前瞻与投资战略规划分析报告》。