全部版块 我的主页
论坛 经管考试 九区 经管在职研
4947 0
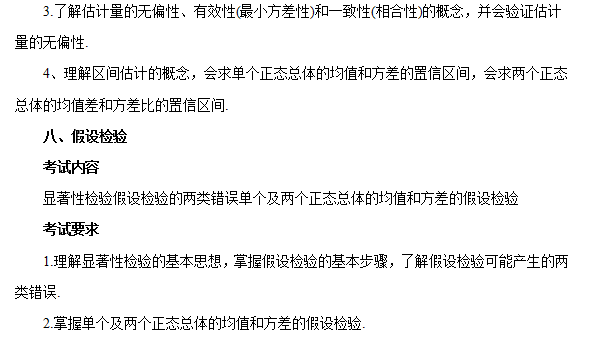
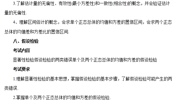
2019-07-08

来源:文都教育

高等数学

一、函数、极限、连续

考试内容

函数的概念及表示法函数的有界性、单调性、周期性和奇偶性复合函数、反函数、分段函数和隐函数 基本初等函数的性质及其图形 初等函数函数关系的建立

数列极限与函数极限的定义及其性质 函数的左极限和右极限 无穷小量和无穷大量的概念及其关系 无穷小量的性质及无穷小量的比较 极限的四则运算 极限存在的两个准则:单调有界准则和夹逼准则两个重要极限:

图片1.png

函数连续的概念 函数间断点的类型 初等函数的连续性  闭区间上连续函数的性质

考试要求

1.理解函数的概念,掌握函数的表示法,会建立应用问题的函数关系.

2.了解函数的有界性、单调性、周期性和奇偶性.

3.理解复合函数及分段函数的概念,了解反函数及隐函数的概念.

4.掌握基本初等函数的性质及其图形,了解初等函数的概念.

5.理解极限的概念,理解函数左极限与右极限的概念以及函数极限存在与左极限、右极限之间的关系.

6.掌握极限的性质及四则运算法则.

7.掌握极限存在的两个准则,并会利用它们求极限,掌握利用两个重要极限求极限的方法.

8.理解无穷小量、无穷大量的概念,掌握无穷小量的比较方法,会用等价无穷小量求极限.

9.理解函数连续性的概念(含左连续与右连续),会判别函数间断点的类型.

10.了解连续函数的性质和初等函数的连续性,理解闭区间上连续函数的性质(有界性、最大值和最小值定理、介值定理),并会应用这些性质.

二、一元函数微分学

考试内容

导数和微分的概念 导数的几何意义和物理意义 函数的可导性与连续性之间的关系 平面曲线的切线和法线 导数和微分的四则运算 基本初等函数的导数复合函数、反函数、隐函数以及参数方程所确定的函数的微分法高阶导数一阶微分形式的不变性 微分中值定理  洛必达(L’Hospital)法则 函数单调性的判别 函数的极值 函数图形的凹凸性、拐点及渐近线 函数图形的描绘函数的最大值与最小值 弧微分 曲率的概念  曲率圆与曲率半径

考试要求

1.理解导数和微分的概念,理解导数与微分的关系,理解导数的几何意义,会求平面曲线的切线方程和法线方程,了解导数的物理意义,会用导数描述一些物理量,理解函数的可导性与连续性之间的关系.

2.掌握导数的四则运算法则和复合函数的求导法则,掌握基本初等函数的导数公式.了解微分的四则运算法则和一阶微分形式的不变性,会求函数的微分.

3.了解高阶导数的概念,会求简单函数的高阶导数.

4.会求分段函数的导数,会求隐函数和由参数方程所确定的函数以及反函数的导数.

5.理解并会用罗尔(Rolle)定理、拉格朗日(Lagrange)中值定理和泰勒(Taylor)定理,了解并会用柯西(Cauchy)中值定理.

6.掌握用洛必达法则求未定式极限的方法.

7.理解函数的极值概念,掌握用导数判断函数的单调性和求函数极值的方法,掌握函数最大值和最小值的求法及其应用.

8.会用导数判断函数图形的凹凸性(注:在区间内,设函数具有二阶导数.时,的图形是凹的;时,的图形是凸的),会求函数图形的拐点以及水平、铅直和斜渐近线,会描绘函数的图形.

9.了解曲率、曲率圆与曲率半径的概念,会计算曲率和曲率半径.

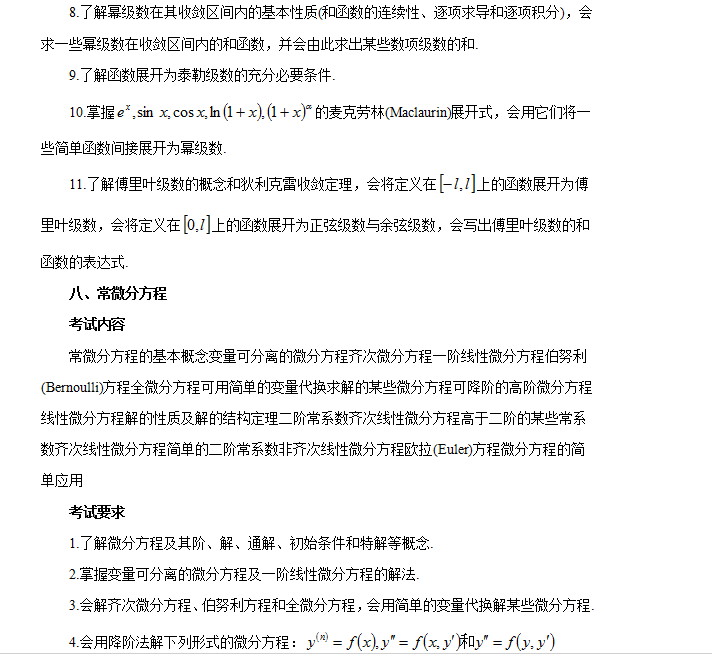
三、一元函数积分学

考试内容

原函数和不定积分的概念不定积分的基本性质基本积分公式定积分的概念和基本性质定积分中值定理积分上限的函数及其导数牛顿-莱布尼茨(Newton-Leibniz)公式不定积分和定积分的换元积分法与分部积分法有理函数、三角函数的有理式和简单无理函数的积分反常(广义)积分定积分的应用

考试要求

1.理解原函数的概念,理解不定积分和定积分的概念.

2.掌握不定积分的基本公式,掌握不定积分和定积分的性质及定积分中值定理,掌握换元积分法与分部积分法.

3.会求有理函数、三角函数有理式和简单无理函数的积分.

4.理解积分上限的函数,会求它的导数,掌握牛顿-莱布尼茨公式.

5.了解反常积分的概念,会计算反常积分.

6.掌握用定积分表达和计算一些几何量与物理量(平面图形的面积、平面曲线的弧长、旋转体的体积及侧面积、平行截面面积为已知的立体体积、功、引力、压力、质心、形心等)及函数的平均值.

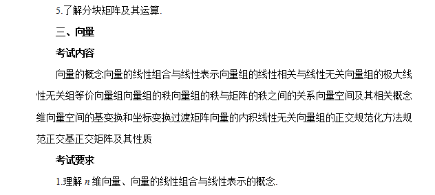
四、向量代数和空间解析几何

考试内容

向量的概念向量的线性运算向量的数量积和向量积向量的混合积两向量垂直、平行的条件两向量的夹角向量的坐标表达式及其运算单位向量方向数与方向余弦曲面方程和空间曲线方程的概念平面方程直线方程平面与平面、平面与直线、直线与直线的夹角以及平行、垂直的条件点到平面和点到直线的距离球面柱面旋转曲面常用的二次曲面方程及其图形空间曲线的参数方程和一般方程空间曲线在坐标面上的投影曲线方程

考试要求

1.理解空间直角坐标系,理解向量的概念及其表示.

2.掌握向量的运算(线性运算、数量积、向量积、混合积),了解两个向量垂直、平行的条件.

3.理解单位向量、方向数与方向余弦、向量的坐标表达式,掌握用坐标表达式进行向量运算的方法.

4.掌握平面方程和直线方程及其求法.

5.会求平面与平面、平面与直线、直线与直线之间的夹角,并会利用平面、直线的相互关系(平行、垂直、相交等))解决有关问题.

6.会求点到直线以及点到平面的距离.

7.了解曲面方程和空间曲线方程的概念.

8.了解常用二次曲面的方程及其图形,会求简单的柱面和旋转曲面的方程.

9.了解空间曲线的参数方程和一般方程.了解空间曲线在坐标平面上的投影,并会求该投影曲线的方程.

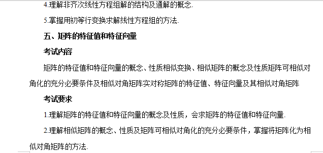
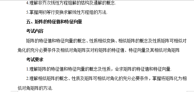
五、多元函数微分学

考试内容

多元函数的概念二元函数的几何意义二元函数的极限与连续的概念有界闭区域上多元连续函数的性质多元函数的偏导数和全微分全微分存在的必要条件和充分条件

多元复合函数、隐函数的求导法二阶偏导数方向导数和梯度空间曲线的切线和法平面曲面的切平面和法线二元函数的二阶泰勒公式多元函数的极值和条件极值多元函数的最大值、最小值及其简单应用

考试要求

1.理解多元函数的概念,理解二元函数的几何意义.

2.了解二元函数的极限与连续的概念以及有界闭区域上连续函数的性质.

3.理解多元函数偏导数和全微分的概念,会求全微分,了解全微分存在的必要条件和充分条件,了解全微分形式的不变性.

4.理解方向导数与梯度的概念,并掌握其计算方法.

5.掌握多元复合函数一阶、二阶偏导数的求法.

6.了解隐函数存在定理,会求多元隐函数的偏导数.

7.了解空间曲线的切线和法平面及曲面的切平面和法线的概念,会求它们的方程.

8.了解二元函数的二阶泰勒公式.

9.理解多元函数极值和条件极值的概念,掌握多元函数极值存在的必要条件,了解二元函数极值存在的充分条件,会求二元函数的极值,会用拉格朗日乘数法求条件极值,会求简单多元函数的最大值和最小值,并会解决一些简单的应用问题.

六、多元函数积分学

考试内容

二重积分与三重积分的概念、性质、计算和应用两类曲线积分的概念、性质及计算两类曲线积分的关系格林(Green)公式平面曲线积分与路径无关的条件二元函数全微分的原函数两类曲面积分的概念、性质及计算两类曲面积分的关系高斯(Gauss)公式斯托克斯(Stokes)公式散度、旋度的概念及计算曲线积分和曲面积分的应用

考试要求

1.理解二重积分、三重积分的概念,了解重积分的性质,了解二重积分的中值定理.

2.掌握二重积分的计算方法(直角坐标、极坐标),会计算三重积分(直角坐标、柱面坐标、球面坐标).

3.理解两类曲线积分的概念,了解两类曲线积分的性质及两类曲线积分的关系.

4.掌握计算两类曲线积分的方法.

5.掌握格林公式并会运用平面曲线积分与路径无关的条件,会求二元函数全微分的原函数.

6.了解两类曲面积分的概念、性质及两类曲面积分的关系,掌握计算两类曲面积分的方法,掌握用高斯公式计算曲面积分的方法,并会用斯托克斯公式计算曲线积分.

7.了解散度与旋度的概念,并会计算.

8.会用重积分、曲线积分及曲面积分求一些几何量与物理量(平面图形的面积、体积、曲面面积、弧长、质量、质心、形心、转动惯量、引力、功及流量等).

1.png 2.png 3.png 4.png 5.png 6.png 7.png 8.png 9.png 10.png 11.png 12.png 13.png 14.png


附件列表
14.png

原图尺寸 11.73 KB

14.png

13.png

原图尺寸 9.98 KB

13.png

12.png

原图尺寸 23 KB

12.png

11.png

原图尺寸 10.26 KB

11.png

10.png

原图尺寸 30.29 KB

10.png

9.png

原图尺寸 8.51 KB

9.png

8.png

原图尺寸 24.26 KB

8.png

7.png

原图尺寸 11.41 KB

7.png

6.png

原图尺寸 23.36 KB

6.png

5.png

原图尺寸 9.05 KB

5.png

4.png

原图尺寸 20.68 KB

4.png

3.png

原图尺寸 8.47 KB

3.png

2.png

原图尺寸 30.13 KB

2.png

1.png

原图尺寸 23.44 KB

1.png

14.png

原图尺寸 11.73 KB

14.png

13.png

原图尺寸 9.98 KB

13.png

12.png

原图尺寸 23 KB

12.png

11.png

原图尺寸 10.26 KB

11.png

10.png

原图尺寸 30.29 KB

10.png

9.png

原图尺寸 8.51 KB

9.png

8.png

原图尺寸 24.26 KB

8.png

7.png

原图尺寸 11.41 KB

7.png

6.png

原图尺寸 23.36 KB

6.png

5.png

原图尺寸 9.05 KB

5.png

4.png

原图尺寸 20.68 KB

4.png

3.png

原图尺寸 8.47 KB

3.png

2.png

原图尺寸 30.13 KB

2.png

1.png

原图尺寸 23.44 KB

1.png

1.png

原图尺寸 23.44 KB

1.png

1.png

原图尺寸 23.44 KB

1.png

1.png

原图尺寸 23.44 KB

1.png

1.png

原图尺寸 23.44 KB

1.png

二维码

扫码加我 拉你入群

请注明:姓名-公司-职位

以便审核进群资格,未注明则拒绝

栏目导航
热门文章
推荐文章

说点什么

分享

扫码加好友,拉您进群
各岗位、行业、专业交流群