全部版块 我的主页
论坛 金融投资论坛 六区 金融实务版 投行专版
29194 0
2019-07-13

科创板自去年11月份宣布设立以来发展迅速,上海证券交易所(“上交所”)于2019年3月受理了第一批科创板上市申请,并于6月审核通过了第一批企业的上市申请。截至7月12日,上交所上市委已审核的科创板拟上市企业共计33家。其中,25家企业已注册生效,率先领到“入场券”。


和沪市主板相比,科创板重点关注哪些问题?企业需要提前做哪些准备以少走弯路呢?


作为“谈资论道”专栏之科创板的首篇,普华永道审计部合伙人及会计咨询服务部专家就大家关注的审核重点分享了他们的见解。


问题1. 整体而言,科创板目前的审核重点是什么?



科创板强调以信息披露为中心,全公开和透明化


回顾所有已经申报的企业,尤其是第一批已经通过上市审核的企业,他们所有反馈的问题及回复都全程公开挂网。大部分企业要经历2至3轮的反馈问题,通过渐进式问询将审核问题逐步聚焦。第1轮反馈问题大概50个左右,第2轮15个左右,第3轮5个左右。


若是梳理多轮反馈意见和问题回复,会发现所聚焦的内容大体围绕以下四个方面:


(1)发行的条件:即A股上市大家都最关心的实际控制人及股权的稳定性的充分论述,包括但不限于是否存在同业竞争以及同业竞争是否构成重大不利影响。


(2)上市的条件:科创板其实给了5套基本上市标准,发行人可以根据自己的情况选择其中的一套,并充分论述如何符合设定的标准和前提条件。


(3)信息披露的质量:围绕公司的经营模式、产品定位、竞争情况、法律及财务相关内容的充分披露以及相应的风险提示。


(4)科创板的定位:这是整个科创板的重中之重。科创板关注公司的科技理念、核心技术及先进性的表现,研发人员占比及研发投入占营业收入比例,是不是符合行业的一些特征和特点。企业可以从这些维度来充分论述核心技术的先进性及科创板的定位。


问题2. 听说同业竞争的审核要求在科创板中会有细微变化,这点该如何理解?



相较主板、创业板上市对同业竞争的零容忍,科创板的要求是发行人与控股股东、实际控制人及其控制的其他企业间不存在对发行人构成重大不利影响的同业竞争。


认定是否构成重大不利影响时,应结合多种情形进行考量,包括但不限于竞争方与发行人的经营地域、产品或服务的定位,同业竞争是否会导致发行人与竞争方之间的非公平竞争、是否会导致发行人与竞争方之间存在利益输送、是否会导致发行人与竞争方之间相互或者单方让渡商业机会等。


根据《上海证券交易所科创板股票发行上市审核问答》的意见,竞争方的同类收入或毛利占发行人该类业务收入或毛利的比例达30%以上的,如无相反证据,原则上应认定为构成重大不利影响。因此,如果竞争方的同类收入或毛利占发行人该类业务收入或毛利的比例超过30%的,则构成首次公开发行的实质障碍。


但量化的指标只是参考标准(原则上占比越小越好),首先还是应当从性质上判定。分析竞争方同类业务对发行人独立性及持续经营能力的影响,而不局限于对占比大小的考量。如果经过核查、分析,其他方面的因素表明竞争方的同类业务对发行人的独立性或持续经营能力构成重大影响,即使占比未达30%,也是构成首次公开发行的实质障碍。


问题3. 企业在制定和执行股权激励方案时有什么需要注意的地方吗?



众所周知,股权激励对上市公司来说是一个“金手铐”。它既是行之有效的助力工具,同时也存在一定的约束力。


从审核监管的维度来看,企业需要针对自身管理需求,从人力资源、财务和税务三个维度进行考虑,确定股权激励计划的各个要素。具体需要关注以下几点:

(1)股份支付的适用情况

(2)公允价值的确认

(3)股份支付费用及非经常性损益


首先,股权激励及费用的范围(股份支付的范围)有哪些?


经过这么多年股权激励在A股资产市场的实践,大家已经充分理解了公司授予员工低价的增资机会或者期权,即属于股份支付的范畴。


值得注意的是,如果公司的实际控制人也存在一个低价入股的情况,那么也需充分论述是否会触发股份支付。


除此以外,监管机构还会关注企业和核心供应商及客户之间是否有交叉持股的情况存在。如果有,那么定价不公允的情况下可能也会触发股份支付。


其次,如何来理解股权激励的费用。


股权激励可以帮助企业留住人才并对公司产生相关的经济利益。被激励的对象只是出了很少的钱,两者价值的差异(即公允价值和出资的差价)即为股权激励的费用。因此,其中的关键就是公允价值的确定。这个又回到了一个大家很关心的估值问题了。公司在准备上市和在发展的过程中肯定是有很多轮的估值,包括最后上市的时候的估值定价。所以在论述股份支付的公允价值的时候,能不能和前后轮的估值有个匹配过程也是很重要的。


最后一个关注点是非经常性损益。


大家都知道,如果用第一套标准,净利润仍是关注重点。净利润以扣除非经常性损益前后孰低者为计算依据。如果这个激励是一次性的,立即可行权的,一般是非经常性损益。但如有一个很明确的“铐起来”的服务期,就存在股权激励费用在服务期期间摊销的会计处理。既然是按照期限摊销并对若干年的财务报表有影响,那一般是经常性的损益。


问题4. 发行人在引入新的投资者或者增资的时间点选择上有什么需要特别关注的吗?



由于科创板放开了23倍市盈率的限制,不少企业在表达上市意愿时已有很多投资人表示愿意投资。


关于科创板企业引入新的投资者的时间还是有很多考究的。因为不恰当的时间可能会给你带来一些时间跟金钱上的成本。

(1)申报前6个月内进行增资扩股的,新增股份自发行人完成增资扩股工商变更登记手续之日起锁定3年。在申报前6个月内从控股股东或实际控制人处受让的股份,应比照控股股东或实际控制人所持股份进行锁定(一般指股份上市后锁定3年)。控股股东和实际控制人的亲属所持股份应比照该股东本人进行锁定。


(2)最近一年末资产负债表日后增资扩股引入新股东的,申报前须增加一期审计。


(3)申报后,通过增资或股权转让产生新股东的,原则上应当撤回发行上市申请,重新申报。


所以,申报了以后,尽量“忍一忍”


问题5. 部分投资机构在投资时约定有估值调整机制(对赌协议)。在应对上市审核时该如何处理呢?



企业在发展及引入战略投资人的过程中,或多或少都会有一个估值的调整(对赌协议)安排。从科创板审核角度来看,在关注是否需要清理对赌协议的时候,可以从法律和财务两个角度去分析。


从法律的维度及审核关注的角度来看,清理掉肯定是最好的


但同时满足以下要求的对赌协议可以不清理:

(1)发行人不作为对赌协议当事人;

(2)不存在可能导致公司控制权变化的约定;

(3)不与市值挂钩;

(4)不存在严重影响发行人持续经营能力或其他严重影响投资者权益的情形。


从财务会计的维度来看,这其中涉及到一些特殊的会计处理。假设历史期间发行人参与了对赌,在签署了对赌协议之后又取消了相关对赌安排。我们需关注取消的时点是何时。如果发行人在一些情况下,需要通过减资或强制清算,把之前的出资款归还给对应的特殊股东。从财务的角度来看,这可能会触发金融负债的相关会计处理。相关会计处理具有“技术性和细节性”,我们会在未来的“谈资论道”栏目中进一步讲解和分享。


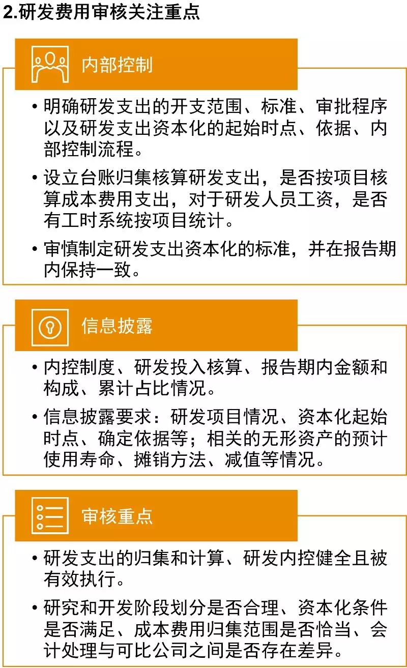
问题6. 科技型公司在成长初期存在研发费用庞大、盈利周期较长等问题,在上市审核时应该如何把握研发费用相关问题?



科创板研发费用有四个关注重点:


(1)资本化和费用化问题

(2)开始资本化的时点

(3)研发费用和其他成本费用的划分

(4)研发费用相关内控问题


我们可以重点关注一下研发费用资本化问题,同时满足下列条件的,才能确认为无形资产:

1、完成该无形资产以使其能够使用或出售在技术上具有可行性;

2、具有完成该无形资产并使用或出售的意图;

3、无形资产产生经济利益的方式,包括能够证明运用该无形资产生产的产品存在市场或无形资产自身存在市场,无形资产将在内部使用的,应当证明其有用性;

4、有足够的技术、财务资源和其他资源支持,以完成该无形资产的开发,并有能力使用或出售该无形资产;

5、归属于该无形资产开发阶段的支出能够可靠地计量。


尤其需要强调的是,条件1和3需要外部证据支持(“实锤”)!



干货卡片


640.webp (3).jpg 640.webp (2).jpg 640.webp (1).jpg 640.webp.jpg














二维码

扫码加我 拉你入群

请注明:姓名-公司-职位

以便审核进群资格,未注明则拒绝

栏目导航
热门文章
推荐文章

说点什么

分享

扫码加好友,拉您进群
各岗位、行业、专业交流群