全部版块 我的主页
论坛 金融投资论坛 六区 金融实务版 投行专版
1167 0
2019-07-20

一、证监会对资产评估机构惩处案例分析

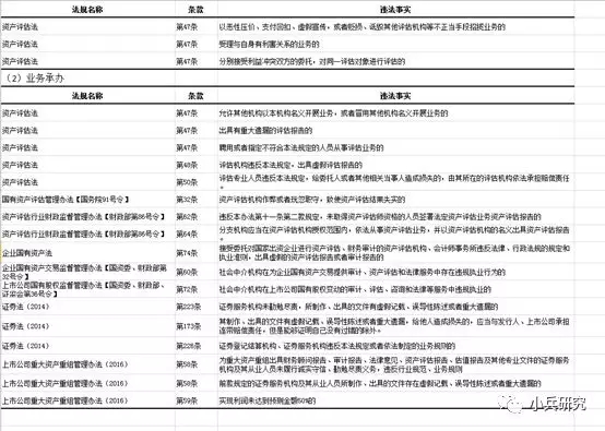
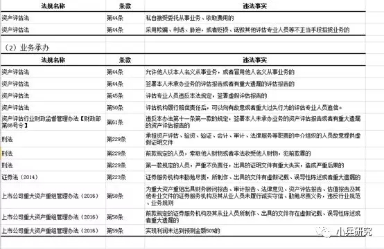
2015年至2018年,证监会系统下发70个资产评估机构惩处文件,涉及资产评估机构31家、涉及 113个评估项目。

按照涉案资产评估机构进行归类,涉及51个案件,其中证监会对资产评估机构进行惩处案件29个, 其中行政处罚7个、行政监管措施22个,各地证监局对资产评估机构进行惩处案件22个,其中行政处罚案件2个、行政监管措施案例20个。上述51个案件中,有2个为咨询报告,其他案件均为资产评估报告。 640.webp (3).jpg

证监会对资产评估机构做出的51个惩处案件中均列明了资产评估机构或资产评估师违规行为违反的资产评估准则及其具体条款,也就是证监会判断资产评估机构是否勤勉尽责的直接依据是资产评估准则。

笔者对资产评估机构受到的51个惩处案件违反资产评估准则的情况进行了整理分析,违反条款次数最多的三项资产评估准则是《资产评估准则-企业价值》(2012)、《资产评估准则-评估程序》(2008)、《资产评估准则-工作底稿》(2008),违反准则的频率分别达到143次、130次、117次。

640.webp (2).jpg

处案件违反资产评估准则分布图

1、《资产评估准则-企业价值》(2012)违规案例分析

51个被惩处案例中,资产评估机构违反了《资产评估准则-企业价值》(2012)的20个条款,其中第7条出现的频率最高、达到50次,之后是第27条的21次和第9条的18次。

(1)违反准则第7条的案例及分析

《资产评估准则-企业价值》(2012)第7条,“注册资产评估师执行企业价值评估业务,应当恪守独立、客观、公正的原则,保持应有的职业谨慎,不得出现对评估结论具有重要影响的实质性疏漏和错误,不得以预先设定的价值作为评估结论。”

本条准则条款的内涵是对资产评估师执行企业价值评估业务基本执业原则的遵守,特别指出在执业过程中对于影响评估结论的重要事项不得存在实质性疏漏和错误,不得以委托人提示的预期结果直接作为评估结论。

被惩处案件违规案例:

①资产评估机构对意向性协议仅要求企业签署了承诺所提供的资料真实、完整的《承诺函》,在部分意向性协议存在主协议未约定预计采购数量而仅在附件中约定、且附件未加盖合作厂商公章或骑缝章等不合理情况下,未对企业作为未来销售预测的意向性协议适当关注并实施有效的评估程序,导致汽车夜视前装系列产品未来销售收入的预测明显不合理,进而导致评估值高估,对市场和投资者产生严重误导。

②2015年4月21日,上市公司非公开发行股票预案、股权转让协议等资料均显示非公开发行股票募集资金不超过32亿元,其中28亿元拟用于购买标的40%股权。

上市公司董事、副总经理杨某承认其在2015年4月22日第一次跟资产评估师联系时说过标的企业初步评估结果是70亿元左右,也可能跟签字资产评估师说过初步估算结果。

2015年4月24日,标的企业向签字资产评估师提供了按业务(手游、页游、研发)进行预测的收益法初稿,初步评估结果为717,256.39万元,签字资产评估师称看过收益法初稿的内容。

2015年4月30日,签字资产评估师收到财务顾问项目组成员发送的关于董事会资料的邮件,邮件资料显示标的企业40%股权的成交价格为28亿元,签字资产评估师称从邮件中知晓40%股权的交易价格为28亿元。

2015年5月4日,上市公司公告的董事会资料显示标的企业40%股权的成交价格为28亿元。2015年5月4日,李某伟、曾某天与上市公司签订了《股权转让协议》,协商确定标的企业40%股权转让价格为28亿元。

2016年5月5日、5月6日,标的企业依据资产评估机构评估的意见向评估人员提供了多个版本的收益法盈利预测表格。

2015年5月8日、5月9日左右,签字资产评估师在对盈利预测表格进行测算过程中向杨某提出在2015年4月至12月上海硬通“自营平台收入”项目下的“其他(页游+手游)”项目预测过程减去30,000万元不合理,经双方沟通,应减去10,000万元,最终形成收益法盈利预测底稿。

2015年5月15日,资产评估机构出具资产评估报告书,标的企业40%股权的评估值为28.13亿元。同日,李某伟、曾某天与上市公司签订《股权转让协议之补充协议》约定标的企业40%股权转让价格参考资产评估机构以2015年3月31日为基准日出具的《资产评估报告书》,双方最终以28亿元确定40%股权的转让价格,评估结果占股权交易价格的100.46%,两者偏差0.46%。

③评估项目的评估基准日为2016年1月15日,首期的折现期数应为11.5/12/2=0.4792,评估报告中首期折现期数披露为0.5/12/2= 0.0205,由于首期折现期数计算不正确导致各期折现系数计算错误。

(2)违反准则第27条的案例及分析

《资产评估准则-企业价值》(2012)第27条,“注册资产评估师应当充分分析被评估企业的资本结构、经营状况、历史业绩、发展前景,考虑宏观和区域经济因素、所在行业现状与发展前景对企业价值的影响,对委托方或者相关当事方提供的企业未来收益预测进行必要的分析、判断和调整,在考虑未来各种可能性及其影响的基础上合理确定评估假设,形成未来收益预测。

注册资产评估师应当关注未来收益预测中主营业务收入、毛利率、营运资金、资本性支出等主要参数与评估假设的一致性。当预测趋势与企业历史业绩和现实经营状况存在重大差异时,注册资产评估师应当在评估报告中予以披露,并对产生差异的原因及其合理性进行分析。”

本准则条款的内涵是资产评估师采用收益法进行评估时,应向企业取得未来收益预测的资料,之后对该资料履行现场调查、分析、判断、调整的程序,最终形成评估预测结果。资产评估师对于形成的预测结果,应当关注主要指标与评估假设的一致性,不要自相矛盾,同时预测结果与历史、现实存在重大差异的,资产评估师要予以分析其是否合理、并在报告中披露相关内容。

被惩处案件违规案例:

① 采用收益法评估时,评估报告假设“后期各阶段的临床研究能顺利完成,产品后期能获得国家的批准进入市场”,并确认新药研发未来的风险与收益。但在资产基础法—无形资产(账外专利)评估时,则表述“由于无形资产尚处于临床阶段,未来收益与风险不能可靠计量,故本次评估不适用收益法”上述评估报告的内容存在矛盾,对无形资产未来收益的预测与评估假设不一致,且未获取充分、必要的评估依据。

②在现金流预测表中,预测2016年收入和营业成本较2015年大幅增长,2017年后增长率下降。未对上述变化趋势及增长率预测依据进行必要分析和说明。

③标的企业2014年、2015年的收入增长率分别为15.6%、24.7%,而预测的2016年至2020年收入增长率分别为51.34%、51.76%、71.91%、49.01%、30.21%,均远高于企业历史增长率。评估说明及底稿中未见对此高增长率充分的解释及依据。

(3)违反准则第9条的案例及分析

《资产评估准则-企业价值》(2012)第9条,“注册资产评估师执行企业价值评估业务,应当获取充分信息,并确信信息来源是可靠的,信息利用是恰当的。”

本准则条款的内涵是资产评估师执行企业价值评估业务,要获取充分信息资料,对于形成最终结论的支持性工作底稿要核实其可靠性、适用性、恰当性。

被惩处案件违规案例:

①根据评估工作底稿和电子工作底稿的记载,《苍翼之刃》《霸刀屠龙》是标的企业于2015年4月后上线的两款新游戏,该两款游戏2015年4月至12月、2016年、2017年预测的营业收入合计分别为13,650.34万元、6,825.17万元、682.52万元,分别占当期营业收入预测金额39%、12%、1%,在工作底稿中仅有这两款游戏的独家代理协议,没有对这两款游戏进行书面访谈,也没有这两款游戏运营上线计划等资料。

②评估报告及说明表示“天芮经贸目前全国销售网点已达700多家,未来三年进一步拓展销售网点,预计可达1,500多家。公司目前产品主要面向中低端消费人群,未来在拥有充足的资金支持后,公司计划将重心逐渐转向电子、电动玩具等高端玩具市场,同时计划增加专用产品(OEM)的投入和动漫品牌产品的比重”,但评估底稿中未说明公司销售网点从700多家扩展到1500家的具体分布、销售情况等,未说明产品升级和市场拓展的计划,未说明计划增加专用产品和动漫品牌产品的人员、预算等安排。

(4)企业价值评估准则违规分析

《资产评估准则-企业价值》(2012)违规最多的三个条款内容是第7条、第27条和第9条,资产评估机构为什么违反次数最多的是这三个条款呢?笔者分析原因是:①第27条是收益法评估的核心条款,规范了资产评估师收益法操作的核心程序,在实践中涉及范围广;②第7条是资产评估师进行企业价值评估的基本遵循,执业中主观的、客观的错误或疏忽都包含在内;③第9条是企业价值评估工作底稿的获取、利用要求,一方面要求收集资料要充分、完整,另一方面要求利用资料要经过分析,并利用信息恰当。

资产评估师违反《资产评估准则-企业价值》(2012)最多的三个条款的情形主要有:①工作底稿留存的企业提供的收益预测资料与正式出具报告的收益法预测表基本一致,缺少资产评估师分析、调整的过程和依据,导致违反《资产评估准则-企业价值》(2012)第27条、第7条。②资产评估机构未合理界定法定业务的鉴证性质,前期与委托人沟通交易价格预期评价项目风险的程序与最终评估结果的出具混淆不清,导致以预先设定评估结果作为评估结论的违规行为,违反《资产评估准则-企业价值》(2012)第7条。③资产评估师未保持应有的职业怀疑的执业理念,错误认为委托人提供的、盖章的资料可以直接作为评估依据,违反勤勉尽责的要求,违反《资产评估准则-企业价值》(2012)第7条。④由于目前资产评估过程中的绝大部分工作严重依赖于资产评估师的个人操作,如果资产评估机构业务规模增长幅度较快,直接导致人力资本的需要满足不了业务发展的需要,即使人数能够满足、能力也无法满足,每个评估项目工作时间被大幅压缩,导致评估工作中出现影响评估结论的实质性错误或重大遗漏,计算错误频繁出现、计算模型参数遗漏,违反《资产评估准则-企业价值》(2012)第27条、第7条。⑤资产评估机构规范化发展任重道远,基础研究工作普遍缺失,如资产评估师采用收益法对企业未来现金流量进行预测,未来收入增长率指标与历史年度存在较大差异,很多缺少适当的工作底稿支持,最主要的原因是资产评估师没有能力对企业未来增长率做出有依据的判断,导致违反《资产评估准则-企业价值》(2012)第27条。⑥目前,证监会会公布资产评估机构惩处的相关内容,除此之外,应适当加大对典型危害行业形象的恶劣执业行为的曝光力度,肃清行业发展环境。目前发展环境下,除了证监会处罚外,资产评估机构或资产评估师极少受到违反评估准则的负面影响,导致利益至上的风气有所抬头,执业行为缺乏职业道德感,如评估过程中资料获取不完整、程序执行缺少、资料取得后未经核实直接作为工作底稿、工作底稿与评估结论对应性差,导致违反《资产评估准则-企业价值》(2012)第9条。



附件列表
640.webp (1).jpg

原图尺寸 124.29 KB

640.webp (1).jpg

640.webp.jpg

原图尺寸 103.1 KB

640.webp.jpg

二维码

扫码加我 拉你入群

请注明:姓名-公司-职位

以便审核进群资格,未注明则拒绝

栏目导航
热门文章
推荐文章

说点什么

分享

扫码加好友,拉您进群
各岗位、行业、专业交流群