全部版块 我的主页
论坛 金融投资论坛 六区 金融实务版 投行专版
1187 0
2019-07-22
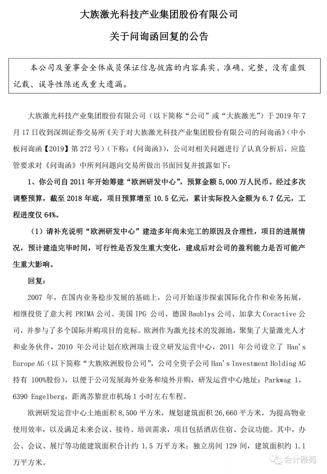
质疑财务造假

      虎视财研文章《大族激光一个讲了8年的谎言:在建工程成谜,职工薪酬诡异》,该媒体质疑大族激光近年来的财报存在两个方面的问题:


  问题一:用了8年时间建设的欧洲研发中心仍未完工,还花了10个亿


  文章指出,从2012年开始,公司就投资建设欧洲研发中心。截至去年底,投资金额从5000万元增加至10.50亿元,投资进度仍为64%。


  研究人士认为,大族激光从未针对这个项目发布过任何公告。根据商务部相关信息比对,研究人士质疑大族激光的“欧洲研发中心”根本不存在,而投资金额极有可能被控股股东挪去另做他用了。


  问题二:应付职工薪酬高于行业平均水平,涉嫌财务舞弊


  文章指出,2017年和2018年年末,大族激光账面上的应付职工薪酬余额分别高达11亿、10.97亿,而大族激光同期的职工薪酬总额也不过是20亿出头。简单来说,大族激光拖欠员工工资的时间长达半年之久。


  而同是电子行业的工业富联、TCL、京东方、海康威视这四家企业年末应付职工薪酬金额大概是月均职工薪酬的2-3.5倍,平均数是2.82倍。


  研究人士认为,如果大族激光的财报没有问题,现金流非常好,账面上也有大把的货币资金,那么长期拖欠职工薪酬的行为就显得非常不合常理。因此,可以基本判断大族激光这家公司要么实际上资金链极度紧张,要么职工薪酬这个会计科目存在舞弊行为。

原文链接:http://finance.sina.com.cn/stock ... ytcerm4116303.shtml

640.webp.jpg 640.webp (1).jpg 640.webp (2).jpg 640.webp (3).jpg 640.webp (4).jpg 640.webp (5).jpg 640.webp (6).jpg 640.webp (7).jpg


二维码

扫码加我 拉你入群

请注明:姓名-公司-职位

以便审核进群资格,未注明则拒绝

相关推荐
栏目导航
热门文章
推荐文章

说点什么

分享

扫码加好友,拉您进群
各岗位、行业、专业交流群