经管之家App
让优质教育人人可得
立即打开
全部版块
我的主页
›
论坛
›
金融投资论坛 六区
›
金融实务版
›
投行专版
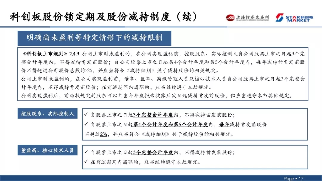
科创板重点规则讲解(2)—股份减持
楼主
杨明凡
837
0
收藏
2019-07-26
扫码加我 拉你入群
请注明:姓名-公司-职位
以便审核进群资格,未注明则拒绝
栏目导航
投行专版
经管文库
stata专版
行业分析报告
文献求助专区
数据交流中心
热门文章
航空货物装载设备, 2025年前12大企业
芜宣机场交出亮眼成绩单 货邮吞吐量增速达8 ...
[重磅更新]2006-2024年地级市绿色全要素生产 ...
2026,你的DID还停留在“两期×双向固定效应 ...
OpenClaw:自主Agent的五个场景及未来五个纬 ...
CDA 认证考试大纲 2025 重磅更新:一二级考 ...
CDA数据分析脱产就业班于2026年3月7日开班! ...
CDA数据分析师必备:数据分类实操指南,让数 ...
英语词源故事集锦
xthreg2下载
推荐文章
2026 科研 AI 工具天花板!Gemini /GPT/ De ...
【必看】【本版版规,欢迎发悬赏贴求助】
【新课】26年3月|Gemini辅助论文写作与数据 ...
关于如何利用文献的若干建议
关于学术研究和论文发表的一些建议
关于科研中如何学习基础知识的一些建议 (一 ...
一个自编的经济学建模小案例 --写给授课本科 ...
AI智能体赋能教学改革: 全国AI教育教学应用 ...
2025中国AIoT产业全景图谱报告-406页
关于文献求助的一些建议
说点什么
分享
微信
QQ空间
QQ
微博
扫码加好友,拉您进群
各岗位、行业、专业交流群